- 易迪拓培训,专注于微波、射频、天线设计工程师的培养
智能感应方案--通过非接触光学接近式传感器实现
顺应消费者对更佳用户体验和智能自动化控制的需求,光学接近式传感器已经广泛应用到具备脸部检测、手部动作和距离检测等各种技术上,例如智能手机、液晶电视显示屏、计算机和键盘背光显示、数码相机取景器、自动光度切换和卫生间龙头控制等应用。
本文将介绍接近式传感器的工作原理,以及使用时在信号放大、滤波和信号调整方面所面临的挑战。此外,也将讨论设计工程师如何通过使用全方位的接近式传感器方案解决LED长时间高电流保护、阳光和环境光源消除等问题,确保光学接近式传感器的稳固性和性能。
反射型光学接近式传感器介绍和工作原理
光学接近式传感器基本上是由红外LED发射器和PIN光检测器所组成,图1为典型接近式传感器的功能方块图。

图1:接近式传感器的功能方块图。
作为电到光的转换器,LED发射器会发射红外脉冲,并通过提供由光转换回到电气信号的光二极管检测器感应由遮蔽物体或表面反射的红外脉冲,请参考图2中的功能方块图说明。

图2:接近式传感器的工作原理图。
接近式传感器的基本工作原理非常简单,红外脉冲由LED发射器发出,到达离开传感器特定检测距离的障碍物体或表面,并发生穿透、散射或反射回到光二极管检测器,接着光二极管会产生可以通过外部负载电阻转换成为输出电压的光电流,输出光电流的大小则由检测距离和LED的驱动电流大小决定,在特定LED光度输出条件下,物体或表面越接近传感器,反射的光强度越高,因此光二极管传感器所提供的光电流输出也越大。
接近式传感器信号放大、滤波和信号调整面临的挑战
在实际设计上,接近式感应电路可能非常复杂,目前的设计大多采用分立方案实现,通常会在光学接近式传感器的输入和输出加上信号调整电路来强化传感器的能力和相率,以便在尽可能远检测距离检测到物体,为微控制器提供可靠且适当的输出信号。
在输入端,由LED发射器所产生的光脉冲强度基本上由LED的电源大小决定,通常产生电气脉冲信号的微控制器并无法提供足够驱动LED的电流,因此会加上如晶体管等的电流放大电路。
LED长时间高电流保护的重要性,高PSSR:要避免LED导通时间过长造成寿命缩短,我们可以加入长时间高电流保护电路,这个电路可以避免LED上出现不必要的长脉冲宽度。
接近式传感器的电源输入电路也必须具备高纹波抑制能力,以避免因输入电压变化所造成的波动。
阳光和环境光消除的重要性:环境光和人工光源,例如白炽灯和荧光灯可能会影响光二极管检测器的灵敏度,任何由光二极管检测器所感应到的杂散阳光或明亮背光将会产生不小的持续直流或低频尖峰电压,另外,由于大部分的阳光都包含有一定数量的红外光,因此普通的滤波电路并无法有效地降低噪声。
在接近式传感器输出上通常会希望有干净的光电流输出,因此必须在输出电路上设计带有超窄带宽特性并匹配目标噪声波长的复杂滤波电路以进行阳光消除,请参考图3。

图3:加入阳光消除电路的接近式传感器工作原理图。
信号放大的重要性:要让微控制器可靠并适当地读取,通常微小的输出光电流必须经过放大电路进一步放大。
适当信号形式接口的重要性:在放大后,输出光电流信号可以连接到电流电压转换电路以提供电压输出信号,同样地,也可以依目标控制功能的形式加入其他电路,例如滞环比较器和施密特触发器。
印刷电路板占用空间和实现成本的重要性:通常LED驱动电路、放大电路和窄带宽滤波电路采用分立电路设计,从而导致PCB费用和实现成本昂贵。
如何选用反射型集成接近式传感器
集成型光学接近式传感器的最重要好处是不用接触,由于在传感器和物体间没有实体接触,因此可以避免污染。带鲁棒性屏蔽的光隔离可以带来几近于零的光学互扰、更低的功耗、更小的尺寸以及优化的检测距离,从而使得集成反射型传感器的市场接受度更高,不过集成型接近式传感器的检测范围固定,因此在选择上就必须依应用的形式决定。
通过全方位光学接近方案加快产品上市速度 [p]
安华高科技(Avago Technologies)光学接近式传感器方案可针对各种应用提供智能感应,该方案包含接近式传感器和信号调整芯片,完整的方案提供有以下几个重要优点:
* 加强性能和鲁棒性
* 适合低功耗应用
* 加快产品上市速度
* 提高设计灵活度
Avago的APDS-9700是一款通过提供适当信号调整,例如以足够电流驱动发射器并强化传感器输出来向微控制器提供适当且可靠的连接,增强光学传感器电路性能和鲁棒性的ASIC。除了为物体检测系统添加智能外,该芯片同时还能处理环境光干扰问题,而且其小型且紧凑的QFN封装(2x2mm)更是有效降低电路板占用空间并节省外部元器件需求。
图4显示了APDS-9700信号调整芯片的功能方块图。

图4:APDS-9700信号调整芯片功能方块图。
使用HSDL-9100和APDS-9700的接近感应应用电路
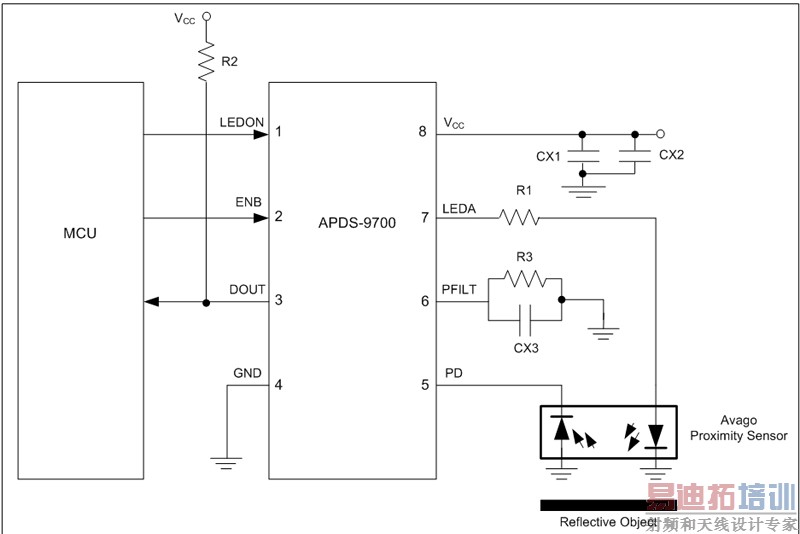
图5为使用Avago APDS-9700信号调整芯片搭配Avago HSDL-9100构成的接近感应应用电路参考设计,在这个设计中,接近式传感器的发射器以脉冲串信号、扫频(chirp)信号或伪随机信号方式送出串行脉冲,通过特定检测距离,并由障碍物体或表面反射回到接收器。

图5:使用Avago APDS-9700信号调整芯片和HSDL-9100接近式传感器的光学接近感应设计。
在这个设计范例中,脉冲由预编程的微控制器产生,接着送入APDS-9700的LEDON引脚。想要适当运行,脉冲宽度应该要大于1μs。
当LEDON引脚上的开关脉冲由逻辑高电平变成低电平或由低电平变成高电平时,可能会在电源Vcc上产生尖峰电压,主要原因是内置的红外LED驱动电路以高电流工作,这个高电流会受到电感影响形成“弹跳与反弹跳”效应,在快速开关过程中造成尖峰电压。感应的电感值可能由芯片内部焊线、外部测试探针甚至是连接到电源的导线产生,由于尖峰电压可能造成芯片发生错误甚至造成损坏,因此加入了CX1和CX2去耦合电容来吸收这些尖峰电压,在这个应用中,建议使用100nF的CX1与6.8μF的CX2。
LEDA是驱动红外发射器的输出引脚,R1则是用来控制流经红外发射器电流的限流电阻,R1阻值越高,流经红外发射器的电流越小,对于物体检测距离较短的部分应用,并不需要高电流,降低流经发射器的电流有助于降低电源电压的尖峰电压。
光检测器的阴极则直接连接到APDS-9700的PD引脚。
电阻R3和电容CX3并联并连接到PFILT引脚,形成产生输出电压VPFILT的积分电路,由内部电压电流转换器所提供的电流通过这个积分电路以特定时间常数进行充放电动作。
PFILT模拟输出引脚可以连接到微控制器的模数转换器,将持续变化的电压转换成为二进制数字形式,这些二进码可以在PC、LED或LCD面板上显示检测距离。
除了提供PFILT引脚的输出电压外,积分电压VPFILT同时也连接到滞环比较器的输入,当滞环比较器的输入到达预先设定的参考阀值电压VTH时,会在输出产生逻辑高电平到低电平的变化,否则会产生低电平到高电平变化,因此光二极管检测器输出的改变会在DOUT引脚上以数字输出呈现,由于DOUT是一个开集引脚,因此需要在DOUT上连接一个上拉电阻R2到电源Vcc。
DOUT数字输出引脚可以连接到微控制器、LED或开关,以便提供是否感应到物体的状态。
APDS-9700拥有ENB引脚,可以让使用者在器件不需工作时关闭芯片以节省功耗,当ENB引脚为高电平时,器件将关闭,当ENB引脚为低电平时器件将启动并回复正常工作,这些动作可以使用状态机实现,而动作的顺序则可以通过微控制器编程进行控制。
射频工程师养成培训教程套装,助您快速成为一名优秀射频工程师...
天线设计工程师培训课程套装,资深专家授课,让天线设计不再难...
上一篇:接地问题总结
下一篇:USB3.0应用与影响因素

