- 易迪拓培训,专注于微波、射频、天线设计工程师的培养
求助:新画的GSP板搜星效果差,上PCB
录入:edatop.com 点击:
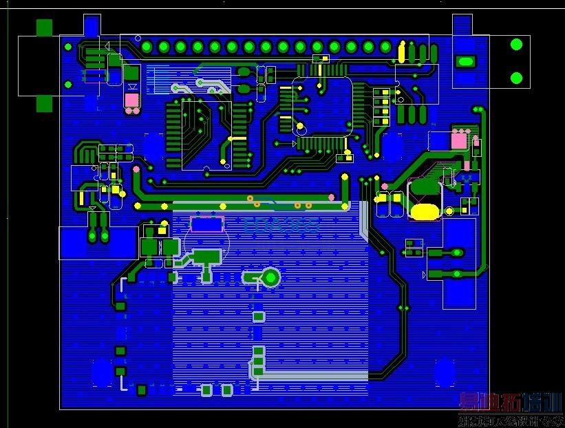
由于成本要求,将GPS板由六层改为两层板,同时将GPS陶瓷天线直接焊接到板上。
昨天样件测试的时候发现GPS信号弱,定位速度慢了很多(以前的板子定位时间35秒左右,现在超过一分钟)。将该pcb的陶瓷天线单独拉出来,信号强度高很多,定位也快。
我查看了PCB文件,发现地平面很不平整,陶瓷天线到GPS模块的走线间距有点问题。
个人在这方面经验欠缺。烦请各位帮我看看PCB,两层板画可行性高吗?需要进行哪些改进。
备注:软件版本为pads9.3。
TEST-ZH986-0A.rar
昨天样件测试的时候发现GPS信号弱,定位速度慢了很多(以前的板子定位时间35秒左右,现在超过一分钟)。将该pcb的陶瓷天线单独拉出来,信号强度高很多,定位也快。
我查看了PCB文件,发现地平面很不平整,陶瓷天线到GPS模块的走线间距有点问题。
个人在这方面经验欠缺。烦请各位帮我看看PCB,两层板画可行性高吗?需要进行哪些改进。
备注:软件版本为pads9.3。
TEST-ZH986-0A.rar
D:我的图片1.jpg
这是我公司GPS,定位很快,个人觉得你那GPS天线附近走线,元器件太多
哥们,你这个板是车载电子狗PCB吧,和我现在画的一样,老板就会说减成本,6层改4层,4层再改2层,改的蛋痛,木有意思,天线和模块附件尽量不要放元件,RF线阻抗控制50欧姆。还有雷达,GPS线包一下GND,最关键的是GND的完整性,尽量保证GND的回流最短,慢慢调吧,木有意思,过了年哥果断闪人,还是回到以前,画多层板,一层电源,一层GND,一层信号多爽呀。
模块和天线周边不放置元件,就现有条件来说,还是有点难度;射频线的阻抗可能没控制好。
两层板地平面要保持完整性,我还没想到理想的布局。
这板子我之前的布局是GPS模块和天线放右边,MCU放左边,没打样。由于各种原因就改成现在这样了。
再接再厉。慢慢研究吧
恩,好!
谢谢您的回答。
画这种板,要处处留GND通道,不用过孔的线也要打两个过孔,留通道,反正要有耐心,慢慢调,慢慢搞,看你们的板子,元件多了,我们的硬件木有那么多电路的。叫你们硬件改电路。慢慢搞吧!



学习了!谢谢
发射功率低,阻抗没做好,参考地平面不完整
射频工程师养成培训教程套装,助您快速成为一名优秀射频工程师...
天线设计工程师培训课程套装,资深专家授课,让天线设计不再难...
上一篇:求助pads logic怎样把自带的元件到自己的库
下一篇:大家给些意见啦
射频和天线工程师培训课程详情>>

