- 易迪拓培训,专注于微波、射频、天线设计工程师的培养
一个简单的LED开路故障保护电路设计
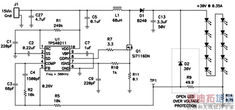
要保证LED串的亮度恒定,其驱动电流必须是可调节的。人们通常使用升压转换器来提升电压电平,以使LED在足够高的偏置时导通。调节LED串电流的典型方法是增加一个与LED相串联的感应电阻并把其两端的电压作为PWM控制器的反馈输入。如果LED串中某个LED或某段导线发生故障,则电路会呈开路负载的状况。
这时,电流感应电阻两端的电压下降到零。当通过增加PWM导通时间来提升输出电压失败的时候,控制电路响应将尝试增加LED电流。在大多数情况下,输出电压将急剧飙升,直到输出电容、二极管和/或功率FET过载与损毁。使用图1所示的简单的过压保护电路可以避免出现这种情况。

图1:一个简单的LED驱动器过压保护电路。
这个升压电路通过电阻R14测量LED电流并实现电流模式控制。该电路把输出电压提升到30V以上,以0.35A的调节电流驱动10个LED。设计者常常加入串联电阻R9并利用它来测量和验证反馈回路的稳定性。在实际应用中,这个电阻可能会被零欧姆电阻替代。图中给出的开路保护电路利用了R9,它与齐纳二极管D2一起提供了额外的功能。
在正常工作情况,LED电流由0.26V 的PWM控制器内部参考电压除以R14电阻值所决定。因为R14两端的电压降在正常工作条件下将一直保持在0.26V,在R5和R9串联电阻的两端没有电压降。R5与R9之和的作用是设定回路增益而不影响输出电流调整点。D2这时没有导通,因为它被有意设置为比正常输出电压高20%。
当LED发生开路故障时,D2、R9和R14成为输出两端的负载。控制器迫使输出电压升高,直到输出电压达到约36V。D2开始导通,使电流通过R9和R14流向接地,同时把TP1上的感应电压提升到0.26V。这向控制器提供了一个必不可少的反馈电压。输出调整到36V左右,源电流等于0.26V除以51欧姆(约等于5mA)。这使D2上的功率降至最低。如果D2直接接到LED串的两端,在开路期间的总输出电流将流过D2,如果D2无力承受这样大的功率则会立即烧毁。

图2:开路LED测试结果。
图2显示了断路测试时的LED电流和升压转换器的输出电压。LED电流立即从0.35A下降到0A,继而输出电压升高。齐纳二极管一旦达到36V的钳位电压,齐纳电流随即产生,调节过程也重新确立,输出电压将保持在36V。由于控制回路的响应速度问题,在转换期间输出电压会出现小幅超调。
射频工程师养成培训教程套装,助您快速成为一名优秀射频工程师...

