- 易迪拓培训,专注于微波、射频、天线设计工程师的培养
SSL2103设计的可调光LED照明技术
本文介绍了SSL2103主要特性和优势, 方框图以及降压稳压器配置图和反激电源配置图.
SSL2103用于可调光LED照明的开关电源(SMPS)控制器,是一款多用途AC/DC LED照明控制器, 具有更宽的功率适用范围和更好的调光兼容性,令其适用于可调及不可调LED照明灯。SSL2103针对更高功率的LED照明灯具(PAR20、PAR30和PAR38)而设计,为LED灯具设计者在功率、外形尺寸及调光控制方面提供完全的灵活性。
SSL2103主要特性和优势:
Easy migration to existing lighting control infrastructures, TRIAC and transistor
dimmers
Compatible with most dimming solutions
Optimized efficiency with valley switching managed by built-in circuitry
Built-in demagnetization detection
Built-in OverTemperature Protection (OTP)
Short-Winding Protection (SWP) and OverCurrent Protection (OCP)
Internal VCC generation allowing start-up from rectified mains voltage
Natural dimming curve by logarithmic correction, optimized for human eye response,
down to 1 %
SSL2103应用:
The SSL2103 is suitable for various power requirements including:
Retro-fit lamps
LED modules such as LED spots and down-lights
LED strings suitable for retail displays etc.



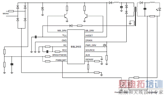
图3.SSL2103反激电源配置图
射频工程师养成培训教程套装,助您快速成为一名优秀射频工程师...
天线设计工程师培训课程套装,资深专家授课,让天线设计不再难...
上一篇:液晶驱动MAX7232BF与单片机的硬件连接相关介绍
下一篇:12位数模转换器DAC7311的通信控制及其电流驱动电路设计

