- 易迪拓培训,专注于微波、射频、天线设计工程师的培养
基于EZDimming的节能LED照明系统
假如我们有一个10W的LED台灯,发出来的总光通量是600lm,若这600lm全部集中在1m2的桌面,那桌面的照度就是600lx。
1 调光的作用和意义
灯光是人工照明,为夜晚或自然光不足的场合提供足够的照度。但灯光消耗电力,在不需要时关掉灯光可节约能源。不过在有些时段和情况下,如果可把灯光调到较暗的程度(25%~50%),也是可以显着降低能源消耗的(-50%~-75%)。
据不完全统计,全国的照明负载约占总用电量的20%,亦即照明将消耗发电系统约20%的功率。带可调光的照明产品比不带调光功能的照明产品更节能,实现照度和光通量的调节就是调光器的作用。因此,在照明设计中,充分发挥调光的作用,就完全可以达到大幅度节能的目的。
2 现有的调光方式
2.1 电阻式调光
过去,曾采用最原始的电阻式调光,如图1所示,在照明电路中由一个可变电阻进行调光。应用非常简单,也不会产生干扰,但其分压原理是让电能不完全用在灯具(电器)上,没有效率可言。调暗灯光时,调光电阻因分压过多而产生大量的热能,造成能源的浪费和环境的劣化。故取而代之的是可控硅调光方式。

图1 电阻式调光
2.2 可控硅调光
如图2所示,可控硅调控技术的基本原理是:利用RC移相来延迟触发,实现斩波,改变电压的均方根值(有效值为Vrms)。同时,利用双向可控硅(DIAC)导通电压的对称性,达到可控硅(TRIAC)的对称触发。故改变电阻值就可得到不同的导通角,应用切相原理,减少Vrms,以降低普通负载(电阻负载)的功率。

图2 改变电阻值可得到不同的导通角
因此效率较高,性能也稳定。图3为可控硅调光器的工作原理图。

图3 可控硅调光的工作原理图
可控硅技术在工作中的特性(I-V特性)如图4所示。根据I-V特性可知:TRIAC在导通后,需要维持最小电流(维系电流Ihold)来保持导通,否则会恢复到截止状态;不同的TRIAC会有不同的Ihold值,通常在几毫安到几十毫安之间,有的甚至到50mA才能稳定导通。现在市场上能买到的不同牌号、不同种类的调光器,100W,200W,600W~1000W,功率越大就越需要大的维系电流。如果没有足够的Ihold来保证TRIAC稳定的导通角,那么输出的波形就会不均匀,产生额外的颤动和尖峰,影响输出的Vrms。

2.3 LED照明常见的调光方法
LED照明调光通常有三种方法:
(1)线性调光;
(2)脉冲宽度(PWM)调光;
(3)可控硅调光。
其中,线性调光如图5所示。调节电流感应电压阈值,就可调节流过LED电流的大小。图5中SSD1075的电流感应电压阈值是1.2V,我们在其LD脚上输入0~1.2V的直流电压,以实现LED电流的线性调节。实测SSD1075的调光曲线,可以看出从0~1.2V输入到LD时,LED电流呈线性调节。线性调光的缺点是需要额外的直流电压源。而且由于电流感应电压阈值一般会设置得较低,其抗干扰能力较差,会产生闪烁。

脉宽PWM调光如图6所示。通过改变PWM输入脉冲信号的占空比来调制LED驱动芯片对功率场效应管的栅极控制信号,就可调节通过LED电流的大小。实测SSD1075的调光曲线可知,占空比从0~100%变化时,LED电流呈线性调节。此法的缺点是需要额外的PWM信号源,且脉宽调制信号频率与LED驱动芯片对功率FET的栅极控制信号频率越接近,其线性就越差。

图6 脉冲宽度PWM调光
线性调光和PWM调光在家用及商业应用上的最大问题,不是增加负载分压电路或产生控制脉冲信号的麻烦,而是因为这两种方法都需要控制线路。而在传统的灯具上,只具备两个电触点。如需加控制线,就无法做到替换性改造了,所以LED灯具一定需要兼容现有的SCR调光控制技术。
可控硅调控就是在芯片里或者应用电路上,在切相电源中提取导通角信息,并根据该信号控制来调控LED的驱动电流,以达到调光的效果。
根据SSD1075的可控硅调光曲线,可看出LED电流与可控硅调光呈线性调节,如图7所示。

图7 可控硅调光原理图及调光曲线
3 可控硅调光在应用中出现的问题及其解决方法
3.1 可控硅调光会出现100Hz的频闪
如图8所示,电网的工频为50Hz,切相波形整流后就可得到100Hz的脉冲信号,因而可直接用来产生调光的PWM信号。但在实际应用中,只要有任何轻微的电压波动或电流的变动,都会影响脉冲的占空比,这样就相当于一个100Hz的闪烁。因此,不能直接把切相波形用来调光,需要把调制信号频移至更高的频段,使人眼察觉不出闪烁现象。具体实施是通过SSD1075把调光信号调至更高的频段,如图8所示。

3.2 可控硅调光的负载问题
可控硅调光器要稳定工作,就需要有稳定的Ihold来保障调光器工作。而大部分的LED电源都是非线性开关电源,加上现在的LED很节能,整灯功率不高,故TRIAC的工作状态不稳定。由于可控硅的导通需要一定的电流,而LED负载不是线性的,其所需的输入电流是变化的,故可控硅的导通状态和触发电压也会像图9那样,随之发生变化。解决方法是在SCR信号输入端之前,加入虚拟负载,产生一个稳定的10~30mA负载给TRAIC。从图10可见,SCR的波形有了明显的改善。

图9 可控硅的导通状态和触发电压的变化

3.3 可控硅调光的负载过热问题
如上所述,加入虚拟负载以后,按10~30mA计算,其功耗则为P=2500.01~2500.03=2.5W~7.5W,可以设想一个7.5W的虚拟负载如放在一个E27球泡灯内是断不可行的,况且效率也很低,因此,一定要让虚拟负载电流达到尽可能的小(I10mA)。此外,还要能够准确地解析出导通角信号,因而需要应用信号滤波技术,把截取进来的信号进行整形滤波,以便提高调光信号的可用性。
3.4 可控硅调光器的缺点
硅控调光器会成为未来LED照明的主流调光方式吗 答案是相当不乐观的。硅控调光器的主要缺点如下。
(1)功率因数劣化
这一调光方式的原理是:通过其主要构成组件的硅控管,用来截取交流电压部分导通角度,以改变灯具的输入功率。但导通角愈短,功率因数就愈差。调到1/4亮度时,功率因数将低于0.25。
(2)效率下降
因为在调暗时,负载不足,会造成硅控管提早关闭,使其用来改变硅控管导通角度的可调电阻与导通角度的错乱,进一步导致LED灯操作无法稳定和闪烁不定的问题。为此,通常藉加装泄流电阻(bleederordummyload)来解决。这样,用bleeder来消耗功率以保持硅控管的正常操作,就违背了原先调光节能的初衷。
(3)难于匹配
要开发一种与市面上数十厂牌硅控调光器都保证兼容的可调光LED灯具是相当困难的。有关匹配问题可参阅NxpApplicationNoteAn10754。
(4)高安装成本和有限的应用市场
鉴于上述原因,LED照明业者若能开创出一种接近零成本、不需要改变接线、不需要昂贵的遥控调光器,又能维持高效率与高功率因数,能便于推广普及的调光方式,这对LED照明实现节能和开拓广阔的应用市场都是非常重要的。
4 LED照明调光用的理想驱动IC
对照明这种传统产业,最可行的标准就是原来的标准;最容易的方案就是不需改变现状。迄今为止,比较成功的LED照明产品,都是造型和使用方式与传统的灯泡和灯管很相似。因而可以推测,最可行的调光方式,就是不制定新标准,不改变现状,不需要改变接线,不增加任何调光装置就能达到调光功能的一种方案。
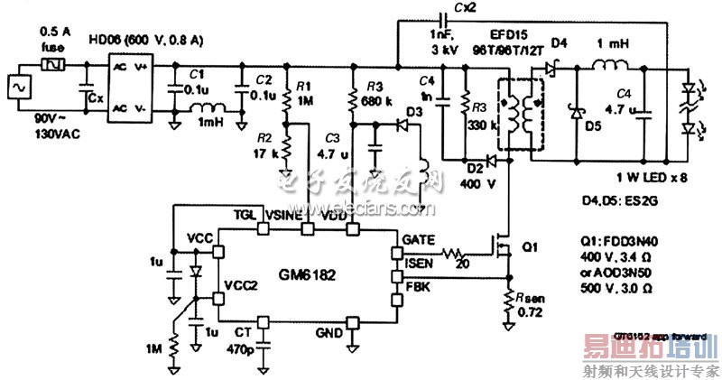
EZDimming就是按照四段调光的基本概念,把调光功能内建(BuiltIn)在LED驱动集成电路之内的理想调光方式。没有任何其他外接零件的需要,同时在各段调光准位时,都能维持高效率和高功率因数。图11为LED照明调光用的驱动IC。

图11 高功因、高效率, 具有调光功能的驱动集成电路
EZDimming侦测wallswitch切换次数,来改变调光准位。自全亮开始循序降到六分亮、四分亮、二分亮。并且在任何调光阶段,都能维持高于0.90的功率因数,高于80%的效率。切换柔和平稳,完全没有浪涌电流或噪音的不良现象。线路精简,几乎是零增加硬件成本。与其他现有的各式调光方案对比,EZDimming不只是赋有超越性的功能优势,而且不需要改变接线或任何硬件,装置成本最低。只要将传统的灯泡、日光灯管或者节能灯泡拆卸下来,再装上配有EZDimming的LED灯,立即可以将一个原先毫无调光功能的照明器具或系统,改成一个具有调光功能、既节能又环保的照明系统。
射频工程师养成培训教程套装,助您快速成为一名优秀射频工程师...
天线设计工程师培训课程套装,资深专家授课,让天线设计不再难...
上一篇:高通力推LCM模组和蓝牙子机文字方案,或将改变LCD和小尺寸OLED模组应用格局
下一篇:CPLD扩展51单片机寻址范围

