- 易迪拓培训,专注于微波、射频、天线设计工程师的培养
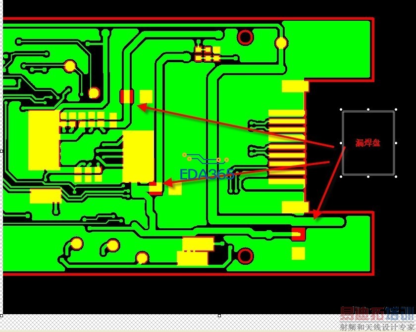
D码相同 生成gerber漏焊盘 怎么回事呢?
录入:edatop.com 点击:
(D码表中有重码(如两个12,14)程序软件在变化成图形是就会搞错
同一层不能有重码的,因为你们设计有重码)是板厂的工程说的 ,请问一下这种情况是怎么回事呢?


同一层不能有重码的,因为你们设计有重码)是板厂的工程说的 ,请问一下这种情况是怎么回事呢?


出光绘前重新生成一次D码即可。
非常感谢你JIMMY 我在重新试一下。
射频工程师养成培训教程套装,助您快速成为一名优秀射频工程师...
天线设计工程师培训课程套装,资深专家授课,让天线设计不再难...
上一篇:2014年马上送大礼,真情回馈读者,免费视频赠送:1双阶盲埋孔及Router快捷打孔及宏.
下一篇:PADS正版价格与Allegor正版价格多少?
射频和天线工程师培训课程详情>>

