- 易迪拓培训,专注于微波、射频、天线设计工程师的培养
AMS1117 -5.0 很烫到中间焊锡融掉


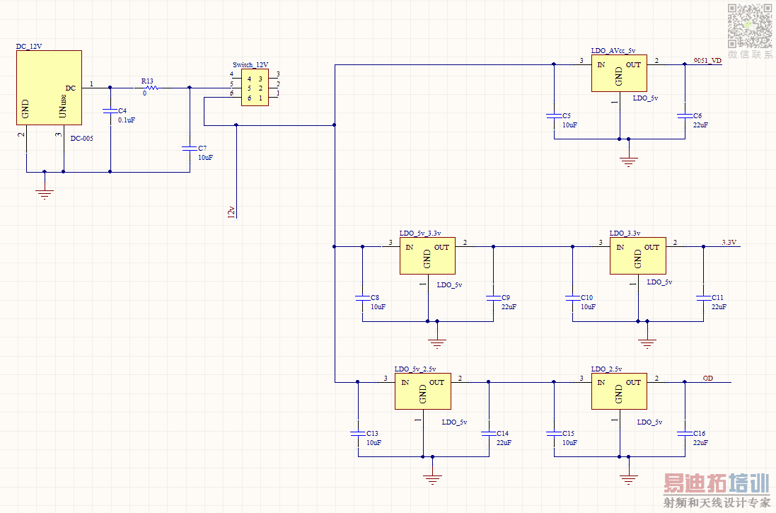
我发现一个明显的问题,你的电路图片,所有的焊盘和走线为蓝色,应该默认的是底层,这时是从正面看的,如果真在底层就没有问题,但是正好相反的,你的实物照片和3D立体截图与你的电路图没有相反,居然是对应的,也就是说,你三个LDO左边的用一个走线连接的公共引脚,你图上定义的是12V,但是芯片引脚定义是GND。
下面是我在网上找的引脚图:
1117引脚图
1117上的功耗太大造成的,假设你的5V电流0.3A,1117上的功耗为(12-5)x 0.3=2.1W,肯定很烫的,这么大的压差最好选DC-DC,或者换7805加散热片
芯片介绍上说输入电压大于6.5V就可以,直接把输入电压调小一点可以吗?因为PCB 引脚是按AMS117 画的,与7805的不一样,选用LM117怎么样?
这焊接水平也太。
个人觉得如果电气参数在芯片资料的承受范围之内,就不应该出现这种情况。
本人经常使用1117-3.3V,是使用的5V转3.3V的,供给C8051F单片机使用,当然电流不会到0.3A那么大,从来没有出过任何问题
个人不了解小编1117-5.0的芯片,只是觉得一切按芯片资料为准,只要不超标就不用怀疑芯片本身的能力问题,况且小编也提到了空载测量电压。
另外走0.3A的PCB线宽也要满足最小要求吧,还有1117的芯片自己画个封装,把三个引脚和散热引脚面积画大一点
我整个加上负载 然后测试,虽然没有那么烫了,但是输出电压不对,我关闭开关测DC插头引脚为12V,但是一打开电源,再测试结果只有2V多,这次LDO没有烧坏,但是输出为什么不正确,难道是我画的板子有问题?
如图开关处是通过一个VIA 连接电源层12V,然后LDO处在通过一个VIA引出,难道这么画有问题?

12V能跌到2V多说明你的输入电源带载能力不足,换个功率大一点的
关闭开关为12V,即空载12V
打开开关降到2V,即带载后电源被拉低到2V,很明显是电源带载能力不够,即电路电流过大,甚至有可能短路了
你图中的LDO应该就是1117吧,我很奇怪的一点是1117后面的数字代表输出,但是你丝印层又写的5V_2.5V,5V_3.3V又是什么意思?你的实物照片和主题明明是一款6.5V以上转5V输出的1117啊。
另外我用的1117-3.3V跟你的引脚定义似乎不一样啊,我的是这样的:
电路图

印制板
还有我只画过2层板,没搞过内电层,但是据我所知内电层就类似表层的覆铜一样是一大片一大片的,过孔引导表层使用的时候,随便哪个位置都可以,而且过孔可以不是通孔。所以我觉得你的VIA的用法没有明显问题,只要没有电气规则上的短路,只不过习惯将过孔放在走线的正中间而不是偏在一边。
又仔细看了看你的首贴,电路图似乎没有问题,问题应该出在你的封装上,你的封装搞错了引脚顺序
另外查了下1117-5.0的参数,如下文所示,所以你预计的0.3A的带载能力是可以满足的,输入电压12V也没有问题,请检查你的封装,同时建议你将宽大的那个引脚焊盘面积画大一点,最好能够用过孔贯穿正反两面,因为那个引脚是用于散热的。
此贴应该可以就此终结了吧!
AMS1117-5.0参数:
输入电压 最大: 18V
输出电流 最大: 1A
输出电压 : 5.0V
功耗 :5W
输入电压 最小: 6.2V
封装类型: SOT-223,SOT-89
工作温度范围: -20°C to +125°C(也有0°C to +125°C)
IC标号:AMS1117-5.0
资料来源: AMS
多谢不吝赐教,今天把LDO反过来试了试,能正确输出了,原因就是PCB里封装镜像了,引脚连接错误了,问题终于解决了。谢谢了
小编好多基础没有掌握,元器件封装和原理图封装不一致,上手就是多层板,这个跳跃有点大。
吃亏的都是经验。
也不一定没掌握,犯错误而已,就像前几天画滤波器封装我也吧针脚画反了,因为一般芯片资料引脚定义图都是从顶到底看的,芯片薄啊,滤波器一大坨,1厘米多厚,文档资料里的引脚图是从底往顶画的,我想都没想就照图画了,结果PCB制作出来才发现滤波器只能安装到背面去,晕死
也许吧,但是综合看他的这个设计,从原理图到PCB,其实问题很多,而且是在最初始阶段就没有考虑全面或者不知道需要考虑,因此判断他对于工程的基础缺少经验,不过多犯犯错应该可以较快积累经验的,最好在自己单位找个愿意带教的师傅,这样提高会快很多。
正解,要学的还很多。 感谢不吝赐教
经验少的可怜,这个其实是在师兄之前的基础上改动了一下。初次画板,考虑的不是很多。
说的也是,路漫漫其修远兮啊,还是多请教多看帖才能多涨经验
Cadence Allegro 培训套装,视频教学,直观易学
上一篇:USB公头焊盘尺寸规范
下一篇:链接失效时请看-->

