- 易迪拓培训,专注于微波、射频、天线设计工程师的培养
有人吗?大家帮我再看看这块板子,

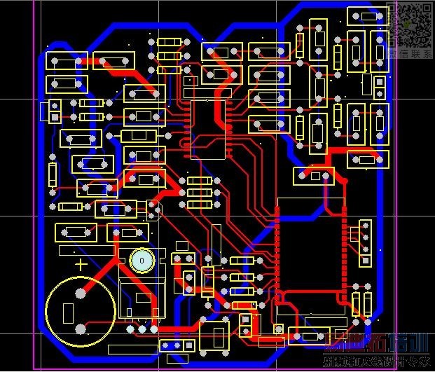
大家好,再帮我看看这块板好吗?还没有交,赶快再改改.多谢了!
恩,这次比上次的有进步,不过走线还可以再多考虑一下,我看有些地方还不怎么合理,还有布局也可再调整一下,效果会更佳!其实画线路板是不能太急的,那样会导致好多地方都考虑不周全,回头出了问题还是要重画的.
多谢多谢 能具体说说吗? 我也想慢慢画 导师的项目催的急 上一块板子还没调 希望信号可以顺利拉出来
你看你中间有跟红色加粗的走线,你完全可以从那个电容的下面走啊,没必要把电容的两个脚的走线靠那么近吧?那样会打火的啊!还有,你上一块扳子该不会连铺地都没铺就发出去做了吧?
还有你左上也有跟红色加粗的走线,你也应该把下面那个电容反一下,然后再走线,我看这样既安全也省线啊!
我这样讲,你能明白吗?其实就我现在这样看也看不出什么来的,最好是你把那个PCB文件发过来,我给你看一下!
已经改过来了 多谢多谢 哎呀 我真的没有铺地啊 完全没有这个概念 有很大影响吗?
还有,你那带散热片的三极管,在散热片的下面最好不要走红线,那样也是危险的!
呵呵!你既然要看信号,那肯定是很要紧的啊,要不你那信号即使出来了,也肯定是不稳的,是肯定不会达到你理论上想得到的效果的.
好的 好的 我怎么发给你 邮箱吗?
受不了,我不再仔细看下去了,跟你说也说不清楚了,你还是把那文件发过哦来吧!我给你看看,再调整一下,再发回去吧!
yzj1985hao@126.com
好啊好啊 真是太感谢了 把你邮箱告诉我吧
你什么时候要?我这边还有点别的事!可能要晚点再发给你,你是哪个学校的啊?
已经发了 真是太感谢了
没事 不急 你先忙你的 第一块板子还没弄呢 西安电子科技大学 呵呵 不怎么出名的小学校
西安电子还不出名?
许文强大哥真是个好人!
Cadence Allegro 培训套装,视频教学,直观易学
上一篇:自画PCB
下一篇:新书预告(2007年6月)

