Ansys-HFSS天线仿真结果导出到ADS中进行匹配仿真
随着无线通信的发展,越来越多的芯片都集成了WiFi、蓝牙,甚至WiFi+蓝牙功能。无线通信距离的远近在很大程度上取决于天线和射频匹配电路性能。
本文主要基于Ansys-Hfss进行天线仿真,并将仿真结果结果导出为 S1P文件,从而在ADS中导入S1P文件进行匹配仿真。
2.匹配知识简介
阻抗匹配的目的就是实现功率的最大传输。关于阻抗匹配的知识在很多书中都有介绍。
若找不到书籍资源,可以找我。
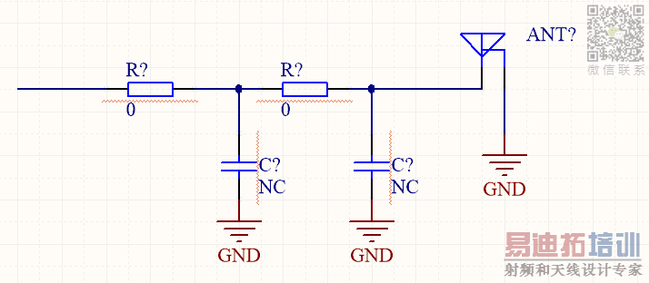
下图是很多无线产品中用到的天线+匹配电路。如何利用ADS和Smith圆图工具进行阻抗匹配是一个关键的问题。

3.天线仿真
比如用HFSS仿真2.4GHz的蓝牙天线,如下图,是它的S11仿真参数。
既然仿真的效果不好,为什么不优化天线呢?在实际工程中,由于某些人或其它原因,导致已经量产,那么只能修改匹配电路了。

4.仿真结果导出为S1P文件。
HFSS---->Results--->SolutionDATA---->Matrix Data--->Export Matrix Data具体参数里面选择

5.ADS中新建工程。
S1P设置中选中你刚刚测试天线的S1P文件。将S1P与term连接,点击仿真,可以
看到S11曲线图。实际可以根据匹配的规则进行初步放置匹配器件。

放置好匹配器件后,可以点击 Tuning 按钮后,进行手调参数,可以快速看到S11 的变化。

6. 如何串联并联器件?
这一步很关键,根据测试结果。如何进行匹配呢?
HFSS 学习培训课程套装,专家讲解,视频教学,帮助您全面系统地学习掌握HFSS
上一篇:Ansys-HFSS-路由器WiFi天线仿真-套筒天线-单极天线
下一篇:电路中过孔可以随便放?错了,HFSS仿真验证其对高速信号影


