• 易迪拓培训,专注于微波、射频、天线设计工程师的培养
首页 > 微波/射频 > RF技术文章 > RFID的应用范围

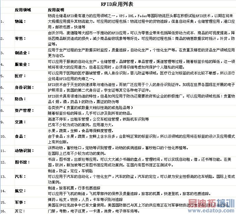
RFID的应用范围

录入:edatop.com    点击:

如何成为一名优秀的射频工程师,敬请关注: 射频工程师养成培训

上一篇:关于Zigbee技术
下一篇:中国FH-1(中星22号)军用通信卫星

射频和天线工程师培训课程详情>>

  网站地图