如何做100M的谐振放大?
录入:edatop.com 阅读:
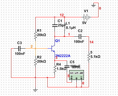
想做一个100M的谐振放大,电路图如下:
实际用的三极管是9018,但最后测量的时候发现有很多个频率点的信号都得到了放大,大概是25MHz,76MHz,100多MHz和200MHz处都有,放大倍数依次减小,但都达不到仿真里的倍数(这个是不是跟三极管有关系,9018的电流不是很大吧),谐振频率达不到100M是肯定的,但为什么会出现多个谐振点?求问可能是什么原因造成的?


这两张图是之前做的一个共射的电路,各参数与上面都相同,后来做的共基的让我各种换元件给弄毁了,中间红色的跳线请无视,那里原本是设计一个部分接入的,怎么连都是同样的问题。

实际用的三极管是9018,但最后测量的时候发现有很多个频率点的信号都得到了放大,大概是25MHz,76MHz,100多MHz和200MHz处都有,放大倍数依次减小,但都达不到仿真里的倍数(这个是不是跟三极管有关系,9018的电流不是很大吧),谐振频率达不到100M是肯定的,但为什么会出现多个谐振点?求问可能是什么原因造成的?


这两张图是之前做的一个共射的电路,各参数与上面都相同,后来做的共基的让我各种换元件给弄毁了,中间红色的跳线请无视,那里原本是设计一个部分接入的,怎么连都是同样的问题。
思路:
1)可用一级共射极(发射极电阻可部分旁路)的甲类放大电路;
2)采用一级丙类谐振放大电路,输入信号要叠加上0.6V左右(可调)的直流分量;
申明:网友回复良莠不齐,仅供参考。如需专业解答,请学习本站推出的微波射频专业培训课程。
上一篇:GPS无线数据传输
下一篇:寻找CMS5015资料

