- 易迪拓培训,专注于微波、射频、天线设计工程师的培养
基于单片机控制的射频通信基站的设计与实现
本文的控制部件选用AT89C51型单片机。由于这种芯片只有SPI通信接口,而目前常用的单片机都没有这种接口,因此需要对该芯片的通信时序进行模拟,所以在控制器里编程时要严格按照芯片工作时序进行。
1 系统硬件组成
NRF24L01芯片是具有2.4GHz内嵌基带通信协议引擎功能的收发芯片。通过SPI接口对芯片内部寄存器映射操作,可以使其在空中的传输速度最大达到2Mb/s。
该芯片主要特点包括GFSK调制技术:126RF频道满足多点通信需要1~2Mb/s空中数据传输速率内置硬件CRC检错和点对点通信地址控制:发送方电源可以通过编程输出0dBm,-6dBm,-12dBm,-18dBm:芯片可以通过软件设置地址,确保通过地址认证双方才能通信:接收方采用集成通道过滤器,可编程的增益设置:主机接口采用4根SPI硬件接口线,最大8Mb/s传输速率,3个32字节的TX与RX的FIFO寄存器,5V容抗输入。
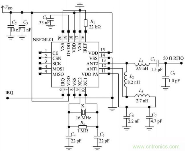
该芯片引脚功能如图1所示,引脚1为CE数字信号输入,引脚2为CSN数字信号输入,引脚3为SCK数字信号输入,引脚4为MOSI数字信号输入,引脚5为MISO数字信号输出,引脚6为IRQ数字信号输,引脚7,15,18为VDD电源,引脚8,14,17为VSS电源,引脚9为XC2模拟输出,引脚10为XC1模拟输入,引脚11为VDD_PA电源输出,引脚12为ANT1射频,引脚13为ANT2射频,引脚16为IREF模拟输入,引脚19为DVDD电源,引脚20为VSS电源。
在硬件搭建时特别要注意在SPI接口与51单片机的P0引脚相接时需要接10kΩ的上拉电阻,其余的接口不需要。VCC引脚接入电压范围为1.9~3.6V,不能在这个区间之外,超过3.6V将会烧毁模块,推荐电压3.3V。因为这样可以直接和NRF24L01模块的I/O口线连接。如果是其他系列的单片机,其电源是5V,单片机I/O口输出电流如果超过10mA时需要串联电阻分压,否则容易烧毁模块。例如AVR系列单片机电源是5V,需串接2kΩ的电阻。

图1NRF2401芯片引脚功能图
1.2 NRF24L01芯片构成的通信模块电路设计
NRF24L01芯片通信模块电路核心器件NRF24L01配合网络晶振、解耦电容、偏极电阻一起工作构造稳定射频通信模块。该芯片是贴片结构,模块占用空间少,如图2所示。

图2由NRF24L01芯片构成的通信模块电路图
1.3 电源电路
电源电路如图3所示,B1是9V蓄电池或者锂电池,能够反复充电。C1,C2,C3,C4都是滤波电容,起到一次与二次滤波作用。D1,D2是稳压二极管,使输出端的电压稳定在理想的水平电压。芯片7805是三端稳压集成电路芯片,具有正电压输出。其电路内部还有过流、过热及调整管等保护电路,最终目的把9V电源转变成稳定5V输出,为后续设备供电。
1.4 系统通信电路设计
系统通信电路如图4所示。本电路中应用单片机AT89C51作为控制芯片,对NRF24L01主通信模块的接口时序模拟和对数据的发送与接收进行处理。

图3电源电路图

图4系统通信电路图
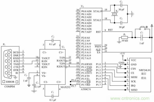
1.5 与PC机通讯电路设计
如果单片机通信电路与单片机通信电路通信,则两个硬件电路和图4相同,只是在软件设计时需在每个通信端设定不同的通信地址,以辨认每个通信端口。若是单片机通信电路与PC机或者具有COM口的设备电路通信,则需要一个转接电路,其硬件电路如图5所示。

图5SPI接口与MAX232通信硬件电路图
在图5所示的电路中,单片机左侧是一块MAX232芯片,其作用是将PC机中的232电平与单片机的TTL电平匹配。最左侧是9芯母接头,在使用时可接在计算机COM口上与计算机通信。单片机右侧接一块射频通信模块。由于此块单片机同样没有SPI接口,所以需要用普通接口软件模拟SPI接口,其编程要严格按SPI端口的通信逻辑时序。
2 单片机控制实现算法
通信芯片可以工作在四种模式下,即:配置模式、空闲模式、关机模式和收发模式。工作模式由PWR_UPregister、PRIM_RXregister和CE三个寄存器共同决定。在工作模式的收发模式中推荐使用EnhancedShockBurst收发模式,因为在这种工作模式下,系统的程序编制会更加简单,并且稳定性也会更高。两种算法流程图如图6所示。

图6发射流程与接收流程
3 结语
(1)提出基于射频的无线通信技术方案,并且按照该方案搭建硬件电路。
(2)设计单片机控制算法,在PC机中编好上位机软件,执行机构能迅速执行预定结果,反应时间小于1ms。
(3)在执行机构遇到障碍时,能返回准确命令,使上位机捕捉到相应信息,直接反映双向通信效果好。
(4)系统稳定可靠,数据传输丢失率很小,低于0.01%。
(5)芯片互换性好,可根据不同传输距离选择不同芯片,软件不需改动。
【推荐阅读】
电机扭矩测量结果和传感器精度对不上,咋办?
对比六种电流测量方法,孰优孰略一目了然
3D打印机DIY设计:硬件+软件的Arduino开源平台
教你10元打造一个人体红外感应小夜灯
看路由变压器如何摇身变成逆变器

