- 易迪拓培训,专注于微波、射频、天线设计工程师的培养
案例曝光:600kSPS、16位的低功耗数据采集系统设计
录入:edatop.com 点击:
电路功能与优势
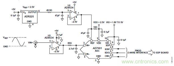
越来越多的应用要求数据采集系统必须在极高环境温度下可靠地工作,例如井下油气钻探、航空和汽车应用等。图1所示电路是一个16位、600kSPS逐次逼近型模数转换器(ADC)系统,其所用器件的额定温度、特性测试温度和性能保证温度为175°C。很多此类恶劣环境应用都采用电池供电,因此该信号链针对低功耗而设计,同时仍然保持高性能。
AD7981ADC需要2.4V至5.1V的外部基准电压源,本应用选择的基准电压源为微功耗2.5V精密基准源ADR225,后者也通过了高温工作认证,并具有非常低的静态电流(210°C时最大值为60μA)。
本电路使用低功耗(600kSPS时为4.65μA)、耐高温PulSARADCAD7981,它直接从耐高温、低功耗运算放大器AD8634驱动。
本设计中的所有IC封装都是专门针对高温环境而设计,包括单金属线焊。此外,本设计说明了无源元件、印刷电路板(PCB)材料和建构技术的选择,以使其能在极端温度下工作,并且提供了完整的设计支持包,包括物料清单、原理图、装配和布局文件。

图1.耐高温数据采集系统(原理示意图:未显示去耦和所有连接)
电路描述
模数转换器
本电路的核心是16位、低功耗、单电源ADCAD7981,它采用逐次逼近架构,最高支持600kSPS的采样速率。如图1所示,AD7981使用两个电源引脚:内核电源(VDD)和数字输入/输出接口电源(VIO)。VIO引脚可以与1.8V至5.0V的任何逻辑直接接口。VDD和VIO引脚也可以连在一起以节省系统所需的电源数量,并且它们与电源时序无关。
在两次转换之间,AD7981自动关断以节省功耗。因此,功耗与采样速率成线性比例关系,使得该ADC对高低采样速率(甚至低至数Hz)均适合,并且可实现非常低的功耗,支持电池供电系统。此外,可以使用过采样技术来提高低速信号的有效分辨率。
AD7981有一个伪差分模拟输入结构,可对IN+与IN?输入之间的真差分信号进行采样,并抑制这两个输入共有的信号。IN+输入支持0V至VREF的单极性、单端输入信号,IN?输入的范围受限,为GND至100mV。AD7981的伪差分输入简化了ADC驱动器要求并降低了功耗。AD7981采用10引脚MSOP封装,额定温度为175°C。图2给出了连接示意图。

图2.AD7981连接图
[page]ADC驱动器
AD7981的输入可直接从低阻抗信号源驱动;然而,高源阻抗会显著降低性能,尤其是总谐波失真(THD)。因此,推荐使用ADC驱动器或运算放大器(如AD8634)来驱动AD7981输入,如图3所示。在采集时间开始时,开关闭合,容性DAC在ADC输入端注入一个电压毛刺(反冲)。ADC驱动器帮助此反冲稳定下来,并将其与信号源相隔离。
低功耗(1.3mA/放大器)双通道精密运算放大器AD8634适合此任务,因为其出色的直流和交流特性对传感器信号调理和信号链的其他部分非常有利。虽然AD8634具有轨到轨输出,但输入要求从正供电轨到负供电轨具有300mV裕量。
此裕量要求使得负电源成为必要,所选负电源为?2.5V。
AD8634提供额定温度为175°C的8引脚SOIC封装和额定温度为210°C的8引脚FLATPACK封装。

图3.SARADC前端放大器和RC滤波器
ADC驱动器与AD7981之间的RC滤波器衰减AD7981输入端注入的反冲,并限制进入此输入端的噪声带宽。不过,过大的限带可能会增加建立时间和失真。最佳RC值的计算主要基于输入频率和吞吐速率。对于所示实例,R=85Ω且C=2.7nF是最佳值,产生693kHz的截止频率。详细计算参见AnalogDialogue文章:精密SAR型模数转换器的前端放大器和RC滤波器设计。
本电路中,ADC驱动器为单位增益缓冲配置。增加ADC驱动器增益会降低驱动器带宽,延长建立时间。这种情况下可能需要降低ADC吞吐速率,或者在增益级之后再使用一个缓冲器作为驱动器。
基准电压源
ADR2252.5V基准电压源在时210°C仅消耗最大60μA的静态电流,并具有典型值40ppm/°C的超低漂移特性,因而非常适合用于该低功耗数据采集电路。ADR225的初始精度为±0.4%,可在3.3V至16V的宽电源范围内工作。
像其他SARADC一样,AD7981的基准电压输入具有动态输入阻抗,因此必须利用低阻抗源驱动,REF引脚与GND之间应有效去耦,如图4所示。除了ADC驱动器应用,AD8634同样适合用作基准电压缓冲器。
使用基准电压缓冲器的另一个好处是,基准电压输出端噪声可通过增加一个低通RC滤波器来进一步降低。在该电路中,49.9Ω电阻和47μF电容提供大约67Hz的截止频率。

图4.SARADC基准电压缓冲器和RC滤波器
转换期间,AD7981基准电压输入端可能出现高达2.5mA的电流尖峰。在尽可能靠近基准电压输入端的地方放置一个大容值储能电容,以便提供该电流并使基准电压输入端噪声保持较低水平。通常使用低ESR、10μF或更大的陶瓷电容,但对于高温应用,没有陶瓷电容可用。因此,选择一个低ESR、47μF钽电容,其对电路性能的影响极小。
数字接口
AD7981提供一个兼容SPI、QSPI和其他数字主机的灵活串行数字接口。该接口既可配置为简单的3线模式以实现最少的输入/输出数,也可配置为4线模式以提供菊花链回读和繁忙指示选项。4线模式还支持CNV(转换输入)的独立回读时序,使得多个转换器可实现同步采样。
本参考设计使用的PMOD接口实现了简单的3线模式,SDI接高电平VIO。VIO电压是由SDP-PMOD转接板从外部提供。
电源
本参考设计的+5V和?2.5V供电轨需要外部低噪声电源。AD7981是低功耗器件,可由基准电压缓冲器直接供电,如图5所示,因而无需额外的供电轨,节省功耗和板空间。

图5.从基准电压缓冲器为ADC基准电压源供电
[page]IC封装和可靠性
ADI公司高温系列中的器件要经历特殊的工艺流程,包括设计、特性测试、可靠性认证和生产测试。专门针对极端温度设计特殊封装是该流程的一部分。本电路中的175°C塑料封装采用一种特殊材料。
耐高温封装的一个主要失效机制是焊线与焊垫界面失效,尤其是金(Au)和铝(Al)混合时(塑料封装通常如此)。高温会加速AuAl金属间化合物的生长。正是这些金属间化合物引起焊接失效,如易脆焊接和空洞等,这些故障可能在几百小时之后就会发生,如图6所示。

图6.195°C时500小时后铝垫上的金球焊
为了避免失效,ADI公司利用焊盘金属化(OPM)工艺产生一个金焊垫表面以供金焊线连接。这种单金属系统不会形成金属间化合物,经过195°C、6000小时的浸泡式认证测试,已被证明非常可靠,如图7所示。

图7.195°C时6000小时后OPM垫上的金球焊
虽然ADI公司已证明焊接在195°C时仍然可靠,但受限于塑封材料的玻璃转化温度,塑料封装的额定最高工作温度仅为175°C。
除了本电路所用的额定175°C产品,还有采用陶瓷FLATPACK封装的额定210°C型号可用。同时有已知良品裸片(KGD)可供需要定制封装的系统使用。
对于高温产品,ADI公司有一套全面的可靠性认证计划,包括器件在最高工作温度下偏置的高温工作寿命(HTOL)。数据手册规定,高温产品在最高额定温度下最少可工作1000小时。全面生产测试是保证每个器件性能的最后一步。ADI高温系列中的每个器件都在高温下进行生产测试,确保达到性能要求。
无源元件
必须选择耐高温的无源元件。本设计使用175°C以上的薄膜型低TCR电阻。COG/NPO电容用于低值滤波器和去耦应用,其温度系数非常平坦。耐高温钽电容有比陶瓷电容更大的容值,常用于电源滤波。本电路板所用SMA连接器的额定温度为165°C,因此,在高温下进行长时间测试时,必须将其移除。同样,0.1”接头连接器(J2和P3)上的绝缘材料在高温时只能持续较短时间,因而在长时间高温测试中也必须予以移除。
PCB布局和装配
在本电路的PCB设计中,模拟信号和数字接口位于ADC的相对两侧,IC之下或模拟信号路径附近无开关信号。这种设计可以最大程度地降低耦合到ADC芯片和辅助模拟信号链中的噪声。AD7981的所有模拟信号位于左侧,所有数字信号位于右侧,这种引脚排列可以简化设计。基准电压输入REF具有动态输入阻抗,必须用极小的寄生电感去耦,为此须将基准电压去耦电容放在尽量靠近REF和GND引脚的地方,并用低阻抗的宽走线连接该引脚。本电路板的元器件故意全都放在正面,以方便从背面加热进行温度测试。关于其他布局布线建议,参见AD7981数据手册。
针对高温电路,必须采用特殊电路材料和装配技术来确保可靠性。FR4是PCB叠层常用的材料,但商用FR4的典型玻璃转化温度约为140°C。超过140°C时,PCB便开始破裂、分层,并对元器件造成压力。高温装配广泛使用的替代材料是聚酰亚胺,其典型玻璃转化温度大于240°C。本设计使用4层聚酰亚胺PCB。
PCB表面也需要注意,特别是配合含锡的焊料使用时,因为这种焊料易于与铜走线形成金属间化合物。常常采用镍金表面处理,其中镍提供一个壁垒,金则为接头焊接提供一个良好的表面。此外,必须使用高熔点焊料,熔点与系统最高工作温度之间应有合适的裕量。本装配选择SAC305无铅焊料,其熔点为217°C,相对于175°C的最高工作温度有42°C的裕量。
如何成为一名优秀的射频工程师,敬请关注: 射频工程师养成培训
上一篇:再也不用担心抖动和电流!高端时钟缓冲器的设计
下一篇:抽丝剥茧系列文章之过孔选择

