- 易迪拓培训,专注于微波、射频、天线设计工程师的培养
电路解读:智能蓝牙虚拟示波器整体系统电路设计
录入:edatop.com 点击:
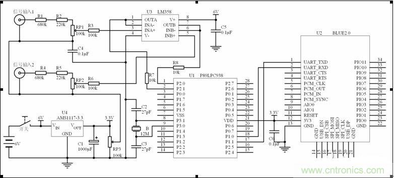
硬件设计电路包括信号预处理、单片机、蓝牙串口模块和电源4部分,电路原理图见图1。

图1:蓝牙虚拟示波器电路原理图
单片机:选用了飞利浦的单片机P89LPC938,是基于80C51内核的低功耗 FLASH单片机,其内部有7.373MHz振荡器、复位电路、8通道10位AD转换器,8K字节Flash程序存储器、768字节RAM数据存储器,这使得外围电路很简洁。为了提高AD转换速度和提高通信波特率的准确程度,使用了外部12MHz晶振。单片机的P2.0(AD07)、P2.1(AD06) 接双运放LM358的电压输出,单片机的P1.0(TXD)、P1.1(RXD)接蓝牙模块的串口。
蓝牙串口模块主要参数:兼容蓝牙V2.0 规范、CLASS 2 标准,传输距离最大10M,支持SPP 服务(串口)。功能多的蓝牙模块可更改主从设置,默认为从设备,可以和电脑或手机蓝牙连接,还可以更改通信波特率,默认是9600bps,可更改为较大的波特率,如115200bps,加快通信速度。默认配对密码是1234,每次搜索蓝牙模块前先给蓝牙模块上电再搜索,再次搜索时要先把蓝牙模块重新上电,否则可能搜索不到。手机蓝牙和蓝牙串口模块之间的连接,是程序设计的重点,也是难点。这个连接过程就是创建一个蓝牙客户端,分查找设备、查找服务、获得连接URL和建立连接4个主要步骤。
如何成为一名优秀的射频工程师,敬请关注: 射频工程师养成培训
上一篇:绝对的实操经验:WIFI设计思路
下一篇:基于NFC技术的无电池键盘设计的实现

