- 易迪拓培训,专注于微波、射频、天线设计工程师的培养
“4个框图”通透NFC主动和被动点对点通信的设计
录入:edatop.com 点击:
此近场通信(NFC)参考设计提供实现NFC对等模式(P2P)应用的固件示例。其目的是向应用开发者展示以有源和无源模式使用TRF7970A实现稳定的对等模式项目的正确方法。对等模式协议的复杂性和需要查阅的NFC文档的庞大数量一向是开发者创建NFC应用时所面临的障碍。该参考设计通过提供少量(一共五个)易于使用的应用编程接口(API)解决了该问题。随附的文档、硬件和示例代码允许设计人员使用MSP430或其他精心挑选的MCU快速实现NFC P2P功能。
特性
(1)与最常见的支持NFC功能的移动设备之间实现了业经证实的互操作性;
(2)支持简单NDEF交换协议(SNEP)和逻辑链路控制协议(LLCP);
(3)无源和有源模式作为引发器和目标(106kbps、212kbps 和 424kbps);
(4)包含可轻松配置的允许选择单个模式的GUI软件;
(5)GUI软件具有吞吐量测量功能和负载存储,用于进行验证;
(6)随GUI一起提供独立模式,允许发送和接收NDEF消息。
原理框图

图1

表1
[page]
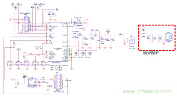
功能框图

图2
功能框图

图3

图4

