- 易迪拓培训,专注于微波、射频、天线设计工程师的培养
摄录一体机DIY:射频调制器电路图
录入:edatop.com 点击:
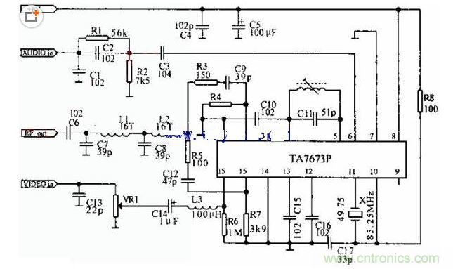
微型摄录一体机有AV输出插口,可连接具有AV接口的彩电进行播放,但大多数情况下把配套的射频调制器作为选购配件,不能随机买到,这样如果彩电没有AV插口,就不能直接观看到录像了。本电路可以满足此要求。电路原理与一般的射频调制器相同。电路可放入摄像机的电源适配器/充电器中的适当位置。

如何成为一名优秀的射频工程师,敬请关注: 射频工程师养成培训
上一篇:数字信号中与噪声息息相关的谐波
下一篇:DIY:简易调频话筒电子电路设计图

