- 易迪拓培训,专注于微波、射频、天线设计工程师的培养
如何用高输入IP3混频器实现VHF接收器设计
录入:edatop.com 点击:
占用 30MHz 至 300MHz 非常高频 (VHF) 频段的应用越来越多。电视与无线电广播、导航控制和业余无线电等只是其中的几个例子而已。新式RF组件开发是要针对用于话音及数据通信系统中高得多的频段。为了满足下一代无线电严苛的性能要求,需要在电路技术和制造工艺方面取得重大的进展。把这些技术应用到较低频率设计中可显著地改善性能。
LTC5567 是一款宽带混频器,专为在 300MHz 至4GHz 频段中实现高性能而设计和优化。为了创建非常紧凑的电路实现方案,LTC5567 内置了集成型 RF和LO变压器。在其规定的频率范围内,LTC5567的输入 IP3 线性性能表现十分出色,达到了 30dBm。
降至较低频率就需要内置变压器以保持该线性度和转换增益。由于线性度的起点水平如此之高,因此为之变更混频器电路设计并对较低VHF频率上的性能进行特性标定是值得的。而性能的证明在测试中。
阻抗匹配设计
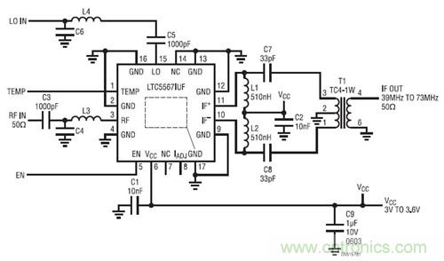
图1示出了一款采用LTC5567 的阻抗匹配设计。表1列出了在输入端口匹配扩展到低于300MHz (最低至150MHz) 的情况下仍然实现出色性能的设计值。另外,还提供了测试结果。

图1:VHF 混频器设计

表1:VHF 阻抗匹配设计值
图2 示出了LTC5567 混频器增益和输入 IP3 与输入频率的关系。当输入频率接近 150MHz 时,混频器线性性能有所改善。输入、LO 和输出端口回程损耗测量结果分别示于图3、图4 和图5。
[page]
相比于较高的输入频率,总体性能在VHF 范围内得以保持。因此,当在无线电设计中使用时,其高IP3和转换增益可产生最大的动态范围。较高的动态范围能最大限度地抑制相邻通道干扰,从而改善选择性。虽然LTC5567可在低于150MHz 的输入频率下运作 (此时转换增益下降),但不建议这样做,因为内部变压器会有损。
图2:混频器IP3和增益性能测量结果

图3:RF输入回程损耗
图4:LO输入回程损耗
图5:IF 输出回程损耗

表2:P1dB 压缩点和LO 泄漏与输入频率的关系。输出频率= 50MHz,HSLO
LTC5567 在VHF和UHF输入频率下提供了非常高的线性性能。高IP3 数值和P1dB (表2) 使得这款器件成为在宽频率范围内进行高性能无线电设计的理想选择。

