- 易迪拓培训,专注于微波、射频、天线设计工程师的培养
基于RFID技术的电子关锁的应用
现行海关转关直通货物监管主要采用传统的一次性铅封方式,以人工操作、肉眼识别等方式对集装箱进行机械施封、验封、解封,运行成本高、安全性低。这种监管方式运行效率低,远远不能满足海关大密度、高强度业务流量的监管要求。使用基于R F I D技术的电子关锁系统,用它代替传统的铅制封条对转关集装箱进行电子监控管理,可大大提高转关效率。电子关锁的原理,如图1所示。

使用电子关锁可以实现海关转关或直通货物的实货放行,在货物转关或直通运输途中实时记录集装箱货物非法出箱时间和出箱次数,并与G P S联动实时报警,防止了犯罪分子途中卸货、换货的可能性,打击了走私、骗税、骗汇等违法行为,同时减轻了海关查验工作量,提高了通关效率,缩短了进出口货物的在港停留时间,提高了查验的全面性和完整性。

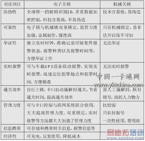
电子关锁与传统关锁的性能对比
电子关锁与传统关锁的性能对比如表所示。

电子关锁系统由监控中心服务器、通道工控机、R F I D读写器(道口读写器、手持读写器)、电子关锁四部分组成,如图3所示。监控中心服务器负责后台数据存储和管理;道口工控机通过串口控制道口读写器同关锁进行射频通信;电子关锁作为无线终端,主要实现信息存储、无线通讯、机构控制、状态监测等功能。电子关锁系统可实现与海关卡口系统的充分兼容。

图3 电子关锁通道采集系统示意图
电子关锁的主要功能特点
1.机械与电子双重锁闭,具有机械锁定、电子施封双重功能;
2.采用全球惟一的ID地址码,防伪性能好;
3.对破坏或非法开启电子关锁能实时记录,并与GPS联动报警;
4.自动进行施封、解封验证,点对点监管,有效提高效率,防止监管车辆不进监管场地现象;
5. 作为海关A / B类自动卡口的一个标配,与卡口软硬件兼容,操作简单,使用方便;
6. 低功耗,简单、实用、操作方便,可重复使用,经济性高。
电子关锁数据处理流程海关电子关锁业务应用流程主要由启运地电子关锁施封,途中监控和报警处理,指运地电子关锁解封,风险分析及辅助决策等环节构成,如图4所示。

图4 海关电子关锁业务应用流程图
关键问题分析及解决
电子车牌、电子关锁都是基于R F I D核心技术开发的应用产品,在对电子关锁接近6年的研制开发中,我们通过对上海、南京、大连、杭州、厦门、5大直属关及100多个现场的实际调研分析,结合各级海关,各区域海关的不同需求情况,对电子关锁产品进行了三次更新换代,尤其在海关总署要求的必须要解决的防假锁、商业封志的兼容安装以及多种业务模式的适应性等关键问题上进行了革命性的突破,形成了具有独立知识产权的电子关锁新一代产品。下面将关键问题和关键技术进行一个较为详尽的探讨。
防伪锁问题
目前国内外同类产品中对电子关锁进行施解封的过程基本采用全向天线发送指令,在全向天线覆盖的所有区域,可能是50米,甚至100米的区域,电子关锁都非常容易施解封。有源R F I D标签的灵敏度高,甚至在更大的反射区和漫反射区域都可能接收到施解封指令,在这样的情况下,如果犯罪分子采用一些相应的手段很容易实现在锁扣上挂上一个不是真正被点名施封的锁,而驾驶室里藏着的才是真正被点名施封的锁,这样的情况一样可以被不留痕迹的正确施解封。如果这样的话,施解封动作就形同虚设,可以不夸张地说,可能比以前的机械封制更危险,犯罪行为更不容易被觉察。如果用一个本身有很大漏洞的产品去替代另一个产品,结果可能会给国家给企业造成更大的经济损失。
此问题是海关总署最为关心的问题,通过采用U H F 频段R F I D、定向发射、合理选择标签灵敏度以及与集装箱箱门组合采集等多种高技术结合的方式,整合卡口现有资源,有效的利用海关卡口已有的各种触发设备和采集设备,形成了完整的定时定向采集的解决方案。实现了精确定位电子关锁是在哪个通道的车辆携带的,是前箱还是后箱携带的,真正实现了假锁和真锁的正确区分。
南京海关在2006年5月的电子关锁应用评审会上对此产品进行了认真评审和现场测试,评审组在针对仿假锁这个问题上指出:采用R F I D定向技术,保证了电子关锁阅读设备可以准确识别、精确定位电子关锁,有效防范使用中的各种造假行为和误读、误判。
商业封志兼容问题
在集装箱的转关、直通或疏港运输中,常常会遇到一个问题,即货值越高的集装箱上已经安装的商业机械封志就越多,也越粗(机械封制中直径大于8 m m的才被称之为高保封)。一旦集装箱上安装有这样的高保封志后,要想在不破坏封志的情况下再安装上直径大于4 m m的锁杆几乎是很困难的事情,而目前市面上能看到的电子关锁为了防盗安全性一般都采用大于8m m的锁杆,这样的电子关锁对于海运集装箱来说是不可用的。
海关为了避免风险,已经明确强调商业封制在到达目的地之前不能拆,而在集装箱运输过程中有商业封志的箱超过60%。所以怎样能在已安装有高保封的商业封志上兼容安装电子关锁,实现海关监管就变得非常重要,只有解决了这个问题,海运集装箱才能真正做到应转尽转。
E C L3011型关锁,采用了高科技细缆专利技术,在设计中既保证了缆线的强度,又能做到一旦破坏立即报警的功能。并且细缆有柔性,能快速、方便的安装在已安装有高保封的商业封志上,真正实现海运集装箱运输中替代机械封制的自动化操作,如图5所示。

图5 ECL3011型电子关锁现场实效
满足海关多种业务形式需求问题
针对各地海关业务需求不同(海运、陆运、空运),地域不同(长三角、珠三角、环渤海等),业务模式不同(直通、转关、疏港等),锁的归属不同,归结起来在关 锁的应用上主要存在以下差异:
1. 是否在物流转运前预录入车、箱、锁之间的关联信息;
2. 是否在卡口自动采集锁号、车牌号、集装箱号等信息;
3. 是否一车一锁或多车共用一锁;
4. 一票一箱还是一票多箱。分析以上的几种需求,落实到最后还是是否能实现R F I D技术的定向识别问题。
如果产品没有定向识别功能则只能采用预录入关联的方式来进行施解封操作,预关联的方式从技术层面上是最容易实现的一种方式,如图6所示。

图6 卡口自动采集式和备案点名式在卡口部分技术难度比较
由上图可清晰看出,在车辆达到卡口时,卡口自动采集式包含了四个技术动作,而备案关联式在卡口只包含了两个技术动作,正因为这样,备案关联式在之前的预关联备案工作需要耗费的人力物力就远远大于卡口自动采集式。存在的风险也大于卡口自动采集式。下面作一详细分析:
从业务操作层面看,如果是一票一箱比较容易实现,而对于业务量较大的海关存在大量的一票多箱的业务情况,一票多箱,是多对多的对应关系。
如果采用备案点名式,那么事前要在预录入环节进行人工的箱、锁、车的对应,例如大连,青岛、上海经常出现的一票对应100多个集装箱的情况,就要在预录入人工根据车号、箱号对应关锁号100多次,因为增加了人工对应环节,录入过程中极易出现对应错误。出现错误后,到达现场便不能进行施解封操作。对于一票多箱的情况就会出现在道口的大量积压,不但给企业带来不便也给海关的声誉带来不可估量的损失。还有一种在海运业务中经常出现的情况。承运企业为了节省成本,申报是20个箱对应20辆车,每一辆车对应一个箱,实际可能采用5辆车来回拉4趟,这样备案点名式在后台就找不到对应的应该施解封的锁。
目前备案点名式是采用一车对应两锁的备案(考虑到双箱的情况,一车对应两把锁)。这也给企业带来很大的资金和管理压力。
举个简单的例子:承运企业有500辆监管车辆,以一车对应两把锁,每个锁的押金为600元计算,这个承运企业就要交纳60万的关锁押金,这对承运企业的资金压力是非常沉重的,而且关锁的管理维护也是个比较大的问题。而道口自动采集关联式(被动式关锁模式)在道口自动关联。500辆车可能申请70把锁就可以实现周转,可大大减轻企业的资金压力。也体现了海关“依法行政,为国把关、服务经济、促进发展”的16字方针。E C L30系列关锁系统通过先进的定向采集、抗邻道干扰技术可在道口实现车、箱、锁的有效对应和准确施封解封,解决上述问题。既可以支持点名备案式也可以实现卡口自动采集关联式,可满足直通、转关、疏港多种业务形式,也满足大业务量海关一票多箱,多车共用一锁等特殊需求。
一些实例
近两年,在张家港永嘉码头(港务卡口)与张家港保税区(海关卡口)之间进行了电子关锁与传统关锁双锁运行的实车试点工作,总操作次数近万次。该系统实现了对海关B类卡口的有效融入,并实现了电子关锁将与全球卫星定位系统G P S的实时联动报警,海关监管车辆在直通过程中的行走路线都处于海关实时监控下,为快速通关构建严密有效的监控保障体系,如图7所示。

2006年8月三宝公司又在厦门关进行了电子关锁试运行,并且在07年1月和总署卡口与联网2.0物流平台进行了联调测试工作,该测试地点选定的路线为从厦门海沧国际货柜码头到厦门出口加工区。运行模式为备案点名式。如图8所示,E C L3010锁定型关锁和E C L3011型缆线型关锁都进行了测试运行。实际测试表明,该电子关锁系统可靠性高,抗干扰能力强,可扩展性好,其设计水平先进,与海关卡口系统紧密结合,使用便捷,经济性好,适用性强,符合总署物流监控标准卡口的规范要求,能完全融入总署卡口控制与联网2.0物流平台。

图8 电子关锁在厦门海关A类卡口的融入界面
随着信息化的发展,高新科技层出不穷、技术水平突飞猛进,只有借助社会力量,冲破现有关区管理体制的局限,建立集多种现代信息技术于一体的应用平台,才能从根本上解决“加速通关、为守法企业提供通关便利”与“打击走私、强化监管”这一对立而统一的矛盾。应用G P S、电子关锁和口岸海关卡口自动核放系统,通过‘两面一线’的严密连接,可真正实现对进出口物流进出口货物实行全方位、立体式的管理和对进出口物流的有效跟踪监控,通过对电子关锁及G P S行驶数据的分析,采取相应的风险管理措施,既突出了监管重点,又为建立相应的运输企业、运输工具及驾驶人员的信誉级别提供参考依据,从而使海关整体监管水平得到提升。


