- 易迪拓培训,专注于微波、射频、天线设计工程师的培养
RFID技术应用帮助企业快速发展
录入:edatop.com 点击:
随着物联网发展被提高到国家战略层面,作为物联网发展的重点与基础,伴随着国家信息化工程的推动,RFID技术已得到了更多关注,迎来了新的发展,势头强劲。而目前在制造企业中,RFID也已应用于物流追踪、生产数据实时监控,质量追溯,自动化生产、仓储管理、资产管理等环节。与目前企业大多使用的条码技术相比,RFID技术有着采集快速、准确等优势,但同时也存在着成本、使用环境、技术标准等方面的限制。RFID主要构成部分包括射频标签、读写器、天线、中间件等等,面对市场眼花缭乱的产品,制造企业在选择应用RFID产品时,该如何下手,本文将为您揭开RFID技术的面纱,帮助制造企业擦亮眼睛,选择最佳的解决方案。
一、何为RFID?
在20世纪中,无线电技术的理论与应用研究是科学技术发展最重要的成就之一。1948年哈里.斯托克曼发表的“利用反射功率的通讯”奠定了射频识别 RFID的理论基础。经过数十年的发展,如今,RFID技术理论日趋成熟,产品种类也越来越丰富。
从概念上来说,RFID(Radio Frequency Identification,射频识别)技术是一种非接触式的自动识别技术,通过射频信号自动识别目标对象并获取相关的数据信息。利用射频方式进行非接触双向通信,达到识别目的并交换数据。RFID技术可识别高速运动物体并可同时识别多个标签,操作快捷方便。
1、RFID组成
RFID领域应用最为广泛的一个标准是EPC标准,它将RFID系统分成了四个层次,包括物理层、中间层、网络层和应用层。
物理层是整个系统的物理环境构造,包括标签、天线、读写器、传感器、仪器仪表等硬件设备。
中间层是信息采集的中间件和应用程序接口,负责对读卡器所采集到的标签中的信息进行简单的预处理,然后将信息传送到网络层或应用层的数据接口。
网络层是系统内部以及系统间的数据联系纽带,各种信息在其上交互传递。
应用层则是EPC后端软件及企业应用系统。在明晰的系统层次上,EPC标准还统一了数据的报文格式,并规范了输出传输流程。这样,RFID系统的部署就会变的严谨有序。
通常我们所说的RFID产品处于物理层,其最基本的组成部分包括:
射频标签(或称射频卡、应答器等)
射频标签也可称作射频卡,它由耦合元件及芯片组成,含有物品唯一的标识体系,包含著一系列的数据和信息,比如产地,日期代码和其他关键的信息等,这些信息储存在一个小的硅片中,利用阅读器,可以及时方便的了解精确的信息。射频标签能储存从512字节到4兆不等的数据,由系统的应用和相应的标准决定,射频标签具有体积小、容量大、寿命长、可重复使用等特点,支持快速读写、非可视识别、移动识别、多目标识别、定位及长期跟踪管理等。
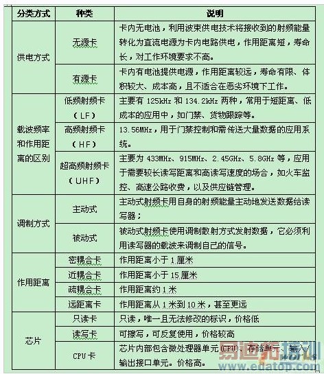
按照不同的方式,射频卡有以下几种分类:
表1. 射频标签的分类
在RFID系统中,信号接收设备一般叫做阅读器(或读卡器)。阅读器的基本功能就是提供与标签进行数据传输的接口,读取(有时还可以写入)标签信息的设备。在RFID相关产品中,读卡器的含金量是最高的,因为它是半导体技术、射频技术、高效解码算法等多种技术的集合。
阅读器从外形上大体上可分为手持式或固定式,从工作方式来看,阅读器种类也非常的繁多,按工作频率可分为超高频、高频、低频阅读器,通常低频阅读器的读写距离则不超过0.5米,高频阅读器的读写距离约为1m,超高频阅读器读写距离通常在1~10米,而读卡器的读写距离通常还会受到环境干扰以及读卡器的稳定性等影响而有所改变,此外,若采用有源标签,则读取距离可达到100米。按配置可分为带CPU、预装操作系统的PAD阅读器与普通阅读器;按传输方式可分为无线或者是有线阅读器等。
射频天线
射频天线主要用来在标签和读取器间传递射频信号。RFID系统中包括两类天线,一类是RFID标签上的天线,和RFID标签集成为一体;另一类是读写器天线,既可以内置于读写器中,也可以通过同轴电缆与读写器的射频输出端口相连。目前的天线产品多采用收发分离技术来实现发射和接收功能的集成。天线在 RFID系统中的重要性往往被人们所忽视,在实际应用中,天线设计参数是影响RFID系统识别范围的主要因素。高性能的天线不仅要求具有良好的阻抗匹配特性,还需要根据应用环境的特点对方向特性、极化特性和频率特性等进行专门设计。在选择天线的时候的主要考虑:天线的类型;天线的阻抗等。
2、RFID工作原理
简而言之,在工作时,RFID读写器通过天线持续发送出一定频率的信号,当RFID标签进入磁场时,凭借感应电流所获得的能量发送出存储在芯片中的产品信息(Passive Tag,无源标签或被动标签),或者主动发送某一频率的信号(Active Tag,有源标签或主动标签);随后读写器读取信息并解码后,将数据传输到中央信息系统进行有关的数据处理。
表2. RFID领域及应用
RFID技术在国外得到了飞速的发展,据ABI公司根据预测,预计到2013年全球RFID规模将达到98亿美元,2003-2013年均复合增长率为 19%。在我国,在RFID技术与应用的标准化研究工作上已有一定基础,2006年6月9日,科技部等十五部委制定出台了《中国射频识别(RFID)技术政策白皮书》;此外,依据ISO/IEC 15693系列标准已经基本完成国家标准的起草工作;参照ISO/IEC 18000系列标准制定国家标准的工作已列入国家标准制订计划。
但是,相较于欧美等发达国家或地区,我国在RFID产业上发展较晚并较为落后。在超高频RFID方面,产品的核心技术基本掌握在国外公司的手中,国外公司占有绝对的优势;不过,在低频领域,我国由于发展较早,技术较为成熟,产品应用广泛,已具有了与国外产品一决高下的能力,在市场上处于完全竞争状况。另外,国内低频读写器生产加工技术非常完善,生产经营的企业很多,也有较为成熟的解决方案。
一、何为RFID?
在20世纪中,无线电技术的理论与应用研究是科学技术发展最重要的成就之一。1948年哈里.斯托克曼发表的“利用反射功率的通讯”奠定了射频识别 RFID的理论基础。经过数十年的发展,如今,RFID技术理论日趋成熟,产品种类也越来越丰富。
从概念上来说,RFID(Radio Frequency Identification,射频识别)技术是一种非接触式的自动识别技术,通过射频信号自动识别目标对象并获取相关的数据信息。利用射频方式进行非接触双向通信,达到识别目的并交换数据。RFID技术可识别高速运动物体并可同时识别多个标签,操作快捷方便。
1、RFID组成
RFID领域应用最为广泛的一个标准是EPC标准,它将RFID系统分成了四个层次,包括物理层、中间层、网络层和应用层。
物理层是整个系统的物理环境构造,包括标签、天线、读写器、传感器、仪器仪表等硬件设备。
中间层是信息采集的中间件和应用程序接口,负责对读卡器所采集到的标签中的信息进行简单的预处理,然后将信息传送到网络层或应用层的数据接口。
网络层是系统内部以及系统间的数据联系纽带,各种信息在其上交互传递。
应用层则是EPC后端软件及企业应用系统。在明晰的系统层次上,EPC标准还统一了数据的报文格式,并规范了输出传输流程。这样,RFID系统的部署就会变的严谨有序。
通常我们所说的RFID产品处于物理层,其最基本的组成部分包括:
射频标签(或称射频卡、应答器等)
射频标签也可称作射频卡,它由耦合元件及芯片组成,含有物品唯一的标识体系,包含著一系列的数据和信息,比如产地,日期代码和其他关键的信息等,这些信息储存在一个小的硅片中,利用阅读器,可以及时方便的了解精确的信息。射频标签能储存从512字节到4兆不等的数据,由系统的应用和相应的标准决定,射频标签具有体积小、容量大、寿命长、可重复使用等特点,支持快速读写、非可视识别、移动识别、多目标识别、定位及长期跟踪管理等。
按照不同的方式,射频卡有以下几种分类:
表1. 射频标签的分类

在RFID系统中,信号接收设备一般叫做阅读器(或读卡器)。阅读器的基本功能就是提供与标签进行数据传输的接口,读取(有时还可以写入)标签信息的设备。在RFID相关产品中,读卡器的含金量是最高的,因为它是半导体技术、射频技术、高效解码算法等多种技术的集合。
阅读器从外形上大体上可分为手持式或固定式,从工作方式来看,阅读器种类也非常的繁多,按工作频率可分为超高频、高频、低频阅读器,通常低频阅读器的读写距离则不超过0.5米,高频阅读器的读写距离约为1m,超高频阅读器读写距离通常在1~10米,而读卡器的读写距离通常还会受到环境干扰以及读卡器的稳定性等影响而有所改变,此外,若采用有源标签,则读取距离可达到100米。按配置可分为带CPU、预装操作系统的PAD阅读器与普通阅读器;按传输方式可分为无线或者是有线阅读器等。
射频天线
射频天线主要用来在标签和读取器间传递射频信号。RFID系统中包括两类天线,一类是RFID标签上的天线,和RFID标签集成为一体;另一类是读写器天线,既可以内置于读写器中,也可以通过同轴电缆与读写器的射频输出端口相连。目前的天线产品多采用收发分离技术来实现发射和接收功能的集成。天线在 RFID系统中的重要性往往被人们所忽视,在实际应用中,天线设计参数是影响RFID系统识别范围的主要因素。高性能的天线不仅要求具有良好的阻抗匹配特性,还需要根据应用环境的特点对方向特性、极化特性和频率特性等进行专门设计。在选择天线的时候的主要考虑:天线的类型;天线的阻抗等。
2、RFID工作原理
简而言之,在工作时,RFID读写器通过天线持续发送出一定频率的信号,当RFID标签进入磁场时,凭借感应电流所获得的能量发送出存储在芯片中的产品信息(Passive Tag,无源标签或被动标签),或者主动发送某一频率的信号(Active Tag,有源标签或主动标签);随后读写器读取信息并解码后,将数据传输到中央信息系统进行有关的数据处理。

表2. RFID领域及应用

RFID技术在国外得到了飞速的发展,据ABI公司根据预测,预计到2013年全球RFID规模将达到98亿美元,2003-2013年均复合增长率为 19%。在我国,在RFID技术与应用的标准化研究工作上已有一定基础,2006年6月9日,科技部等十五部委制定出台了《中国射频识别(RFID)技术政策白皮书》;此外,依据ISO/IEC 15693系列标准已经基本完成国家标准的起草工作;参照ISO/IEC 18000系列标准制定国家标准的工作已列入国家标准制订计划。
但是,相较于欧美等发达国家或地区,我国在RFID产业上发展较晚并较为落后。在超高频RFID方面,产品的核心技术基本掌握在国外公司的手中,国外公司占有绝对的优势;不过,在低频领域,我国由于发展较早,技术较为成熟,产品应用广泛,已具有了与国外产品一决高下的能力,在市场上处于完全竞争状况。另外,国内低频读写器生产加工技术非常完善,生产经营的企业很多,也有较为成熟的解决方案。
13.56MHz NFC天线,13.56MHz RFID天线设计培训课程套装,让天线设计不再难
上一篇:RFID读卡器射频电路研制
下一篇:物联网技术在临床路径质量管理中的应用探讨


