- 易迪拓培训,专注于微波、射频、天线设计工程师的培养
巴伦在RFID系统中的应用
巴伦(Balun)也称平衡转换器,是微波平衡混频器、倍频器、推挽放大器和天线馈电网络等平衡电路布局的关键部件,可以说是无线局域网射频前端电路设计的一项关键技术,直接影响着无线通信的性能和质量。而差分天线馈线的主要任务就是高效率的传输功率,同时要保证对称阵子的平衡馈电。而在超短波频段,如果采用平行双导线做其馈电,虽然能保证这种平衡性,但由于其开放式的结构,将会产生强烈的反射,为防止电磁能量的漏失和不易受气候和环境等因素的影响,馈线通常采用屏蔽式同轴电缆,但如果直接与天线端相连,将会破坏天线本身的对称性。这种不平衡现象不仅改变了天线的输入阻抗匹配,而且使天线方向图发生畸变。
本文主要分析巴伦的特性,并利用分立元件及蛇形线设计一款微型巴伦,应用于RFID系统中,使RFID标签性能得到明显提高。
1、巴伦的原理分析
巴伦是一种三端口器件,由一个不平衡端口和两个平衡端口组成。两个平衡端口的信号有相同的幅值,但是有180°的相移。Machand于1944年首次提出了基于TEM模的同轴传输线巴伦结构。许多电路需要平衡的输入和输出,从而用来减少电路的噪声和高次谐波,改善电路的动态范围。
巴伦的形式有多种,但从总体上可分为有源巴伦和无源巴伦两大类。有源巴伦由于要使用晶体管等有源器件,所以不可避免地会产生噪声和功耗。而无源巴伦又可以分为集总元件形式巴伦、螺旋变压器形式巴伦和分布参数形式巴伦三类。集总元件形式巴伦的优点是体积小、重量轻,但不容易达到180°的相移和相等的输出幅值;螺旋变压器形式巴伦仅适用于低频和超高频(UHF),并且有一定的损耗;分布参数形式巴伦可细分为180°混合环巴伦和Marchand巴伦。在微波频段,180°混合环巴伦有相当好的频率响应,但是过大的尺寸限制它应用于射频频段,即从200MHz到几GHz。Marchand巴伦由于有较好的输出等幅值和输出180°相移,并且带宽较宽,所以被许多设计者选用。但是Marchand巴伦由两段四分之一波长耦合线构成,会占用较大的面积,特别是在低频段。
2、巴伦的特性分析
巴伦主要有两大特性:一是频率宽带特性,这也是巴伦受到青睐的主要原因之一;其次是具有阻抗匹配的功能。因而巴伦得到了在射频电路当中的广泛应用,也成为一项射频电路设计的关键技术。
2.1、巴伦的频率带宽特性
用奇偶模的方法来分析巴伦的工作带宽特性:

图1、巴伦的奇偶模结构
偶模激励时,该耦合电路的Y、Z参数为:

由此可以看出该耦合电路在电器长度θ(长度÷波长×360°)为任意长度下具有全阻特性,即z=0。理想情况下,巴伦的幅度平衡和相位平衡对频率的依赖程度很低,这也是巴伦的工作带宽较宽的原因,也是其在微波电路中得到广泛应用的主要原因之一。但是巴伦也有其缺点,由于奇偶模相速的不同,奇偶模状态下微带线的物理长度也就不同;但在实际的巴伦设计中,耦合段的两个微带线的电参数和物理参数都是一样的,因此,巴伦输出端口之间的隔离度、输入端口的驻波比和输出信号的幅度平衡度不是很理想。但可以采取一些补偿电路来改善巴伦的性能:在输出端口之间并联一个移相隔离网络则可以提高巴伦的幅度平衡度;也可在输入端口并联一个电容则可以降低输入端口的驻波比;另外,用多个相同结构的巴伦级联在一起可以增大巴伦的工作带宽等,详细叙述可参阅相关资料。
2.2、巴伦的阻抗变换功能特性
巴伦的工作特性就是两个平衡输出端口的输出信号等幅反相,即要有良好的相位平衡度、幅度平衡度和功率等分的特点。S参量表达的是功率波,它可以用人射波功率和反射波功率的方式定义巴伦的输入、输出之间的关系。在输人输出端口均匹配的情况下,三端口网络巴伦所要满足的条件是:
S11=0和S21=-S31
其中
,
,
由巴伦的工作特性可得出一个重要结论,即巴伦的输入、输出阻抗与耦合微带线耦合系数的关系:
,其中,Zout为输出阻抗,Zin为输入阻抗。
根据耦合系数的不同,选择不同的输入输出阻抗,也就实现了巴伦的阻抗变换功能。从而为设计电路提供许多方便。在实际设计工作中,不仅要考虑电路的性能。还要考虑微带线的加工工艺水平。参阅相关文献,经过分析可得,耦合系数增大,则偶模阻抗增大,奇模阻抗减小;微带线间隙越小,对微带线的工艺要求就越高。所以,应根据电路的需要和工艺水平选择合适的耦合度。而巴伦的频率带宽直接与这两段耦合线的耦合系数k有关,直耦合线的耦合系数大概为0.3左右,而上下耦合的螺旋耦合线的耦合系数可以达到0.45左右。在设计巴伦时,可根据输入、输出阻抗和巴伦的带宽,确定传输线的特性阻抗。但必须强调的是:微带巴伦阻抗方程是在均匀介质的前提下得出的,在实际的应用中应采取相应的措施补偿。
3、平衡转换器在RFID系统中的应用
3.1、RFID技术
射频识别技术(RFID)是一种非接触的自动识别技术,它通过射频信号自动识别目标对象并获取相关数据,识别工作无须人工干预,可工作于各种恶劣环境。RFID技术可识别高速运动物体并可同时识别多个标签,操作快捷方便。它是由电子标签(Tag/Transponder)、读写器(Reader/Interrogator)及中间件(Middle-Ware)三部分组成的一种短距离无线通信系统,如图2所示。电子标签工作时需要读写器发送射频能量支持其内部的标签芯片工作,从而实现标签向读写器传送数据或由读写器向标签写入数据。

图2、RFID系统原理示意图
射频识别中的标签是射频识别标签芯片和标签天线的结合体。标签根据其工作模式不同而分为主动标签和被动标签。主动标签自身携带电池为其提供读写器通信所需的能量;被动标签则采用感应耦合或反向散射工作模式,即通过标签天线从读写器中发出的电磁场或者电磁波获得来激活芯片,并调节射频识别标签芯片与标签天线的匹配程度,将储存在标签芯片中的信息反馈给读写器。因此,射频识别标签天线的阻抗必须与标签芯片的输入阻抗共轭匹配,以使得标签芯片能够最大限度地获得射频识别读写器所发出的电磁能量。
3.2、标签硬件电路及PCB设计
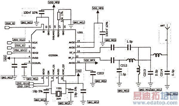
本文的无线部分采用的是德州仪器(TI)公司的CC2500射频收发器,它是一个低价格的真正单芯片的2.4GHz收发器,它被设计用于低功耗无线应用领域,芯片工作在ISM(工业,科学和医疗)和SRD(短距离设备)的2400MHz-2483.5MHz这个频段。CC2500集成高可配置的基带调制解调器。调制解调器支持多种调制格式并且有一个可配置的高达500kbps的传输速率。微处理器(MCU)采用Microchip公司的PIC16F877A,PIC16F877A采用RISC指令系统的高性能8为微处理器,哈佛总线结构、低功耗、高速度。内部集成了3个定时器,2个比较PWM模组,1路SPI接收(主模式),1路I2C接口(主/从模式),1个增强型的异步串行收发器(UART),一个并行从端口(PSP),10位8通道ADC,此外,还集成了BOR,看门狗定时器(WDT),具有宽工作电压(2.0v-5.5v)等特点。
CC2500的外围器件比较简单,CC2500与MCU之间的接口通过SPI接口相连接,MCU通过SPI接口向CC2500发送操作命令,配置其调制方式,工作频率等参数,通过命令配置其为接收状态、发送状态、空闲状态或休眠状态。CC2500的引脚GD00和GD02输出状态,当其接收到一个数据或发送完一个数据,都会在引脚上输出一个脉冲,MCU利用这个脉冲来判断CC2500的状态,从而实现MCU对CC2500的一切操作。天线采用Rainsun公司的2.45GHz贴片天线,标签采用纽扣电池供电。CC2500的RF-N与RF-P是差分射频信号输出引脚,输出阻抗为(80+j74),而天线是50的单端输入,因此之间需要搭建一个差分到单端的阻抗匹配网络,即一个平衡转换器。CC2500射频模块的电路原理图如图3所示。

图3、CC2500频模块的电路原理图
由于电子标签芯片的输出阻抗具有电抗分量,为了达到能量的最大传递,需要将天线的输入阻抗设计为标签芯片阻抗的共轭。一般而言,电子标签芯片的输入阻抗为Z=R-jX形式,为了获得共轭形式的阻抗,电子标签天线的阻抗应为Z=R+jX形式。
巴伦部分在ADS软件的仿真如图4所示,可以看出有很好的阻抗匹配和良好的带宽选择性能。

图4、巴伦的性能仿真
本文的射频模块的PCB设计,就是利用了巴伦本身具有的特性,采用分立LC元器件和蛇形线,巧妙地设计了差分到单端天线的阻抗匹配及带宽选择的电路设计。
实物标签如图5所示,可以看出该标签非常微小,可以应用到诸多领域,目前可应用有汽车晶片防盗器、门禁管制、停车场管制、生产线自动化、物料管理等。节省成本,性能又高,经实测,该标签读写距离比一般的同类有源标签远,误码率低,识别性能可靠等。

图5、标签实物图
由以上分析可知,在RFID系统电路设计中,电子标签芯片与天线的设计是RFID系统的关键设计,决定整个系统的成败。而标签芯片与天线之间的阻抗匹配及频率带宽是影响RFID系统的重要因素。平衡转换器具备很宽的频率带宽,还具有可调谐性,最主要的是平衡转换器具备可调控的阻抗匹配。根据标签芯片及天线的输入输出阻抗,可灵活设计电路,既可用工作频率较高的分立元件构成,也可以用微波电路构成。这样既提高系统的性能,又加速了产品的开发。
随着射频识别技术的应用不断扩大,越来越多的场合要求使用射频识别系统。电子标签天线作为射频识别系统中不可或缺的重要一环,其设计、生产、测试等均是未来研究的主要内容之一。而平衡转换器的发展又将会推动射频技术的发展。
4、结束语
本文详细讨论平衡转换器的基本概念、种类、结构及原理分析,以及各种巴伦的具体含义。简要分析各种巴伦的典型应用。结合RFID系统中的有源标签的开发,讨论巴伦的具体应用,从理论上明确了产品设计的目标概念,得出基本判断,对具体的产品设计开发具有重要的指导意义。
作者:张有志,张颖,夏凤仙,闫凡勇
13.56MHz NFC天线,13.56MHz RFID天线设计培训课程套装,让天线设计不再难
上一篇:利用RFID 简化IT资产管理、保护数据安全
下一篇:RFID为油气行业节省开支


