- 易迪拓培训,专注于微波、射频、天线设计工程师的培养
可精确测距的低成本超声子系统
超声测距原理
超声传感器电路比较简单,在系统中负责发送超声脉冲流,然后采集回波信号。器件发出的脉冲信号在空气中传输,直到碰到一个目标物体并在此处产生反射回波。超声传感器通过检测这些回波,并计算出发射脉冲与接收脉冲之间的时间差,从而确定脉冲波形的传输距离。发射脉冲的频率范围为40~200kHz,多数情况下使用40~50kHz频率范围的脉冲。
用于发射脉冲信号并检测回波信号的硬件电路称为超声传感器。有两种类型的超声传感器:静电超声传感器和压电超声传感器。静电型类似于一个电容器,由固定极板和移动极板组成。固定极板通常采用铝,移动极板则采用带有一层较薄镀金层的聚酰亚胺。聚酰亚胺的作用类似于一个绝缘层,当信号(典型频率为50kHz)作用在两个极板时,金箔被吸向背板,产生超声突发信号。
压电型是利用压电效应产生并测量超声脉冲。传感器将晶体或陶瓷材料黏接在金属壳或椎体上,发射脉冲时,信号(通常为40kHz)激励晶体,使压电材料扩张或收缩,从而产生超声突发信号。回波信号将使压电材料震动,产生信号输出。
计算距离
距离计算非常简单,对于一个理想系统,一旦脉冲发射并检测到回波后,即可利用下式计算距离。
距离=(传输时间×声速)/2
但是,实际应用系统需要考虑延时偏差(零距离下系统的响应延时),上述公式修改为:
距离=((传输时间–系统延时偏差)×声速)/2
对应于空气温度(Ta)的声速(C)可以按照下式计算,单位为m/s。
C=331+0.606×Ta
另外,还需要考虑温度的测量精度。
步程计设计
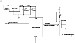
为了构建一个类似于步程计的便携系统,可以选择MAXQ610等低功耗微控制器,以节省计算功耗——其工作在12MIPS时电流只有3.75mA——停止模式下仅消耗200nA电流。控制器能够工作在较宽的电压范围(1.7~3.6V),可在较长的电池放电过程中支持系统供电(见图1)。

图1 用类似于MAXQ610的微控制器构建的系统
微控制器和辅助电路用于完成发送、接收超声脉冲的主要功能,脉冲发生器提供载频等于传感器谐振频率的突发式超声脉冲,回波检测电路用于检测反射信号。
许多应用中,发射和接收电路位于同一电路板,共用同一传感器。这种情况下,微控制器可以产生突发信号并处理接收到的回波。而在步程计中,发射器安装在一只脚上,接收器则安装在另一只脚上。这种情况下,需要单独提供产生突发脉冲的电路,而微控制器将处理收到的发射信号并计算距离。独立的发射电路利用555定时器即可实现,随后将详细介绍这部分电路。首先讨论微控制器是如何产生脉冲信号。
产生超声脉冲
利用微控制器的红外(IR)定时器可以产生超声脉冲信号。定时器可以方便地编程脉冲频率和持续时间(见图2)。红外时钟(IRCK)频率等于fSYS/2IRDIV[1:0]。其中,IRDIV[1:0]可以设置成1、2、4或8,IRCAH字节定义载波的高电平时间(按照IR输入时钟周期数定义),而IRCAL字节定义载波的低电平时间。

图2 MAXQ610微控制器内部的红外模块定时器
IRTXPOL定义开启/空闲状态和IRTX引脚的载波极性,IRDATA决定是否在下一个IRMT载波周期将载波发生器输出送至IRTX引脚。IRDATA=1时,载波在下一个IRMT周期输出到IRTX引脚;IRDATA=0,IRTX引脚在下一个IRMT周期为空闲状态。
在本例的开始,设置IRDATA=0使能IR定时器,载波时钟不会出现在IRTX引脚。当IRV寄存器倒计数使IRV达到0时,设置IRDATA=1使载频信号在下一载波时钟输出到IRTX引脚。同时,IRV寄存器重新装载IRMT的数值。
在步程计设计中,突发脉冲发生器位于发送传感器中,可以利用555定时器实现该功能。由555定时器构成简单的振荡器,振荡频率为40kHz,占空比为50%(见图3)。选择40kHz频率的主要原因是传感器在该频率处增益最大。555定时器输出与超声传感器连接在一起。

图3 一种基于555定时器、简单的突发模式超声发生器
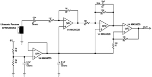
处理接收到的回波信号
处理超声接收脉冲的接收器结构如图4所示,可按照下列计算步骤确定元件值。

图4 脉冲接收器结构
来源:今日电子/21ic
上一篇:综合自动化变电站变压器测温系统的研究
下一篇:光纤大电流传感器研究


