- 易迪拓培训,专注于微波、射频、天线设计工程师的培养
DC/DC芯片AP2953在上网本中的应用
资深应用工程师
无锡芯朋微电子有限公司
摘要:该文章主要介绍了高压大功率降压DCDC芯片AP2953在基于ARM架构上网本上的应用,以及AP2953的结构特性,应用设计和使用特点。
Bstract: This paper introduces a high-efficient, wide input voltage and high output current PWM synchronous DCDC buck converter AP2953, includes it's exceptive characteristics and applications. A example used on the netbook based on ARM cortex architecture is given.
关键词:ARM, 上网本,DCDC
随着网络速度的提升与普及,低价位、续航时间长的上网本愈来愈受到消费者的青睐。ARM架构的上网本以其体积小、重量轻、成本低、功耗小、持久续航力、生产和维护简单而受到很多生产厂商和消费者的瞩目。飞思卡尔(Freescale)、德州仪器(TI, Texas Instrument)、安凯(Anyka)、三星(Samsung)等公司基于ARM架构的处理器逐步占据一定市场。ARM架构的上网本通常用两节或三节锂电供电,通过高效率降压DCDC转换成5V电压,再由5V电压转换成3.3V、2.5V、1.8V、1.2V等电压给系统内部各个部分供电。ARM架构的上网本供电结构如下:

图1:ARM架构的上网本供电结构。
突出上网本的持久续航优势,除需要合适的组织架构外,各电压轨通路及器件选择也是重要的一环。本应用方案中,通过高压大功率DCDC—AP2953将外部适配器电压或电池组电压高效率地转换为系统5V主电压,然后再通过高效率低功耗DCDC—APS2406L和高精度低噪声LDO—AP1231转换为系统各部分适用的电压或直接给相关5V模块供电,提高电源整体转换效率。
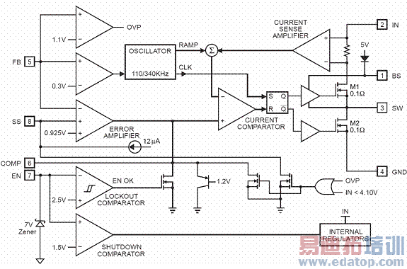
AP2953是无锡芯朋微电子有限公司利用自主开发的BCD工艺,专为便携移动计算和便携移动视频、通信设备设计的高效率高压高功率同步降压转换芯片。输入工作电压宽至4.75V到23V,输出电压0.925V可调至20V。3A的连续负载电流输出可保证系统各状态下稳定运行。其效率高达95%,满足各系统日益增强的节能和持久工作的要求。内部振荡频率340KHz ,以保证对系统其它部分的EMI干扰最小。该芯片还具有软启动(时间可调)和逐周期过流保护、短路保护及过温保护功能。AP2953的内部结构方框图如下:

图2:AP2953的内部结构方框图。
工作原理:AP2953是一内置两颗MOS管的电流型控制同步整流降压式DCDC转换器。输出电压经外部电阻分压后由误差放大器放大,然后和内部检测到的上管峰值电流进行比较,其结果决定了上管导通时间的占空比,而占空比变化控制输出电压变化,从而完成了负反馈控制。
软启动过程:上电时由于反馈电压刚开始会低于0.3V,系统进入110KHz工作模式。内部的电流源给软启动电容充电,当SS脚电压到0.925V时,软启动结束。
过流保护和短路保护:AP2953在每个周期都对上下管电流进行监控。当输出对地短路时,上管限流电阻所采样的电压达到所设定的限流点,芯片工作频率变为110KHz, COMP端被钳位,芯片在最小占空比模式下运行。
AP2953的典型应用电路:

图3:AP2953的典型应用电路。
AP2953的典型工作效率:

图4:AP2953的典型工作效率。
上一篇:无线干扰测试的测量技术和要求
下一篇:基于低成本MCU的电流环路校准器的设计与实现


