- 易迪拓培训,专注于微波、射频、天线设计工程师的培养
RS-485总线通信系统的可靠性措施
1 问题的提出
在工业控制及测量领域较为常用的网络之一就是物理层采用RS-485通信接口所组成的工控设备网络。这种通信接口可以十分方便地将许多设备组成一个控制网络。从目前解决单片机之间中长距离通信的诸多方案分析来看,RS-485总线通信模式由于具有结构简单、价格低廉、通信距离和数据传输速率适当等特点而被广泛应用于仪器仪表、智能化传感器集散控制、楼宇控制、监控报警等领域。但RS485总线存在自适应、自保护功能脆弱等缺点,如不注意一些细节的处理,常出现通信失败甚至系统瘫痪等故障,因此提高RS-485总线的运行可靠性至关重要。

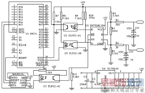
图1RS485通信接口原理图
2 硬件电路设计中需注意的问题
2.1 电路基本原理
某节点的硬件电路设计如图1所示,在该电路中,使用了一种RS-485接口芯片SN75LBC184,它采用单一电源Vcc,电压在+3~+5.5 V范围内都能正常工作。与普通的RS-485芯片相比,它不但能抗雷电的冲击而且能承受高达8 kV的静电放电冲击,片内集成4个瞬时过压保护管,可承受高达400 V的瞬态脉冲电压。因此,它能显著提高防止雷电损坏器件的可靠性。对一些环境比较恶劣的现场,可直接与传输线相接而不需要任何外加保护元件。该芯片还有一个独特的设计,当输入端开路时,其输出为高电平,这样可保证接收器输入端电缆有开路故障时,不影响系统的正常工作。另外,它的输入阻抗为RS485标准输入阻抗的2倍(≥24 kΩ),故可以在总线上连接64个收发器。芯片内部设计了限斜率驱动,使输出信号边沿不会过陡,使传输线上不会产生过多的高频分量,从而有效扼制电磁干扰。在图1中,四位一体的光电耦合器TLP521让单片机与SN75LBC184之间完全没有了电的联系,提高了工作的可靠性。基本原理为:当单片机P1.6=0时,光电耦合器的发光二极管发光,光敏三极管导通,输出高电压(+5 V),选中RS485接口芯片的DE端,允许发送。当单片机P1.6=1时,光电耦合器的发光二极管不发光,光敏三极管不导通,输出低电压(0 V),选中RS485接口芯片的RE端,允许接收。SN75LBC184的R端(接收端)和D端(发送端)的原理与上述类似。
2.2 RS-485的DE控制端设计
在RS-485总线构筑的半双工通信系统中,在整个网络中任一时刻只能有一个节点处于发送状态并向总线发送数据,其他所有节点都必须处于接收状态。如果有2个节点或2个以上节点同时向总线发送数据,将会导致所有发送方的数据发送失败。因此,在系统各个节点的硬件设计中,应首先力求避免因异常情况而引起本节点向总线发送数据而导致总线数据冲突。以MCS51系列的单片机为例,因其在系统复位时,I/O口都输出高电平,如果把I/O口直接与RS-485接口芯片的驱动器使能端DE相连,会在CPU复位期间使DE为高,从而使本节点处于发送状态。如果此时总线上有其他节点正在发送数据,则此次数据传输将被打断而告失败,甚至引起整个总线因某一节点的故障而通信阻塞,继而影响整个系统的正常运行。考虑到通信的稳定性和可靠性,在每个节点的设计中应将控制RS485总线接口芯片的发送引脚设计成DE端的反逻辑,即控制引脚为逻辑“1”时,DE端为“0”;控制引脚为逻辑“0”时,DE端为“1”。在图1中,将CPU的引脚P1.6通过光电耦合器驱动DE端,这样就可以使控制引脚为高或者异常复位时使SN75LBC184始终处于接收状态,从而从硬件上有效避免节点因异常情况而对整个系统造成的影响。这就为整个系统的通信可靠奠定了基础。
此外,电路中还有1片看门狗MAX813L,能在节点发生死循环或其他故障时,自动复位程序,交出RS-485总线控制权。这样就能保证整个系统不会因某一节点发生故障而独占总线,导致整个系统瘫痪。
2.3 避免总线冲突的设计
当一个节点需要使用总线时,为了实现总线通信可靠,在有数据需要发送的情况下先侦听总线。在硬件接口上,首先将RS-485接口芯片的数据接收引脚反相后接至CPU的中断引脚INT0。在图1中,INT0是连至光电耦合器的输出端。当总线上有数据正在传输时,SN75LBC184的数据接收端(R端)表现为变化的高低电平,利用其产生的CPU下降沿中断(也可采用查询方式),能得知此时总线是否正“忙”,即总线上是否有节点正在通信。如果“空闲”,则可以得到对总线的使用权限,这样就较好地解决了总线冲突的问题。在此基础上,还可以定义各种消息的优先级,使高优先级的消息得以优先发送,从而进一步提高系统的实时性。采用这种工作方式后,系统中已经没有主、从节点之分,各个节点对总线的使用权限是平等的,从而有效避免了个别节点通信负担较重的情况。总线的利用率和系统的通信效率都得以大大提高,从而也使系统响应的实时性得到改善,而且即使系统中个别节点发生故障,也不会影响其他节点的正常通信和正常工作。这样使得系统的“危险”分散了,从某种程度上来说增强了系统的工作可靠性和稳定性。
2.4 RS-485输出电路部分的设计
在图1中,VD1~VD4为信号限幅二极管,其稳压值应保证符合RS-485标准,VD1和VD3取12 V,VD2 和VD4取7 V,以保证将信号幅度限定在-7~+12 V之间,进一步提高抗过压的能力。考虑到线路的特殊情况(如某一节点的RS-485芯片被击穿短路),为防止总线中其他分机的通信受到影响,在SN75LBC184的信号输出端串联了2个20 Ω的电阻R1和R2,这样本机的硬件故障就不会使整个总线的通信受到影响。在应用系统工程的现场施工中,由于通信载体是双绞线,它的特性阻抗为120 Ω左右,所以线路设计时,在RS485网络传输线的始端和末端应各接1个120 Ω的匹配电阻(如图1中的R3),以减少线路上传输信号的反射。
2.5系统的电源选择
对于由单片机结合RS-485组建的测控网络,应优先采用各节点独立供电的方案,同时电源线不能与RS-485信号线共用同一股多芯电缆。RS-485信号线宜选用截面积0.75 mm2以上的双绞线而不是平直线,并且选用线性电源TL750L05比选用开关电源更合适。TL750L05必须有输出电容,若没有输出电容,则其输出端的电压为锯齿波形状,锯齿波的上升沿随输入电压变化而变化,加输出电容后,可以抑制该现象。
3 软件的编程
SN75LBC184在接收方式时,A、B为输入,R为输出;在发送方式时,D为输入,A、B为输出。当传送方向改变一次后,如果输入未变化,则此时输出为随机状态,直至输入状态变化一次,输出状态才确定。显然,在由发送方式转入接收方式后,如果A、B状态变化前,R为低电平,在第一个数据起始位时,R仍为低电平,CPU认为此时无起始位,直到出现第一个下降沿,CPU才开始接收第一个数据,这将导致接收错误。由接收方式转入发送方式后,D变化前,若A与B之间为低电压,发送第一个数据起始位时,A与B之间仍为低电压,A、B引脚无起始位,同样会导致发送错误。克服这种后果的方案是:主机连续发送两个同步字,同步字要包含多次边沿变化(如55H ,0AAH),并发送两次(第一次可能接收错误而忽略) ,接收端收到同步字后,就可以传送数据了,从而保证正确通信。
为了更可靠地工作,在RS485总线状态切换时需要适当延时,再进行数据的收发。具体的做法是在数据发送状态下,先将控制端置“1”,延时0.5 ms左右的时间,再发送有效的数据,数据发送结束后,再延时0.5 ms,将控制端置“0”。这样的处理会使总线在状态切换时,有一个稳定的工作过程。数据通信程序基本流程图如图2所示。

图2数据通信程序基本流程图
单片机通信节点的程序基本上可以分为6个主要部分,分别为预定义部分、初始化部分、主程序部分、设备状态检测部分、帧接收部分和帧发送部分。预定义部分主要定义了通信中使用的握手信号,用于保存设备信息的缓冲区和保存本节点设备号的变量。设备状态检测部分应能在程序初始化后,当硬件发生故障时,作出相应的反应。主程序部分应能接收命令帧,并根据命令的内容作出相应的回应。为缩短篇幅,这里仅给出主程序部分的代码。如下所示:
/* 主程序流程 */
while(1) { //主循环
if(recv_cmd(&type)==0) //发生帧错误或帧地址与本机
//地址不符,丢弃当前帧后返回
continue;
switch(type) {
case __ACTIVE_: //主机询问从机是否存在
send_data(__OK_, 0,dbuf);//发送应答信息
break;
case __GETDATA_:
len = strlen(dbuf);
send_data(__STATUS_, len,dbuf);//发送状态信息
break;
default:
break; //命令类型错误,丢弃当前帧后返回
}
}
4 结论
RS-485由于使用了差分电平传输信号,传输距离比RS-232更长,最多可以达到3000 m,因此很适合工业环境下的应用。但与CAN总线等更为先进的现场工业总线相比,其处理错误的能力还稍显逊色,所以在软件部分还需要进行特别的设计,以避免数据错误等情况发生。另外,系统的数据冗余量较大,对于速度要求高的应用场所不适宜用RS-485总线。虽然RS-485总线存在一些缺点,但由于它的线路设计简单、价格低廉、控制方便,只要处理好细节,在某些工程应用中仍然能发挥良好的作用。总之,解决可靠性的关键在于工程开始施工前就要全盘考虑可采取的措施,这样才能从根本上解决问题,而不要等到工程后期再去亡羊补牢。
参考文献
1 求是科技.单片机通信技术与工程实践.北京:人民邮电出版社,2005
2 沈红星.一种基于RS485总线的网络协议及其实现方法.单片机与嵌入式系统应用,2003(6)
3 吴军辉.RS485总线通信避障及其多主发送的研究.测控技术,2002(8)
4 刘光斌.单片机系统抗干扰技术.北京:人民邮电出版社,2003


