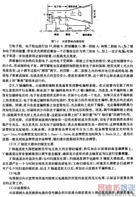
点击浏览:矢量网络分析仪、频谱仪、示波器,使用操作培训教程
上一篇:模拟示波器与数字示波器的区别,看这儿! 下一篇:详析示波器的使用方法和步骤
<img border= "0 " src= "http: www edatop com uploadfile 201 延伸阅读:
矢网、频谱仪、示波器、信号源等培训教程合集,购买合集更实惠,让您快速熟悉和精通各种仪器操作【More..】
射频工程师养成培训课程套装,专家授课,让您快速成为一名优秀的射频工程师【More..】
网站地图