- 易迪拓培训,专注于微波、射频、天线设计工程师的培养
ST STEVAL-IPE014V1智能传感器电表解决方案
录入:edatop.com 点击:
ST公司的STEVAL-IPE014V1是智能传感器STPMS2的演示板,设计和姐妹片STPMC1的STEVAL-IPE010V1演示板一起用于能量表.而STPMS2是一款智能传感器,采用Rogowski线圈,电流变压器,霍尔或分流传感器来测量动力线系统的能量,VCC电压3.2V-5.5V,集成两两个二阶sigma-delta (ΣΔ)调制器,支持50-60 Hz, EN 50470-1, EN 50470-3, IEC 62053-21, IEC 62053-22等标准,适用于电表,马达控制,工业过程控制,称重表和压力传送器.本文介绍了STPMS2主要特性,方框图和应用电路图,以及STEVAL-IPE014V1演示板特性,电路图和材料清单.
The STPMS2, also called “smart sensor” devices, are ASSPs designed for effective measurement in power line systems utilizing Rogowski coil, current transformer, Hall or shunt sensors. These devices are designed as building blocks for single-phase or multi-phase energy meters along with the STPMC1 device, a digital signal processor designed for energy measurement. This device can be used in medium and high resolution measurement applications where single or double inputs must be monitored at the same time. The STPMS2 are mixed signal ICs consisting of an analog and digital section. The analog section consists of a programmable gain, low noise choppered amplifier, two second-order ΔΣ modulator blocks, a band-gap voltage reference, a low-drop voltage regulator and DC buffers, while the digital section consists of a clock generator and output multiplexer.
The STPMS2 is a device designed to measure electrical line parameters (voltage and current) via analog signals from voltage sensors (current divider) and current sensors(inductive Rogowski coil, current transformer or shunt resistors). The device is used together with a digital signal processing circuit to implement an effective measuring system for multi-phase power meters.
The device consists of two analog measuring channels, consisting of second-order sigmadelta modulators with appropriate non-overlapping control signal generator. The STPMS2 also includes a temperature compensated band-gap reference voltage generator, a lowdrop supply voltage stabilizer and minimal digital circuitry that includes BIST (built-in selftest) structures. In a current signal processing channel, a low-noise preamplifier is included in front of the sigma-delta converter. All reference voltages (band-gap, AGND) are internally buffered to eliminate channel crosstalk.
The STPMS2 can operate in fast or low-power mode. In fast mode, a nominal clock frequency of 4.1 or 4.9 MHz is applied to the clock input. In this mode, signal bandwidth is specified between 0 and 4 kHz. In low-power mode, the nominal clock is four times slower in order to reduce the power consumption of the circuit. In low-power mode, the quiescent bias currents of the preamplifier and sigma-delta integrators are lowered and the signal bandwidth is narrowed to the frequency bandwidth of 0 to 1 kHz.
STPMS2主要特性:
■ VCC supply range 3.2 V - 5.5 V
■ Two second-order sigma-delta (ΣΔ) modulators
■ Programmable chopper-stabilized low noise and low offset amplifier
■ Supports 50-60 Hz, EN 50470-1, EN 50470-3, IEC 62053-21, IEC 62053-22 and IEC 62053- 23 standards specs for class 1, class 0.5 and class 0.2 AC watt meters
■ STPM02H: less than 0.5% error over 1:10000 range
■ STPM02L: less than 0.5% error over 1:5000 range
■ Precision voltage reference: 1.23 V with programmable TC (STPMS2L only)
■ Internal low drop regulator @ 3 V (typ.)
STPMS2应用:
■ Power metering
■ Motor control
■ Industrial process control
■ Weight scales
■ Pressure transducers

图1. STPMS2方框图

图2. STPMS2应用电图

图3. 基于STPMC1的简化电表应用电路图
STEVAL-IPE014V1演示板
The STEVAL-IPE014V1 is a demonstration board designed for the STPMS2L chip. It is designed to work along with the STEVAL-IPE010V1 demonstration board, for a ready-touse energy meter application.
The STEVAL-IPE010V1 demonstration board is for the STPMC1 device, while the IPE014 package contains only the daughterboard with the STPMS2L companion chip.
These demonstration boards can be used in two ways:
■ For demonstration purposes. Connecting the reference design to an AC power source and changing all the settings parameters through the GUI interface and the parallel hardware programmer/reader
■ For user application demonstration and development

图4.STEVAL-IPE014V1演示板外形图
STEVAL-IPE014V1
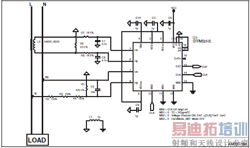
This board is a daughterboard. Each module serves one single phase, converting the voltage and current information, multiplexing them together, and sending the stream to the STPMC1.
Each of the boards must be connected to the voltage source of the relative phase and to the load.
Test points available are:
● GND
● VCC (stepper counter display connector)
● CLK
● DAT
● VREG
● F, N
The board should be plugged into the motherboard by the edge connector. Voltage inputs are pin F (hot wire) and N (neutral wire).
Current input (load wire) should be passed through the current transformer placed on the non-component side of the module.

图5.STEVAL-IPE014V1电路图
STEVAL-IPE014V1材料清单:




详情请见:
CD00253175[1].pdf(2.09 MB, 下载次数: 0)
和
DM00023358[1].pdf(1.21 MB, 下载次数: 0)
来源:网络
The STPMS2, also called “smart sensor” devices, are ASSPs designed for effective measurement in power line systems utilizing Rogowski coil, current transformer, Hall or shunt sensors. These devices are designed as building blocks for single-phase or multi-phase energy meters along with the STPMC1 device, a digital signal processor designed for energy measurement. This device can be used in medium and high resolution measurement applications where single or double inputs must be monitored at the same time. The STPMS2 are mixed signal ICs consisting of an analog and digital section. The analog section consists of a programmable gain, low noise choppered amplifier, two second-order ΔΣ modulator blocks, a band-gap voltage reference, a low-drop voltage regulator and DC buffers, while the digital section consists of a clock generator and output multiplexer.
The STPMS2 is a device designed to measure electrical line parameters (voltage and current) via analog signals from voltage sensors (current divider) and current sensors(inductive Rogowski coil, current transformer or shunt resistors). The device is used together with a digital signal processing circuit to implement an effective measuring system for multi-phase power meters.
The device consists of two analog measuring channels, consisting of second-order sigmadelta modulators with appropriate non-overlapping control signal generator. The STPMS2 also includes a temperature compensated band-gap reference voltage generator, a lowdrop supply voltage stabilizer and minimal digital circuitry that includes BIST (built-in selftest) structures. In a current signal processing channel, a low-noise preamplifier is included in front of the sigma-delta converter. All reference voltages (band-gap, AGND) are internally buffered to eliminate channel crosstalk.
The STPMS2 can operate in fast or low-power mode. In fast mode, a nominal clock frequency of 4.1 or 4.9 MHz is applied to the clock input. In this mode, signal bandwidth is specified between 0 and 4 kHz. In low-power mode, the nominal clock is four times slower in order to reduce the power consumption of the circuit. In low-power mode, the quiescent bias currents of the preamplifier and sigma-delta integrators are lowered and the signal bandwidth is narrowed to the frequency bandwidth of 0 to 1 kHz.
STPMS2主要特性:
■ VCC supply range 3.2 V - 5.5 V
■ Two second-order sigma-delta (ΣΔ) modulators
■ Programmable chopper-stabilized low noise and low offset amplifier
■ Supports 50-60 Hz, EN 50470-1, EN 50470-3, IEC 62053-21, IEC 62053-22 and IEC 62053- 23 standards specs for class 1, class 0.5 and class 0.2 AC watt meters
■ STPM02H: less than 0.5% error over 1:10000 range
■ STPM02L: less than 0.5% error over 1:5000 range
■ Precision voltage reference: 1.23 V with programmable TC (STPMS2L only)
■ Internal low drop regulator @ 3 V (typ.)
STPMS2应用:
■ Power metering
■ Motor control
■ Industrial process control
■ Weight scales
■ Pressure transducers

图1. STPMS2方框图

图2. STPMS2应用电图

图3. 基于STPMC1的简化电表应用电路图
STEVAL-IPE014V1演示板
The STEVAL-IPE014V1 is a demonstration board designed for the STPMS2L chip. It is designed to work along with the STEVAL-IPE010V1 demonstration board, for a ready-touse energy meter application.
The STEVAL-IPE010V1 demonstration board is for the STPMC1 device, while the IPE014 package contains only the daughterboard with the STPMS2L companion chip.
These demonstration boards can be used in two ways:
■ For demonstration purposes. Connecting the reference design to an AC power source and changing all the settings parameters through the GUI interface and the parallel hardware programmer/reader
■ For user application demonstration and development

图4.STEVAL-IPE014V1演示板外形图
STEVAL-IPE014V1
This board is a daughterboard. Each module serves one single phase, converting the voltage and current information, multiplexing them together, and sending the stream to the STPMC1.
Each of the boards must be connected to the voltage source of the relative phase and to the load.
Test points available are:
● GND
● VCC (stepper counter display connector)
● CLK
● DAT
● VREG
● F, N
The board should be plugged into the motherboard by the edge connector. Voltage inputs are pin F (hot wire) and N (neutral wire).
Current input (load wire) should be passed through the current transformer placed on the non-component side of the module.

图5.STEVAL-IPE014V1电路图
STEVAL-IPE014V1材料清单:




详情请见:
CD00253175[1].pdf(2.09 MB, 下载次数: 0)
和
DM00023358[1].pdf(1.21 MB, 下载次数: 0)
来源:网络
上一篇:Maxim
71M6541F单相电表解决方案
下一篇:TI
LMP91050非分散红外(NDIR)检测AFE解决方案


