- 易迪拓培训,专注于微波、射频、天线设计工程师的培养
依靠Visual Basic运行的信号发生器简介
信号发生器用来产生频率为20Hz~200kHz的正弦信号(低频)。除具有电压输出外,有的还有功率输出。所以用途十分广泛,可用于测试或检修各种电子仪器设备中的低频放大器的频率特性、增益、通频带,也可用作高频信号发生器的外调制信号源。另外,在校准电子电压表时,它可提供交流信号电压。低频信号发生器的原理:系统包括主振级、主振输出调节电位器、电压放大器、输出衰减器、功率放大器、阻抗变换器(输出变压器)和指示电压表。
主振级产生低频正弦振荡信号,经电压放大器放大,达到电压输出幅度的要求,经输出衰减器可直接输出电压,用主振输出调节电位器调节输出电压的大小。
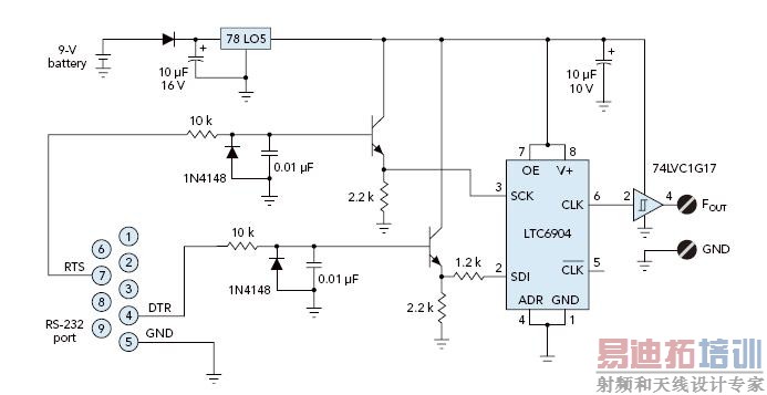
图1中的时钟发生电路使用了LTC6904型1kHz~68MHz可编程振荡器。它在整个频率范围内提供的频率准确度为1.1%,具有足够大的电源电压。一节9 V电池为电路供电。78L05线性稳压器把电池电压降至5 V来为电路供电。该电路添加了一个施密特触发器输出缓冲器来隔离LTC6904的输出,并把电流驱动能力从大约4 mA提高至50 mA。

图1,可编程频率发生IC是基于PC的时钟发生器的核心。
LTC6904使用双线I2C协议来做编程。软件分别用4号和7号连接引脚上的RS-232DTR(数据端子就绪)信号和RTS(发送请求)信号来把串口连至LTC6904。可用软件来选择时钟发生器的输出频率和PC的串口(1至6)。
LTC6904配备了16个频率块,每个块的分辨率均为1024个步长。控制窗口(图2)左下角的旋钮为LTC6904加载100个索引步长,而右侧的旋钮则按单一内部步长来索引输出频率。

图2,可下载的Visual Basic应用软件使你能设定电路的输出频率并选择串口。
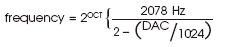
当你改变旋钮设置时,你将在数字显示器中看到新频率。当你按“发送”按钮时,软件将计算出16个频率块中最接近新频率的那个块,并计算索引值。代码然后将在显示该频率的同时,通过串口把新的频率数据发送给LTC6904。
软件使用下式来计算频率:
其中1kHz ≤频率≤ 68MHz,OCT是用于在16个频率块中选择某个块的4位代码(0–15),DAC是在选定的块内部选择频率的10位代码(0–1023)。
上一篇:USB
3.0一致性测试方法
下一篇:光电开关的检测


