- 易迪拓培训,专注于微波、射频、天线设计工程师的培养
Multisim教程 共射放大电路交流参数的测量
录入:edatop.com 点击:
目的:通过仿真掌握放大电路交流参数的测试方法 熟悉信号发生器、数字示波器、扫频仪、失真分析仪等仪表的使用
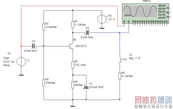
一、测量共射放大电路的放大倍数
1.电路连接(元件的放置参见 Multisim教程 基础 一文)
在输入端接入安捷伦信号发生器(位于仪表工具栏)
在输出端接入双通道示波器(只用一个通道)和失真分析仪
在输入和输出各接入一个虚拟电压表。
图1 共射放大电路

2. 操作步骤
打开“运行/停止”,运行仿真
双击信号发生器,对它进行设置
单击“Freq”,设置频率为1KHz(转动右边转盘可以增加或减小)
单击“Ampl”,设置输出信号的幅度,默认单位为峰峰值。
转动转盘,改变幅度,同时打开失真分析仪和示波器,使输出电压尽可能的大,但又不失真(波形的正负半周完全对称)。不失真是相对的,实际应用中常用THD控制在5%(较高要求)或10%以内来衡量。





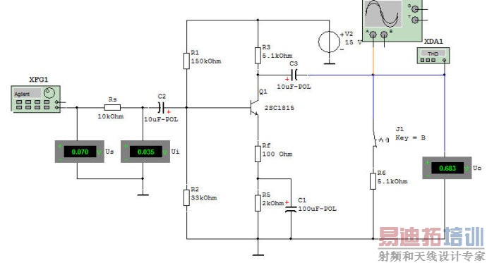
3. 仿真结果
如图所示,当输入为197mVp-p,THD为4.989%,此时Ui为70mV,Uo为1.325V,
电压放大倍数为
另一种方法:
在输入端接入交流信号源,频率1KHz,振幅(有效值)为70mV
输入、输出信号接入安捷伦数字示波器的2 个通道(改变输入为不同颜色)。 [p]


安捷伦数字示波器的操作:
1)按“power”
2)调整t/div(图中1),设置为200us;
3)调整V/div,输入信号(红色)通道1(图中2)为50mV,
输出信号(蓝色)通道2(图中4)为500mV。
4)单击耦合(图中3 5 及窗口下排相应软键)开关,设置耦合方式为AC
5)单击“single”
6)单击“Quick Mear”( 图中7)
7)选择电源1 (2)(图中8),单击 “峰-峰值”(图中9)
仿真结果:输出峰-峰值3.72V,输入峰-峰值197.99mV ,放大倍数为18.8 ce放大电路的特点: 输入和输出相位相反.
二、测量输出电阻
断开RL,即按字母B键,断开R6。
原理:输出不接负载时的输出电压Uoo, 接负载时的输出电压UoL


三、测量输入电阻
在信号发生器的输出端经过一个10K电阻衰减后再接入放大电路的输入端。

四、测量通频带(上限频率和下限频率)
电路连接如图,用到仪表工具栏上的扫频仪。
上限频率:向右拖动标尺找到比中频放大倍数 (dB值)减小3dB处对应的频率
下限频率:向左拖动标尺找到比中频放大倍数 (dB值)减小3dB处对应的频率



为了精确测量fL,把终止频率改为1MHz,“设置…”改为1000。
拖动标尺找到最接近25.839-3=22.839dB的频率点 fL=14.251Hz

为了精确测量fH,把起始频率改为3MHz,“设置…”改为1000。
拖动标尺向右找到最接近25.839-3=22.839dB的频率点fH=18.679MHz
仿真结果:BW=fH-fL约等于fH即18.679MHz另一种方法:
在图1中,保持信号发生器的幅度不变, 增大或减小频率找到输出电压下降到70.7%(1.325*0.707=936mV) 时对应的频率,即为上限(下限)频率. [p]
重要提示:
1)使用时“开关”时最易犯的错误是不管电路中放置几个开关,开关的控制键都是默认的“space”。正确的做法是给每个开关设置一个控制键(0-9或26个字母)
2)在实验时操作时,忘记打开直流电源(造成只有输入波形,输出波形不正常或没有).
附: 静态工作点测量 仪表工具栏最后一项"动态测量探测器",如图.
在仿真运行状态下,用动态测量探测器可以测量有关节点的交流 直流 频率等值.



1.电路连接(元件的放置参见 Multisim教程 基础 一文)
在输入端接入安捷伦信号发生器(位于仪表工具栏)
在输出端接入双通道示波器(只用一个通道)和失真分析仪
在输入和输出各接入一个虚拟电压表。


2. 操作步骤





3. 仿真结果
如图所示,当输入为197mVp-p,THD为4.989%,此时Ui为70mV,Uo为1.325V,
电压放大倍数为

另一种方法:


安捷伦数字示波器的操作:
1)按“power”
2)调整t/div(图中1),设置为200us;
3)调整V/div,输入信号(红色)通道1(图中2)为50mV,
输出信号(蓝色)通道2(图中4)为500mV。
4)单击耦合(图中3 5 及窗口下排相应软键)开关,设置耦合方式为AC
5)单击“single”
6)单击“Quick Mear”( 图中7)
7)选择电源1 (2)(图中8),单击 “峰-峰值”(图中9)
仿真结果:输出峰-峰值3.72V,输入峰-峰值197.99mV ,放大倍数为18.8
二、测量输出电阻


三、测量输入电阻
在信号发生器的输出端经过一个10K电阻衰减后再接入放大电路的输入端。

四、测量通频带(上限频率和下限频率)电路连接如图,用到仪表工具栏上的扫频仪。




在图1中,保持信号发生器的幅度不变, 增大或减小频率找到输出电压下降到70.7%(1.325*0.707=936mV) 时对应的频率,即为上限(下限)频率. [p]
重要提示:
1)使用时“开关”时最易犯的错误是不管电路中放置几个开关,开关的控制键都是默认的“space”。正确的做法是给每个开关设置一个控制键(0-9或26个字母)
2)在实验时操作时,忘记打开直流电源(造成只有输入波形,输出波形不正常或没有).
附: 静态工作点测量



上一篇:功率分析仪的基本概念原理
下一篇:电子负载充放电测试方法


