- 易迪拓培训,专注于微波、射频、天线设计工程师的培养
如何通过前端将PC声卡变成高速采样示波器
有多种软件包可以使个人计算机(PC)中的立体声声卡提供类似示波器的显示,但低采样速率、高分辨率模数转换器(ADC)和交流耦合前端最适合20 kHz及以下的可用带宽。现在,这种有限的带宽可以扩展--针对重复波形,可以在声卡输入前使用一个采样前端。利用高速采样保持器(SHA)对输入波形进行二次采样,然后通过低通滤波器重建波形,并使其平滑,可以有效延展时间轴,使PC能够用作高速采样示波器。本文描述一种能够实现这种改造的前端和探头。
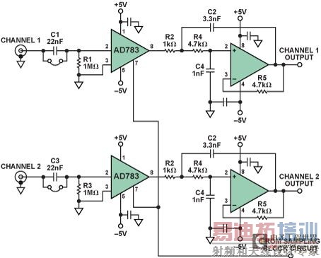
图1所示为一个插入式附件的原理图,它可以配合典型PC声卡采样使用。每个示波器通道使用一个高速采样保持放大器AD783SHA的采样信号由时钟分频器电路的数字输出提供,下文将通过一个例子说明。AD783输入由一个FET缓冲,因此可以使用简单的交流/直流输入耦合。在所示的两个通道中,当直流耦合跳线开路且输入为交流耦合时,1 MΩ电阻(R1和R3)提供直流偏置。采样输出由图中所示的双极点有源RC网络低通滤波。该滤波器不必是一个有源电路,但所示的滤波器能够提供有益的缓冲低阻抗来驱动PC声卡输入。

图1. 双通道模拟采样电路
AD783 SHA提供高达数MHz的可用大信号带宽。输入端的有效压摆率约为100 V/ s以上。采用±5 V电源时,输入/输出摆幅至少为±3 V.对于500 mV p-p以下的摆幅,小信号3 dB带宽接近50 MHz.
利用图1所示的前端电路以及采用Visual Analyser1 软件的PC声卡,可以得到一个以1 MHz频率重复的2 MHz单周期正弦波,如图2的屏幕截图所示。采样时钟以80.321 kHz的采样速率提供250 ns宽的采样脉冲。这里的有效水平时基为333 ns/分频比。例子中使用的PC声卡采用SoundMax 编解码器,其采样速率为96 kSPS.本例中,有效采样速率约为40 MSPS.

图2. 以1 MHz频率重复的2 MHz单周期正弦脉冲
图3中的屏幕截图显示的是一个以1 MHz频率重复的高斯正弦脉冲。采样时钟速率同样是80.321 kHz,采样脉冲宽度为250 ns.

图3. 以1 MHz频率重复的4 MHz高斯正弦脉冲
采样时钟发生器示例AD783要求一个宽度为150 ns至250 ns的窄正采样脉冲。为使显示的波形保持稳定,无来回跳动,采样脉冲必须非常稳定,抖动很低。这一要求往往将可能的时钟选择限定于晶体振荡器。另一个要求是采样速率可以在略低于100 kHz到大约500 kHz的范围内进行调整或调谐。为使下采样信号落在声卡的20 Hz到20 kHz音频带宽内,采样频率间的调谐步进必须较为精细。一个诸如图4所示的N分频电路和一个频率介于10 MHz到20 MHz的晶体振荡器(IC4),可以提供从80 kHz到350 kHz的多达200种或更多的不同采样速率,步进大小介于300 Hz到5 kHz之间。本例使用两个4位二进制升降计数器74HC191,N可以是4到256之间的任意整数。也可以使用74HC190等十进制计数器,其引脚排列与74HC191相同,可以提供4到100的N值。分频比利用两个十六进制开关S1和S2设置。开关S3设置计数器是递增还是递减计数。电阻R1 (250 Ω)和电容C1 (68 pF)给引脚计数输出增加一个很短的延迟,经过该延迟后,引脚计数输出加载起始计数值。74HC00的四个NAND门用于实现单稳态模式,当R12为2.7 kΩ且C2为68 pF时,单稳态模式提供200 ns的采样脉冲。 [p]

图4. 采样时钟分频器电路
IC4是固定频率金属帽壳晶体振荡器。另一种方法是使用CMOS反相器(74HC04)和分立晶体X1来构成一个振荡器,如图5所示。这种方法使用的元件虽然多于一体式金属帽壳振荡器,但它支持通过调整电容C1来调节晶体频率,从而实现精密的频率调谐。

图5. 采用机械调谐方式的分立晶体振荡器
为了消除机械可变元件,D1可以使用变容二极管,其电容取决于电压,如图6所示。

图6. 采用电压调谐方式的分立晶体振荡器
有源重构滤波器示例
图7和图8所示为有源滤波器设计,它们应能很好地代替简单的无源RC滤波器。图7显示的是一个二阶Sallen-Key滤波器,转折频率约为39 kHz,使用标准电阻和电容值。双通道运算放大器AD8042 和AD822 具有低电源电压和宽摆幅特性,是很好的选择。该滤波器在通带内的增益为+1.

图7. Sallen-Key 39 kHz低通滤波器
图8显示的是一个二阶多路反馈(MFB)滤波器,转折频率约为33 kHz,使用标准电阻和电容值。该滤波器的通带增益为–1,因此,使用该滤波器时,为使显示的波形右侧朝上,应选择示波器软件上的"反相"按钮。

图8. MFB 33 kHz低通滤波器
电路供电
重构滤波器使用的AD783和放大器需要双电源供电。可以使用6节AA电池,3节提供+4.5 V电源,另外3节提供–4.5 V电源。或者,也可以使用单个9 V电池,利用一个电阻分压器来提供作为地的中间电源电压,这将需要由一个运算放大器进行缓冲才能提供电路所需的地电流。第三种方法是使用一个可调线性调节器,产生相对于电池负极的约4.5 V电压,用作接地基准。 [p]
第四种方法是使用备用PC或笔记本电脑USB端口提供的+5 V电源。–5 V电源可以由DC/DC电压逆变器产生,例如ADI公司的ADM8829-(表贴封装)。应特别注意避免受到DC/DC电压逆变器产生的开关噪声干扰。
输入衰减器
AD783的小信号增益远高于全摆幅带宽。通过在采样器之前插入一个10:1阻性衰减器以限制最大信号带宽,可以实现远超过20 MHz的可用带宽。多家公司提供成本相对较低的示波器探头,如Syscomp Electronic Design, Ltd2等(图9)。下面是笔者撰写本文时获得的信息:
Syscomp Electronic Design生产的40 MHz带宽、1×/10×可切换型示波器探头(P6040),每对价格$29.99.

图9. P6040 1×/10×示波器探头
HobbyLab3生产的20 MHz 10:1版本示波器探头(GT-P6020),每对价格$19.50.
Gabotronics.com4生产的100 MHz P2100和60 MHz P2060通用探头,每种价格约$10.00.
使用探头
图10、图11和图12所示的声卡5屏幕截图利用P2100 100 MHz 10×探头获取,它可以补偿10 pF至35 pF范围内的输入电容。对于建议的电路,如果PCB板线路长度尽可能保持最短,那么这个调整范围似乎是充足的。采用10×探头时,输入看起来像10 MΩ和18 pF,可以支持最高±30 V的输入电压。
为了展示AD783采样保持输入级的性能,首先利用1 kHz平顶方波调整探头补偿。屏幕截图显示了器件对频率为1 MHz和50 MHz的不同信号的响应。图10中的两个屏幕截图显示单通道情况,(a)为1 MHz、5 V p-p方波,(b)为50 MHz、5 V p-p方波。每种情况下,采样时钟均针对大约500 Hz的下采样信号频率进行调整,以便消除任何声卡响应差异。因此,左边屏幕截图的有效时间刻度为500 ns/分频比,右图为10 ns/分频比。声卡输入增益设置如下:对于1 MHz输入,示波器软件报告1.072 V p-p的幅度;对于50 MHz输入,则报告762.2 mV p-p的幅度。0.7622/1.072接近–3 dB.这一测量结果显示,100 MHz 10×探头和AD783的组合具有50 MHz的3 dB带宽。

(a) (b)
图10. 单通道10×探头:1 MHz (a)和50 MHz (b) 5 V p-p输入方波
图11中,同样的1 MHz (a)和50 MHz信号(b)被施加于两个通道。从两个通道的两幅重叠屏幕截图可以看出,两个通道之间具有良好的增益、失调和延迟匹配。

(a) (b)
图11. 双踪双通道匹配10×探头:1 MHz (a)和50 MHz (b) 5 V p-p输入方波
最后一幅屏幕截图(图12)显示375 kHz、5 V p-p方波(红色线)和1.5 MHz、42 ns宽5 V p-p脉冲(绿色线)的情况。水平刻度为333 ns/分频比。AD783采样器保持完整的5 V摆幅,即便输入这些较窄的42 ns脉冲也是如此。

图12. 双踪双通道、10×探头:375 kHz、5 V p-p方波和1.5 MHz、42 ns 5 V p-p脉冲
上一篇:用示波器进行开关电源测量和分析
下一篇:更高分辨率的示波器需求分析


