- 易迪拓培训,专注于微波、射频、天线设计工程师的培养
无线环境终端测试系统电路设计方案

图1 系统整体方案框图
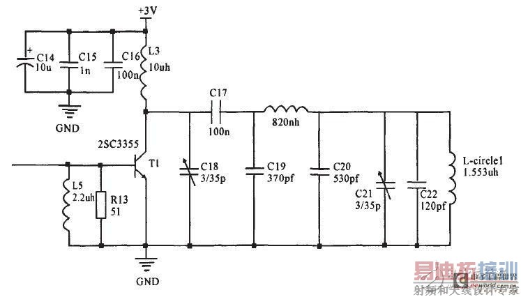
系统以MSP430F5438($4.8375)单片机作为终端和节点的主控芯片,光照探测由光敏电阻来实现,温度可由单片机内部自带的温度传感器得到。,数据的调制、接收采用串口通信,使用I/O口来控制天线的收发模式。从C3355的datasheet上则三极管的输出得到集电极的输出电容,故假设输出电容是15 pF,阻抗可等效为一个42Ω的电阻与一个15 pF左右的电容并联。取集电极馈电线圈的电感为10 uH兼作为输出的谐振同路,此时所需的谐振电容为22.12 pF,所以还需要在集电极到地接入一个(10~22.12)pF的电容,为了便于调谐,采用了一只5/35pF的可调电容,经过这样后,三极管输出为42n的纯阻,然后经过一个42 Ω~16.3 kΩ的三阶低通滤波器实现阻抗变换,并且使输出波形平滑(滤掉载波的高次谐波)。
在输出端接了一个100 nF的隔直电容,这会使得输出不再是42 Ω的纯阻,所以经过PSPICE仿真,进行校准,得到最终的具体参数。

图2 e3355开关状态功放
------------------------------
机器视觉技术资料集锦——让机器视觉产品设计练就慧眼神通!

接收机解调电路分析
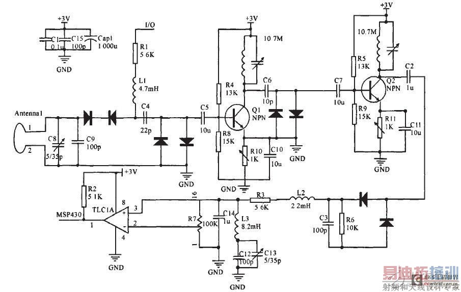
由于本系统采用的是OOK凋制,所以采用灵敏度高的倍压检波。当终端与节点距离较远时,为了提高接收灵敏度,所以使用了两级放大,从而在距离较远的时候也能正常检测到信号。考虑到在近距离时,在天线线圈接收处加上限幅电路。这样就保证了在近距离和远距离时都能够接收到较好的信号。但是实际上由于在很远的时候接收到的信号还是很小,这样就导致了随着距离的远近需要改变比较器的参考电平,因此采用一个RC积分保持电路,使得能检测到最大的峰值,这样就实现了自适应比较,从而在远距离时串口依然能够正确识别信号。 [p]
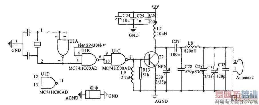
为r实现天线的复用,使用一个开关电路来切换收发模式。这个开关电路使用单片机I/O口来控制高速二极管的导通与关断来实现切换的。

图4发射电路

图5接收电路
将欲传输的信息通过串口输出的电平控制本振的开断从而实现OOK调制,后级使用丙类功放发射,接收端节点将天线上的信号进行放大,然后倍压检波,通过自适应比较器解调出数据,最后再向终端回传环境信息。
上一篇:移动互联时代
浅谈4G核心网测试
下一篇:如何应对通信技术升级换代给测试带来挑战?


