- 易迪拓培训,专注于微波、射频、天线设计工程师的培养
品读无线充电发射与接收电子线路设计
录入:edatop.com 点击:
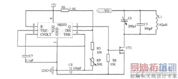
发射电路:由振荡信号发生器和谐振功率放大器两部分组成。采用NE555构成振荡频率约为510KHZ信号发生器,为功放电路提供激励信号;谐振功率放大器由LC并联谐振回路和开关管IRF840构成。振荡线圈按要求用直径为0.80mm的漆包线密绕20圈,直径约为6.5cm,实测电感值约为142uH,当谐振在510KHZ时,与其并联的电容C5、C6约为680p,可用470pF的固定,电容并联一个200PF的可调电容,可方便调节谐振频率。 大功率管TRF840最大电流为8A、完全开启时内阻为0.85欧,管子发热量大,所以需要加装散热片。当功率放大器的选频回路的谐振频率与激励信号频率相同时,功率放大器发生谐振,此时线圈中的电压和电流达最大值,从而产生最大的交变电磁场。当接收线圈与发射线圈靠近时,在接收线圈中产生感生电压,当接收线圈回路的谐振频率与发射频率相同时产生谐振,电压达最大值。实际上,发射线圈回路与接收线圈回路均处于谐振状态时,具有最好的能量传输效果。
振荡信号发生器:

谐振功率放大器:

接收电路:电能经过线圈接收后,高频交流电压经快速二极1N4148进行全波整流,3300F的电容滤波, 再用5.1V稳压二极管稳压,输出直流电为充电器提供较为稳定的工作电压。因为Uc(t)= 1 C ∫i(t)dt, 为了准确控制充电时间,我们在设计中采用恒流充电的方法,可以保证充电电流大致为一常数I,上述电容电压与时间的关系可表示为:Uc(t)= I C t。根据题设要求,充电时间应满足快充小于30S, 慢充控制在120±20S,计算出快充、慢充所需电流大小快I1、慢I2分别为:I1=22000μF×3V/30S≈2.2mAI2=22000μF×3V/120S≈0.55mA ,二极管D1、D2的导通电压基本不变,故可作为电压基准,约为1.4V。各电压关系为:UR+UEB=UD1+UD2≈1.4V

上一篇:基于CD4046的调频信号发生器电路
下一篇:多功能信号发生器电子电路设计


