• 易迪拓培训,专注于微波、射频、天线设计工程师的培养
首页 > 测试测量 > 技术文章 > 人员接近探测器(LM385)

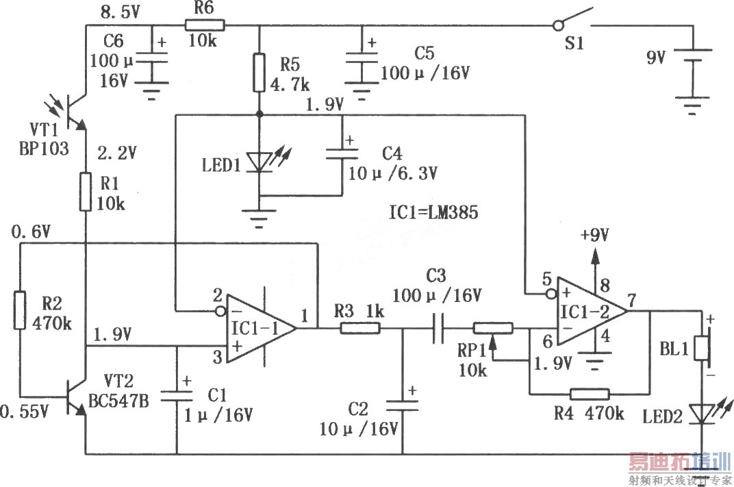
人员接近探测器(LM385)

录入:edatop.com    点击:
人员接近探测器电路如图所示。该电路采用普通光电管来探测人员进入警戒区域时引起环境光照变化,从而实现探测功能。

点击浏览:矢量网络分析仪、频谱仪、示波器,使用操作培训教程

上一篇:用门电路组成的文字显示型逻辑笔之一(CD4069)
下一篇:555构成的简易线圈匝数测量仪

微波射频测量操作培训课程详情>>
射频和天线工程师培训课程详情>>

  网站地图