- 易迪拓培训,专注于微波、射频、天线设计工程师的培养
基于HPX气压传感器的高度测量
一、引言
用气压传感器进行高度测量在现代飞行器上有着广泛的应用,主要是通过测量飞行器所在的气压来计算出飞行器的飞行高度。霍尼韦尔公司有一些高精度气压传感器(如HPA、PPT等)已经用于飞行器高度的测量,且集成了必要的补偿模块,以RS232或RS485作为输出接口,使用极为方便。但是这些传感器属于美国对我国出口的限制产品,并且极为昂贵,很难普及使用。而HPX是霍尼韦尔(Honeywell)今年三月份刚刚推出的一款气体压力传感器,它具有价格较低、精度较高、易购买等特点,因此如果能用它实现高度测量具有广阔的应用前景。
二、HPX气体压力传感器特性描述
HPX系列是一种微结构压力传感器,它仅仅只是一个的传感器,没有集成信号调理和模数转换电路,其外形也比较简明,如下图1,其主要特性如下:

图1.HPX系列压力传感器的简图
1、HPX系列压力传感器提供精确、低成本的传感装置,它有两种不同的封装形式:DIP(双列式封装)和SOIC(小型集成电路)
2、表压型装置采用6插针双列式封装,绝压型采用8插针表面贴装小型集成电路。两种传感器都是非放大型和未校准的。用户可为HPX系列传感器配备放大和信号调整电路,以满足特定的应用要求。
3、这些易于使用的传感器的特点是采用惠斯通电桥结构,硅压敏电阻技术和比例输出,具有可证实的应用灵活性,结构简单性,并易于最终产品的制造。
4、使用干传感器设计的仪器装置应该用于非腐蚀性、非电离的工作流体,如空气和各种干气体等。HPX的技术性能特性——表压型(双列式封装)
5、HPX的技术性能特性——表压型(双列式封装)
表1.HPX的技术特性

1.基准条件(除非另有说明):供电电压,Vs=3.0 ± 0.01 Vdc; Ta=25 ℃ [77°F]。在供电电压(Vs)范围内,输出为比例型的。
2.温度系数为-20℃和100℃ [-4 °F和212 °F]间的标准值。
3.量程为特定压力下的输出电压与零压力下的输出(电压)间的代数差。量程与供电电压成比例。
4.从0 psi至满量程压力的响应时间逐步改变,为10%至90%的上升时间。
从以上HPX系列气压传感器的性能可以看到HPX的精度高、分辨率高、重复性好,并且该传感器系列具有不同的量程范围,可以根据不同的环境和要求选用特定的型号。本文选用量程范围为30psi的HPX030GD,用于测量0~5Km的高度,要求精度±30m,分辨率1m。
三、传感器信号的放大调理与AD转换
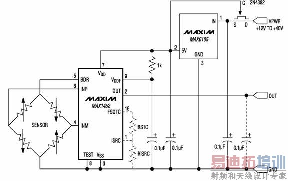
1、由于HPX气压传感器的输出的是60±20mV的模拟信号,所以必须对其进行调理,然后进行A/D转换,变成数字信号送处理器处理。因为信号比较小,在A/D之前必须把信号放大,这里选用一款价格低的高精度放大集成电路块MAX1452,它是高度集成的高精度信号放大调理器,它具有抗干扰能力强、工作温度范围大、对信号放大进行优化等特性。下面是它用于调理和放大非线性信号的典型电路(图2)。

图2. 调理和放大非线性信号的典型电路
2、调整MAX1452把HPX给出的模拟信号放大100倍,这样信号就变成6±2V完全可以经行A/D转换了。根据测量要求,测量范围0 -5Km,分辨率为1m,通过计算可以知道此处的A/D转换器需要16位的。另外考虑到高空经常会使仪器在零度以下工作,应选择工作温度范围较大的模数转换器,对转换速度没有特别要求。AD676可以满足以上要求。
四、压-高转换的数据处理方法
1、压-高转换的物理原理和工程应用
通常都知道地球大气层中空气的单位面积力就是大气压力它一成不变地随着离开地面距离的增加而减少海平面以上高度与空气压力的关系按下列等式确定:

式中:P是自由气流静压;g是重力加速;WM是空气的分子重量;R是通用的气体常数;T是绝对温度;Z是海平面以上的几何高度
上式给出了地球上大气压力和几何高度的数学换算关系,但是在实际的工程应用中并不能精确实时的得到上述关系中的输入参数量,如空气的分子重量WM 绝对温度T等。《美国标准大气压1976(2)》对压力与高度的比值提供有完善的数据表列,设计人员可将其装进仪表存储器中这些数据考虑到了重力加速度变化情况和温度对大气压的影响。在实际的压-高转换工程应用中大多以美国标准大气压表为转换表。
2、数据处理实现方法
把《美国标准大气压1976(2)》给出的压-高转换表结合实际要求得到压-高转换列表,把该列表存入ROM中,将A/D转换后的数据输入处理器,处理器只要根据大气压力的数值运用查表算法查询ROM就可以得到高度值了。
本文所做的测量要求是:测量0~5Km的高度,精度±30m,分辨率1m。那么,根据分辨率1m就需要根据美国标准大气压计算出至少5000个数据存入ROM,用来查询。处理器可以将查询到的数据以RS232或RS485输出,这样就有利于和其他仪器通讯以及方便用户取用。
五 结论
通过试验可以看到HPX气压传感器能够用来比较精确的测量高度,特别是在整台仪器标定后测量精度能够有很大的提高,本文采用的标定方法是在测量范围的两端进行标定,使该仪器的精度达到±25m,完全符合设计要求(±30m)。


