- 易迪拓培训,专注于微波、射频、天线设计工程师的培养
基于用电源管理IC来实现高端便携产品的设计
目前,一些由电池供电的产品——像个人多媒体播放器、智能电话、便携式游戏平台和 GPS导航设备等都配备了 USB接口;并且这些产品还在不断地通过集成新功能,使其变得更方便和更实用,从而能够挤入高端消费市场。功能的增加需要采用像锂电子这类更高容量的电池。用户期望体积小、功能多、便携且使用灵活,还有能够快速且安全地充电,所有这些都为产品设计工程师提出了一系列的严苛挑战。
关键设计挑战
站在终端用户的角度,在线性和开关模式电池充电IC之间存在着一些设计折衷。就像 LDO那样,线性电池充电器所占体积小,外接元器件也少(例如,无需使用电感),但是效率低,可用电能少,并产生较多的热量。但在成本和空间比效率更重要的一些场合,线性充电IC就比较合适。相反在其它场合,开关模式则更为合适。可见,对更高的充电效率、电池充电IC中的更高集成度、更高的空间利用率、以及增加产品的灵活度等方面的各种需求,都为靠电池供电的电子设备的设计带来巨大压力。系统设计师研发设计时面临的挑战主要包括:
自动管理多路电源或负载
充电时使来自USB的功率和效率最高
发热最少
快速充电时充电电流 高
在汽车应用中能够以高电压工作
减小电路板和封装外形
为了应对上述的设计挑战,必须采用全面的解决方案,主要包括:
电源管理——利用PowerPat控制和理想二级管
目前,绝大多数由电池供电的电子设备都采用以下几种供电方式:墙体适配器,汽车适配器,USB口或锂电池。然而,在各类输入电源间的电源通道控制的自动管理方面却存在着巨大的技术挑战。传统上,设计师试图利用分离的方案,即利用一些场效应管、比较器以及一些分离元器件来实现这一功能,但在解决热插拔和大浪涌电流方面面临着巨大的问题,从而引起系统的可靠性问题。不久前,分离的IC解决方案甚至还要求使用几个芯片来实现。而如今,只需要一个集成电源管理器就能够简单又容易地解决这些问题。
电源通道控制允许终端产品即插即用,而不管电池的充电状态,或者说即便是电池根本就不在,即所谓的"即时接通(instant-on)" 模式。一只具有电源通道控制的IC为设备提供功率,并通过USB接口或一个墙体电源适配器来为单一单元锂电池充电。为了在充电电源线尚未断开的时候确保充满电的电池保持不用,IC直接通过USB线为负载供电,而不从电池吸取功率。一旦电源去掉后,来自电池的电流便通过内部的低损耗理想二级管送到负载,从而将电压降和功耗降到最小。
理想二级管的正向电压降远小于传统的或肖特基二级管的正向电压降,且其反向电流泄漏也比较小。小的正向电压降将减小功耗和自发热,从而延长了电池寿命。
最大化USB的充电功率和效率
使用线性充电器,增加充电电流将增加额外的功耗,或者说增加发热。当用USB充电时,充电IC必须将总线电流限制到100mA (500mW)或500mA(2.5W),具体取决于与主控制器确定的模式。在用线性电源通道系统充电时,系统负载可以通过USB口利用接近全部的 2.5W,只要不超过输入电流的限制。这种情况下,VOUT仅略低于输出电压(例如5V)。然而,由于电池电压可能比5V输入电压低得多,大量的功率(VIN与VOUT的电压差乘以充电电流)将通过线性电池充电器中的调整元件消耗掉。而开关电源通道方案则利用了Bat-Track功能。Bat-Track是一种自适应的输出控制,其中的输入电路使调节器输出电压自动地跟踪电池电压。于是,通过保持电池充电器上的电压尽可能地低,最佳地利用可用的输入功率,因此极大地改善了电池充电器的调整元件的效率。
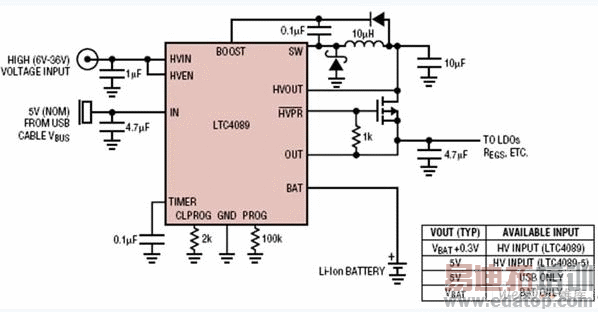
LTC4088将这些高效率的功能集成到一片高密度的3×4mm DFN封装IC中,并需要最少的外部元件(详见图1)。它是一片可用于便携式USB供电设备的、自治的高效率开关电源管理器、理想的二级管控制器和 1.5A(来自墙体适配器)独立的电池充电器。其开关前端拓扑功能PowerPath控制和Bat-Track减缓了空间限制较大的便携式电子设备中的热管理问题,特别是对于那些需要大容量电池的产品更为有利。

图1:LTC4088的典型应用电路

图2:LTC4088的充电电流与电池电压的关系
LTC4088的开关模式前端拓扑结构还允许VOUT负载电流在不超过USB负载指标时超过从USB口吸取的电流。保守的电源可实现高达700mA的电流,从而可实现USB的快速充电(图2)。如果电源去掉后,该IC确保系统的应用负载可以从电池获取功率,而电流流经一个内部低损耗180mΩ的理想二级管,从而将电压降和功耗降到最小。
高输入电压和USB兼容性相结合
通过接受高输入电压源,例如火线/IEEE1394,12V–24V墙体适配器,未经调节的高压(>5.5V)墙体适配器,或者是汽车内的适配器输出,可以在家庭或工作场所以外的地方提供快速充电。利用这些电源,适配器电压和手持设备中的电池电压之间的差可能非常大。于是,根据所需的充电时间和充电电流,线性充电器将无法处理功耗问题。这就需要具有开关技术的IC,在改善效率和减缓热管理问题的同时维持快速充电。需要指出的是,线性充电器也能够实现快速充电,可能更适合USB充电,锂电池或输入电压小于5.5V的墙体适配器。不过,高电压IC还不易受电压输入瞬变的影响,进而增加了 IC和系统的免疫力和可靠性。

图3 :LTC4089的典型应用电路
LTC4089包含了所有这些功能(图3)。该器件为一款自治的线性电源管理器,理想的二级管和独立的高压、高效率1.2A电池充电器,具有高压开关调节器前端,与高达36V(最高40V)的高压电源兼容,这些电源包括12V墙体适配器,汽车适配器和火线接口。此外,它还接受低压电源,例如5V适配器和USB。Bat-Track适配输出控制极大地改善了充电器的效率,电路板上安装了一个200mΩ低损耗理想二级管来将电压降和功耗降到最小。被封装在一个低高度(0.75mm)的3× 6mm DFN封装内。
本文小结
Linear Technology公司的庞大且不断充实的电源管理器/电池充电器IC家族,使得产品设计师的工作更加容易,其特色是具有很宽的高性能选择范围,且范围从带充电器的高压线性电源管理扩展到带充电器的快速充电高效率开关模式电源管理器。
来源:维库开发网
上一篇:光纤收发器正常使用注意事项
下一篇:低成本高效率:多媒体协同会议系统


