- 易迪拓培训,专注于微波、射频、天线设计工程师的培养
增强PFC段性能的两种简单调整方法
图4显示出现不稳定性问题时高输入线路(正弦波顶端,此处Vin约为380V)下的VAUX电压。我们可以看到MOSFET关闭时,VAUX电压轻微跃升至高于ZCD阈值。由于其大纹波的缘故,在退磁相位期间,VAUX电压首先增加,然后下降。由于在某些开关周期的末段VAUX接近ZCD阈值,这VAUX电压下降导致零电压比较器在电感磁芯完全复位前就翻转(trip)。图5证实了这一论断。有时,升压二极管仍在导电时,PFC段开始新的周期。这个现象主要导致线路电流失真(见红色迹线)、功率因数退化,并可能有一些频率处在人耳可听到的噪声。
改善高线路工作的简单调整方法
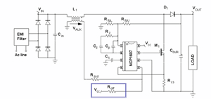
如图6所示,在VCC与引脚5(ZCD引脚)之间布设一颗电阻,能够减轻或抑制这个现象。这样一来,ZCD引脚上就产生了偏置。

图6 ZCD引脚上的调整
在测试的应用中,VCC为15V,且Rzcd=68kΩ。在VCC与引脚5之间增加一颗电阻Roff=680kΩ,就改变了施加在引脚5(ZCD引脚)上的电压。退磁相位期间ZCD引脚上施加的实际VAUX电压就变为:
(1)
然后,施加在引脚5上的电压就偏置。事实上,这就像是VAUX电压与减小了1.36V的ZCD阈值比较。这样一来,新的实际ZCD阈值就是:
Vpin5上升:最低值为0.74V,典型值为0.94V,最大值为1.14V;
Vpin5下降:最低值为0.14V,典型值为0.24V,最大值为0.44V。
这些降低的ZCD阈值增加了ZCD的精度,并能抑制CCM工作,在相同条件下获得的波特图(见图7)就证实了这一点。

图7 调整改善器件工作
必须注意,Vpin5下降(我们的案例中是1.5V)时,偏置必须保持在低于ZCD最低阈值。这是为了确保新的实际ZCD阈值(Vpin5下降时) 保持高于0V。否则,系统可能难于检测磁芯复位并因此启动新的开关序列。出于这个目的,应当考虑到VCC的变化。
启动时的大过冲
PFC段从输入线路正弦波电压源吸收正弦电流,因此,它们为负载提供仅匹配平均需求的方波正弦功率。输出电容(大电容)"吸收"实际提供的功率与负载消耗的功率之差值。
● 馈送给负载的功率低于需求时,输出电容放电,补偿功率差额。
● 提供的功率超过负载功耗时,输出电容充电,存储多余的能量。
因此,输出电压呈现出输入线路频率2倍的低频交流含量。不利的是,PFC电流整形(current-shaping)方法均基于控制信号无纹波的假设。否则,就不能够优化功率因数,因为输入线路电流重新复制了控制信号失真。这就是众所周知的PFC电路动态性能差的原因。它们的稳压环路带宽设得极低,从而抑制100Hz或120Hz纹波,否则输出电压就会注入这纹波。
由于系统极慢,PFC段遭受陡峭的负载或输入电压变化时,会在大电容上呈现出大的过冲(over-shoot)或欠冲(under-shoot)。启动序列就是这些瞬态中的一种,能够产生大的电压过应力(over-stress)。

图8 输出电压纹波
图9展示能在启动相位期间观察到的那类过冲。这波特图是使用由NCP1607驱动、负载是下行转换器的PFC段获得的。

图9 启动相位期间的过冲
承受启动过冲
应用软启动是减小过冲的一种自然选择。然而,设计人员所选择的控制器并不必须具有这个功能特性。此外,从定义来看,这种功能减缓了启动速度,而这并非总是可以接受。
另外一种简单的选择涉及在反馈感测电阻分压器处增加一个电容,如图10所示。在这个图中,我们假定感测网络中上部的电阻分割为两个电阻,而电容Cfb并联连接在其中一个电阻的两端。

10 小幅调整反馈网络
如果控制电路中嵌入了传统的误差放大器,让我们分析电容Cfb的影响。在稳态,Cfb改变了传递函数。通过检测,我们立即注意到它增加了:
作者:安森美半导体公司 Jol Turchi 来源:今日电子/21ic


