- 易迪拓培训,专注于微波、射频、天线设计工程师的培养
基于UC3842的电流控制型开关电源
电压控制型开关电源会对开关电流失控,不便于过流保护,并且响应慢、稳定性差。与之相比,电流控制型开关电源是一个电压、电流双闭环控制系统,能克服电流失控的缺点,并且性能可靠、电路简单。据此,我们用UC3842芯片设计了一个电流控制型开关电源。为了提高输出电压的精度,系统没有采用离线式结构,而采用直接反馈式结构。本系统在设计上充分考虑了电磁兼容性和安全性,可广泛应用于工业、家电、视听和照明设备。
电流控制型开关电源的原理框图
电流型控制是针对电压型控制的缺点而发展起来的,在保留了电压控制型的输出电压反馈控制部分外,又增加了一个电流反馈环节,其原理框如图1所示。

图1 电流控制型开关电源的原理框图
电流控制型开关电源是一个电压、电流双闭环控制系统,内环为电流控制环,外环为电压控制环。当U O变化导致UF变化,或I变化导致US变化时,都会使PWM电路的输出脉冲占空比发生变化,从而改变UO,达到输出电压稳定的目的。
电流型控制芯片UC3842
UC3842是一块功能齐全、较为典型的单端电流型PWM控制集成电路,内包含误差放大器、电流检测比较器、PWM锁存器、振荡器、内部基准电源和欠压锁定等单元。它提供8端口双列直插塑料封装和14端口塑料表面贴装封装,内部结构如图2所示。

图2 UC3842内部电路
8端口双列直插塑料封装的UC3842各管端口功能简介。
①端口COMP是内部误差放大器的输出端。
②端口VFB是反馈电压输入端,与内部误差放大器同相输入端的+2.5V基准电压进行比较,产生误差电压,控制脉冲的宽度。
③端口ISENSE是电流传感端。在应用电路中,在MOSFET的源极串接一个小阻值的取样电阻,将脉冲变压器的电流转换成电压并送入③端口,控制脉冲的宽度。
④端口RT/CT是定时端。锯齿波振荡器的振荡频率f=1.8/(RT·CT),电流模式工作频率可达500kHz。
⑤端口GND是接地。
⑥端口OUTPUT是输出端,此端口为图腾柱式输出,驱动电流的峰值高达l.0A。
⑦端口VCC是电源。当供电电压低于16V时,UC3824不工作,此时耗电在1mA以下。芯片工作后,输入电压可在10~30V之间波动,工作电流约为15mA。
⑧端口VREF是基准电压输出,可输出精确的+5V基准电压,电流可达50mA。
UC3842构成电流控制型开关电源
1 电路组成
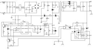
UC3842构成的电流控制型开关电源电路如图3所示。

图3 UC3842构成电流控制型开关电源
2 工作原理
220V交流电先通过滤波网络滤掉各种干扰。电阻R1主要用来消除断电瞬间残留的电压,热敏电阻RT1可以限制浪涌电流,压敏电阻VDR保护电路免受雷电的冲击。然后,再经过B1整流、C4滤波,获得约300V直流电压后分两路输出:一路经开关变压器T加到MOSFET Q1的漏极,另一路经R3加到C17的正端。当C17的正端电位升到≥R16时,⑦端口得工作电压,UC3842电路启动,⑥端口电位上升,Q1开始导通,同时⑧端口的5V电压通过内电路建立。C17容量最好在lO0μF以上,否则电源将出现打嗝现象。C12滤波电容消除在开关时会产生尖峰脉冲,C11为消噪电容,R6、C13决定锯齿波振荡器的振荡频率,R9、C15用来确定误差放大器的增益和频响。C14起斜坡补偿作用,能提高采样电压的可靠性。正常工作后,线圈N2上的高频电压经过D2、R17、C18、D3为UC3842提供工作电压。
当开关管导通时,整流电压加在开关变压器初级绕组上的电能变成磁能储存在开关变压器中。开关管截止后,能量通过次级绕组释放到负载上。D7、D8是脉冲整流二极管,C7、R5吸收旁路开机瞬间出现的脉冲电流,L3、C8、C9、C10组成滤波电路。输出电压可由下式描述。
UO=UI(TON/KTOFF)
式中,UO为输出电压,UI为整流电压,K为变压器的变压比,TON为Q1的导通时间,TOFF为Q2的截止时间。

由上式可知,输出电压和开关管的导通时间及输入电压成正比,与变压器的变压比及开关管的截止时间成反比。C16、R12、D5用来限制栅极电压和电流,进而改善Q1开关速度,有利于改善电磁兼容性。R13主要来防止Q1栅极悬空,D1、R4、C5和D6、R16、C20构成两级吸收回路,用于吸收尖峰电压,防止Q1损坏。
系统中的稳压电路有:
● 电流反馈电路。Q1源极串接取样电阻R15,把电流信号变为电压信号,送入UC3842内部的电流检测比较器同相端。当Q1导通,电流斜率上升时,取样电阻R15的电压增加。一旦R15的电压等于电流检测比较器反相端的电压,内部触发器复位,Q1截止,即实现了以电流控制⑥端口激励脉冲的占空比来稳定输出电压。C19用来抑制取样电流的尖脉冲。
● 电压反馈电路。主要由可编程精密稳压器TL431和线性光电耦合器PC817组成。输出电压经R21、R22分压后得到取样电压,送到可编程精密稳压器TL431的参考端口,改变R21、R22的阻值,使TL431的稳压值变化,即可改变开关电源的输出电压。C21、R19对可编程精密稳压器TI431内部放大器进行相位补偿。系统通过改变光电耦合器U2的发光强度来改变UC3842反馈端电压以实现稳压。当输出电压升高时,TL431两端的电压UKA保持不变,光电耦合器控制端电流增大,②端口反馈端电压值随之增大,UC3842内部的电流检测比较器反相端的电压变低,输出端⑥端口的脉冲信号占空比变低,开关管的导通时间减少,输出电压降低;反之,如果输出电压下降时,UC3842的输出脉冲占空比增大,输出电压增高,达到稳压目的。另一方面,⑦端口电源电压由D2整流、C18滤波产生,反映了输出电压的变化,起到反馈作用,使输出电压稳定。
● 电路有前馈线调整功能。在负载不变时,输入电压突然增加,开关变压器的感应电流由于输入电压增加而迅速斜升,因反馈信号和误差信号尚未改变,限流作用发生比较快,故脉冲宽度变得比较窄。所以,市电的变化在影响输出之前己被补偿,即提高了对输入电压的响应速度。
图4 斜率补偿
当系统工作在占空比大于50%或连续电感电流条件下,会产生谐波振荡,它是由固定频率和峰值电流取样同时工作所引起,图4A显示了这种现象。在t0时刻,Q1导通,电感电流以斜率m1上升,t1时刻,电流取样输入到达由控制电压建立的门限。这导致Q1截止,电流以斜率m2下降,直至下一个振荡周期。如果系统有一个扰动加到控制电压上,产生一个小的△I(图中虚线),系统将不稳定。
为了能使系统在占空比大于50%或连续电感电流条件下仍能可靠工作,将④端口的锯齿波电压通过射极跟随器Q2送入③端口,从而在电流取样端上增加了一个与脉宽调制时钟同步的人为斜坡,可以在后续周期将△I扰动减小至零,如图4B所示。该补偿斜坡的斜率必须等于或略大于m2/2,系统才具有稳定性。
系统设计的保护电路有:
● 输出过压保护电路Ⅰ。当输出电压较高,通过电压反馈电路使得②端口电压超过2.5V时,内部触发器复位,外接Q1截止,达到输出过压保护的目的。
● 输出过压保护电路Ⅱ。当输出电压升高,高于D9的击穿电压时,稳压二极管D9击穿,可控硅SCR触发导通,使光电耦合器二极管的负端电压降为0V,光电耦合器饱和,②端口电压为最大值,Q1一直截止,达到输出过压保护的目的。
● 输出过流、过载保护电路。在电路过流、过载时,输出电压降低,Q3、D4、R8构成次级过流、过载保护电路。当次级未过载时,Q3、D4截止;当次级过载时,Q3、D4导通,④端口电位下降,锯齿波振荡器停振,达到过流、过载保护的目的。
● Q1过流保护电路。当电源电压异常时,开关回路的电流增大,取样电阻R15上的电压超过1V时,内部触发器复位,外接Q1截止,有效地保护了Q1。
结论
本系统采用UC3842设计的电流控制型开关电源,克服了电压控制型开关电源电压调整率和负载调整率差的缺点,并且性能可靠,电路简单。该电源是20~80W的小功率开关电源的理想电源。
作者:株洲职业技术学院电子工程系 肖炎根 来源:今日电子/21IC
上一篇:基于RF5框架的视频处理系统研究
下一篇:基于TMS320F28044数字电源设计


