- 易迪拓培训,专注于微波、射频、天线设计工程师的培养
从以太网供电中获取更多的电力
引言
以太网供电 (PoE) 已经成为一个很通俗的概念,并且正在诸多产品中得到广泛采用,例如:网络电话、安全监控摄像头以及销售点终端。以太网供电是通过一个以太网连接来配送电力的。在一个提供以太网供电的网络中,电力是由电源设备 (PSE) 提供的,这种设备在以太网连接上产生一个 44V~57V 的输出电压。在以太网连接的另一端,电力被用电设备 (PD) 消耗掉。尽管正在对更高功率以太网供电标准进行定义,但是目前在单个以太网连接上用电设备的功率被限制在 13W 左右。而不幸的是,13W 左右的功率对于许多复杂的应用来说通常是不够的。因此,一些高功率用电设备的设计需要将多端口中的功率转换为 48V 输入电隔离的可用电压。可提供多输入源隔离式功率转换的技术有若干种。
压降
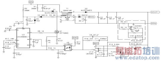
对于并联 DC/DC 电源而言,一种常用的技术被称为压降法。如果其输出电压随着负载电流增加而下降,那么并联电源将共享电流。这就要求在电源之间没有通信,并且要消除潜在的单点故障。要实施该技术,就需要最小化额外部件的数量。如果使用了电流模式控制,那么您就可以通过简单地限制控制环路的 DC 增益来引入与负载电流成正比例关系的输出压降。如果需要更高的精确度,那么就可以按图 1 所示来实施该电路。该电路利用差动放大器 U1B 来测量输出电流,并且将一个误差注入到补偿放大器 U1A 的调节环路中。要想实现自主电流共享只需要添加数个电阻器和一个放大器即可。

图 1 压降法添加了极少的几个组件
不幸的是,压降共享并不是十分地精确。图 2 显示了 1% 电阻容差、1.5% 参考容差和 10% 总压降的最坏情况变化。该设计具有一个 5V 的额定设置值和一个 ±5% 的变量压降。最小值曲线和最大值曲线表明了其极值情况下的组件容差。如果您将这三个电源并联,且无负载,那么最高输出电源往往会调节输出电压。如图 1 所示,如果电源使用了二极管进行调节,那么带最低输出电压的电源将不会输出任何电流。随着负载电流的增加,输出电压开始下降。具有最高输出电压的电源将提供所有电流,直到其输出电压下降至 5.25V。然后,第二高输出电压的电源开始提供电流。运用该假定最坏情况容差的设置值,在最低输出电压的电源开始发挥作用以前,第一个电源便提供了接近其输出功率 70% 的功率。由于不稳定性,因此其并不十分理想;然而,在一些情况下还是可以接受的。随着负载电流的进一步增大,第一个电源可能会达到电流极限。电流进一步增大的问题由其余两个电源来完成,从而实现额定功率运行。
同步整流电源拓扑结构允许电源提供或吸收输出电流,对于此种控制方案来说,这样会产生极大的问题。在极值情况下,一个电源可能会试图调节至高端,而另一个电源则试图调节至低端。当这种情况发生在无负载条件下时,一些电源将提供电流至输出端,而另一些电源则会将输出端的电流吸收。这样一来就从一个电源中获取电力,并且在没有为负载提供电力的情况下将其返回至第二个电源。因此,建议在零安培时关闭同步整流器。

图 2 压降法在最差情况下实现电流共享的能力相对较差
交错式反向转换
交错法提供了另一种从多输入端平衡获得电力的技术。正如压降法一样,交错法使用了一个独立的功率级,用于每一个输入端,并且为共有输出端提供电力。与压降法不同的是,交错式功率级(也称为相位)共享一个相同的一次侧控制器。这样不但可以降低成本,而且还容许每一个功率级与异相同步。同步可降低输出电容器中的纹波电流,并且使输出滤波器的体积更小。交错法要求所有功率输入端共享同一个回路,这样就可以防止此种方法被用于某些应用中。
许多 PWM 控制器是专门为交错法而设计的。如果仅仅需要两个相位,那么通过使用一个推挽式控制器来进行交错就可以极大地降低成本。图 3 显示了一个使用诸如 UCC2808 推挽式控制器的两相交错式反向电源的原理图。该芯片将每一个相位的占空比限制在 50%,并且对两个功率级做 180° 的异相切换。该推挽式控制器使用峰值电流模式控制,该峰值电流模式控制将两个相位的峰值电流维持在接近的值。在一个非连续的反向电源中,每个相位的输出功率同峰值初始电流的平方成正比例关系。因此,所获得的电力自然地在两个输入端得到了平衡。这种技术使得从两个输入电源获得不超过 5% 误差的均衡的电力。主 MOSFET 上的开关延迟是电力不均衡的主要原因,并且在两个输入电压不相等的情况最为糟糕。由控制器提供的峰值电流极限功能限制了从每个输入端获得的最大电力,同时在欠压和故障时占空比钳位又限制了输入电流。

图 3推挽式控制器驱动一个交错式反向电源
使用二次侧负载共享控制器的电力共享
在多输入端之间共享电力的第三种方法是由一个二次侧负载共享 IC 实现的。利用这种方法,许多带有远程传感功能电源的独立电源都可以共享一个共有输出。负载共享 IC 通常与电源模块一同使用。图 4 就是一个例子。使用一个分流电阻器来测量每个转换器提供的电流。由于容差和寄生阻抗,其中的一个电源将提供比其他电源更多的电流。这个电源就像是一个主电源,并且将设置负载共享 (LS) 总线上的电压。从电源将这个负载共享总线电压作为一个参考输入,以此来控制其输出电流。通过在从转换器的远程传感导线上注入一个电压来调节从电源。这样就可以实现主电源对负载输出电压进行控制,从而保证较好的负载调节。这种主/从方法实现了非常高的电流共享精确度,在满负载情况下,电流共享精确度通常会高于 3%。
由于每一个并联电源都要求有一个负载共享控制器和若干个外部分立组件,相对于压降或交错法而言,这种方法的组件数量要稍微多一些,并且成本也要稍微高一些。此外,由于在启动期间、添加或移除单个电源时会导致一些问题,因此不建议将负载共享控制器与同步整流器一起使用。

图 4 UCC39002 负载共享控制器允许将多个独立电源并联
主/从隔离式一次侧电流共享
可用于将多个电源并联的另一种技术是检测一个(主)电源的主电流并将其与另一个(从)电源相比较。使用光学耦合器或变流器提供了一种在保持隔离的同时,在各电源之间进行电流信息通信的方法。由于能够以最低的成本实现较高的性能,因此变流器是最佳的选择。另外,与光学耦合器相比较而言,变流器具有较高的精确度。它们的精确度通常是由高于 2% 的匝比容差和通常为 1% 的电阻容差来设置。光学耦合器的性能取决于其电流转换比的容差,最好情况下为 30%。
结论
表 1 对四种负载共享方法进行了对比。压降法是其中最简单,也是成本最低的方法之一,但其性能最低。此外,它还容许单点故障的发生。通常,性能最高的技术,即负载共享控制器,也是最为昂贵的解决方案。使用交错式一次控制器或光学耦合器/变流器技术提供了一个成本和性能的折衷方案。另外一些因素,例如:同步整流器的使用、以太网供电输入端的数量以及以太网供电输入端是否必须被相互隔离等等,在选择一种方法以前都需要加以考虑。若您在应用中使用合适的技术将会确保您可以从以太网供电中获得最大的电力。
表 1 负载共享控制器虽然可提供最佳的性能,但价格不菲。

上一篇:基于红外遥控的数字调节开关电源设计与实现
下一篇:片上网络交换机制的研究


