- 易迪拓培训,专注于微波、射频、天线设计工程师的培养
抽头式电感器提高离线降压转换器的性能
简单的降压转换器对于低功率电源非常有用,且性价比高,适用于输入至输出隔离非必需的应用。而在离线主电源中,由于转换器输出电压较低,输入至输出电压差过高,增加了降压转换器中的峰值-平均电流比,导致电源元件工作的占空比极低,并通常会降低能效和电路性能。本文介绍一种解决方案,即利用抽头式降压输出扼流圈来解决这些问题。
降压转换器工作
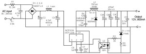
图1所示为300mA、12V输出电压(功率3.6W)的传统离线降压转换器。该转换器采用了安森美半导体的集成MOSFET的NCP1014单片电流模式控制器,使电路最简洁;当然,也可以采用分立控制器NCP1216和一个独立的MOSFET来配置。稳压和反馈由齐纳二极管Z1、相关电阻R2和R3及光耦合器U2所构成的简单网络来达成。需要光耦合器是因为NCP1014控制器的接地位于开关节点,而光反馈是克服相关的dV/dt和其他类型分立反馈和/或电压偏置电路相关高压问题的最简单、最经济方法。这个电路图还包括一个简单的传导型电磁干扰(EMI)滤波器,含C1、C2、L1和C3构成的π网络。

图1离线降压转换器带传统电感
如同典型的降压工作,大电容C3两端的离线电压为U1的内部MOSFET漏极(引脚3)提供直流电平,MOSFET的源极(引脚4)会控制直流电平的开和关,并提供给由电感L2和电容C4组成的滤波器。这个由电感L2和电容C4组成的L/C输出滤波器通过由Z1/U2组成的电压感测/反馈电路和U1中的脉宽调制(PWM),将开关矩阵波形均化为C4所需的直流输出电压。当U1中的MOSFET处于关断状态时,续流二极管D5为L2续流。
降压转换器的直流输出电压由Vout=D×Vin所确定。其中,D是L2输入提供的矩形波的占空比(MOSFET导通时间除以总开关周期T);Vin是提供给降压开关电路的直流电压。对于120Vac额定输入和12Vac输出而言,我们能够轻松地计算出内部MOSFET开关的所需占空比D。
D=Vout/(Vinac×1.4)=12/(120×1.4)=0.07
对100kHz的开关频率(T=10μs)而言,这个占空比非常小,相当于0.07×10μS=0.7μS的导通时间。这样短的导通时间实际上不比控制器的内部传播延迟长多少,并没给因负载改变的脉宽动态范围多少余量,且当负载电压降至使L2电流不连续时,自然会导致子开关(sub-switching)进入频率脉冲跳周期工作模式。这个模式工作也许可行,只要电源的输出纹波不是太高和/或电感中没有可听噪声。
在低占空比模式下,还需要提高主输出扼流圈L2的电感,以避免在最低额定输出负载时出现非连续导电模式(DCM) 。电感设计也与MOSFET的峰值-平均电流比有关。流经内部MOSFET U1的峰值电流是输出负载电流和L2的磁化电流之和。在额定线路条件(C3上165Vdc)下,开关周期末期的峰值磁化电流由E=L×dI/dt这个关系等式所确定。整理这个等式可得到:dI=(E×dt)/L。本例中的磁化电流就为:
dI=[(Vindc-Vout)×dt]/L=[(165-12)×0.7]/750μH=0.143A
峰值MOSFET电流将是:300mA(最大负载电流)+143mA=443mA
假定没有容限变化,NCP1014的额定规定过流脱扣(overcurrent trip)电平是450mA。因此,这里的问题就是我们怎样才能避免上述低占空比问题,并能使用相同的半导体器件,做最少的电路变更而从这个降压转换器获得尽可能大的输出电流。
解决方案

图2 离线降压稳压器采用抽头式电感和电流升流输出
只要做出修改,便能解决与低占空比相关的问题。从图2所示的抽头式电感降压转换器电路图可见,它还能提供更大的输出电流。从输出端将电感抽头在25%并在这个节点连接续流二极管,我们可将MOSFET新的占空比提高至接近D’=0.24或2.4μs,而输出电流可增加大约3倍至近1A。扩展后的占空比D’和峰值电流升流效应Iboost之间的关系如下。
D’=(N+1)/[N+(Vindc/Vout)]
其中,N是抽头任意端两个绕组的匝数比。在本例中,左端或抽头输入端的绕组拥有3倍于输出或抽头续流端绕组的匝数。峰值电流升流能力由下面的公式确定。
Iboost=(N+1)/[(N×Vout/Vindc)+1]
直流电压输出至输出转换等式这时候变为:
Vout=Vindc/{[(N+1)/D]-N}
这种解决方案的可行性
电感中的电流必须连续的这种说法是不正确的。事实上,电感的电流I与匝数N的乘积却是必须连续的,也就是说,NI的值在整个开关周期T内都必须保持恒定。在抽头式电感中,MOSFET导通时的N为全部的电感匝数。但是,当MOSFET关断时,绕组输出端的电流必须迅速增加至峰值电平,即导通电流的4倍,因为输出或续流二极管的匝数只是整个绕组匝数的1/4。这个转变的典型电流波形如图3所示。图中,MOSFET导通A段为电压在整个电感上的磁化斜坡。当开关关断时,B段中出现电流中断,电流在此处跃升至由峰值电流。电流上升-下降斜线C由输出电压和MOSFET关断时续流二极管上的压降所确定,并可由这个关系等式表示:dI=(E×dt)/L。需要注意的是,L是全通态绕组电感的1/16,因为电感与N的平方成正比。由于电感会调整经过它的电流波形,续流绕组在关闭时间的波形区域大于导通时间电流波形的区域,因此平均输出电流会更高。

图3 抽头式电感的电流波形
局限及实际考虑
当输入至输出电压差减少时,升流的好处将会消失。再从另一角度看电流升流关系,由Iboost=(N+1)/[(N×Vout/Vindc)]+1可知,当输出电压Vout接近输入电压Vin时,分母变成N+1,整个算式的值减小。在输入电压极高时,这个算式的值接近N+1,因而在某个合适的点对电感进行抽头,就能够有效地将输出电流升流。这个关系等式说明了峰值电流升流效应,但由于电感的集成效应,实际输出电流增加会是电流波形的加权平均。
由于绕组两段之间泄漏电感的负面影响,抽头在电感的位置及如何获得抽头节点也很重要。抽头应使用多线并绕组(multifilar winding)技术,这种技术能实现对称及交错的绕组,降低泄漏电感。对于图2中的电感L2来说,线圈应当采用平面绕组(flat winding)制造(没有绞合),四个绕组同时绕(四线并绕组,"四条线并列"),然后以串行辅助方式连接四个绕组(一个绕组的"结束"顺接下一个绕组的"开始")。第三段至第四段的连接成为续流二极管的抽头。这种绕组技术确保所有绕组具有对称的磁通量"沉浸",而泄漏电感极小。对于较低输入电压而言,绕组配置可以采用双线绕组来实现,这时(电感)仅有两个绕组,抽头位于中间点,而两个绕组在这个中间点以串联相加形式连接。在这种情况下,上述关系等式中的N变为1,因为绕组拥有相等的匝数。一个好方法是选择一种将扩展的占空比D’置于0.2和0.5之间某处的配置。如果使用传统降压转换器,D大于0.25,那么抽头式电感方法将可能没有好处。实践显示,对电感进行抽头使得N等于1、2或3(取决于输入至输出电压比)时常将会有满意的结果。
抽头式电感的另一个后果是U1中开关MOSFET的源极上额外的负电压偏移,因为这时续流二极管无法直接将这个电压钳位至低于输出共轨的二极管压降。MOSFET上的额外负电压将是降压输出电压加上二极管压降,再乘以续流绕组的全部电感绕组的匝数比所得。采用上述多线线圈绕组技术,这个尖峰应当可以最小化;但视乎MOSFET的额定电压,在开关节点至输出共轨间可增加一个小型电阻/电容(R/C)缓冲器(R4及C8),能够消除尖峰。假定通用主电源在高压(270Vac)输入,MOSFET上的峰值电压将是在500V左右,在NCP1014的700V额定值以下。
另外一个受抽头式电感影响的问题是输出电容C4的额定纹波电流。MOSFET关闭时,电感电流中突兀的电流步幅将被电容感测到,而这个电流步幅的均方根(RMS)值将接近峰-峰值电流步幅的一半,显著高于常规降压输出电容通常所经受的"良性"三角电流。视乎电容等效串联电阻(ESR),可能需要使用多个并行输出电容,不仅是要处理增加的纹波电流,还要控制在电容ESR的峰-峰值电压纹波。对于要求极低输出纹波的应用而言,可能需要使用两段式"π"网络输出滤波器,以及增加一个4.7μH小片电感及另一个跟随它的输出电容。
作者:安森美半导体公司 Frank Cathell 来源:今日电子
上一篇:深入分析MPLS思想、机制及其原理
下一篇:关注数字电视:理清数字电视中的八件事


