- 易迪拓培训,专注于微波、射频、天线设计工程师的培养
网络综合布线系统概述
综合布线系统的组成
目前被划分为 6 个子系统,概括为"一间、二区、三个子系统"。工作区子系统、水平干线子系统、管理区子系统、垂直干线子系统、设备间子系统、建筑群子系统。
综合布线系统的相关标准
综合布线标准的要点
(1) 目的 ①规范一个通用语音和数据传输的线缆布线标准,以支持多设备、多用户的环境;②为服务于商业的通信设备和布线产品的设计提供方向;③能够对商用建筑中结构化布线进行规划和安装,使之能够满足用户的多种通信要求;④为各种类型的线缆、连接设备以及布线系统的设计和安装建立性能和技术标准。
(2) 范围 标准针对的是"商业办公"通信系统;布线系统的使用寿命要求在10年以上。
(3) 标准内容 标准内容为所用介质、拓扑结构、布线距离、用户接口、线缆规格、连接件性能、安装程序等。
综合布线的特点
(1) 兼容性。首要特点
定义:它是一个完全独立的,与应用系统相对无关,可以适用多种应用系统的性能。
(2)开放性。
由于采用开放式体系结构,符合多种国际上现行的标准,因此,它几乎对所有著名厂商的产品(如:交换机)都是开放的;对所有通信协议也是支持的(如:ISO/EC 8802-3、ISO/IEC 8802-5)。
(3) 灵活性。
原因:采用标准的传输线缆和相关连接件,进行模块化设计。所有通道都是通用的。
(4) 可靠性。
它采用高品质的材料和组合压接的方式构成一套高标准信息传输通道;所有线缆和相关连接件均通过ISO认证;各应用系统采用相同的传输介质,可互为备用,提高了备用冗余。
(5) 先进性。
6类双绞电缆和相关的连接件组成的传输通道最大带宽为250MHZ,光缆以及相关的连接部件组成的传输通道最大带宽可达10GHz。用综合布线已完全能传输语音、数据和视频等信息。
(6) 经济性。
采用光纤与双绞电缆混合的布线方式,较为合理地构成一套完整的信息通道。
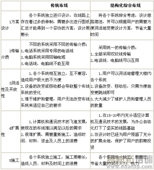
综合布线与传统布线的实施过程比较

来源:21IC电子网
上一篇:开关电源中EMI干扰源的抑制方案
下一篇:矩阵式转换器AC直接方式的控制方法


