- 易迪拓培训,专注于微波、射频、天线设计工程师的培养
数字媒体技术解决方案市场概况
摘要:数字媒体是指以二进制数的形式产生、记录、处理、传播、获取的信息媒体,如数字化的文字、图形、图像、声音、视频影像和动画等。数字媒体技术解决方案是运用数字媒体技术及相关IT技术,结合行业特点,构建数字媒体存储管理、发布、互动平台,满足行业用户对数字媒体交流互动的需求;数字媒体技术解决方案充分挖掘数字媒体的最大价值,广泛应用于广电系统、政府企业事业单位、高等院校、广告展示等领域。近年发展较快的厂家多集中于具备较强研发实力和较高综合服务水平的方案提供商
关键字:数字媒体 解决方案 市场 竞争
数字媒体是指以二进制数的形式产生、记录、处理、传播、获取的信息媒体,如数字化的文字、图形、图像、声音、视频影像和动画等。数字媒体是数字化的内容作品,是以现代网络为主要传播载体,通过完善的服务体系,分发到终端和用户进行消费的全过程。
数字媒体技术解决方案是运用数字媒体技术及相关IT技术,结合行业特点,构建数字媒体存储管理、发布、互动平台,满足行业用户对数字媒体交流互动的需求;数字媒体技术解决方案充分挖掘数字媒体的最大价值,广泛应用于广电系统、政府企业事业单位、高等院校、广告展示等领域。
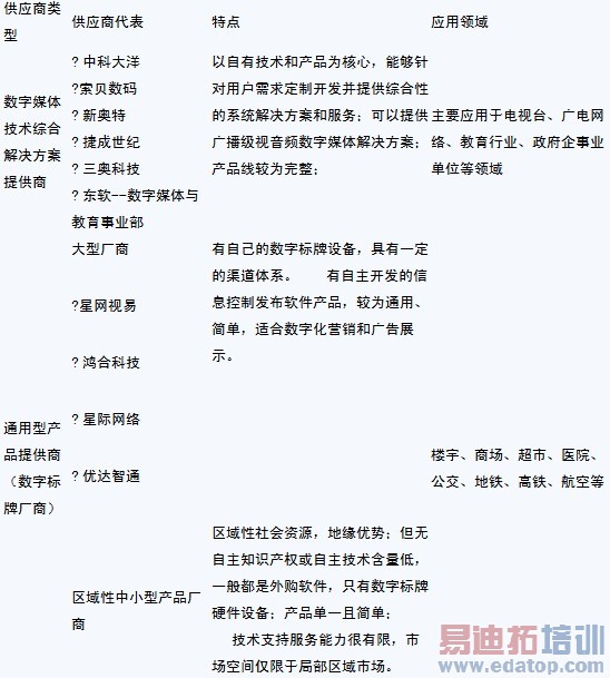
目前,数字媒体技术解决方案提供商可以分为两类:一类是具有自主知识产权和研发定制能力的数字媒体技术综合解决方案提供商;一类是提供通用型产品,能够满足用户通用、简单的数字媒体展示需求的产品提供商。
通用产品提供商提供的是数字标牌产品,主要客户为广告运营商等,应用场所为楼宇、商场、超市、医院、公交、地铁、高铁、航空等,适合数字化营销和广告展示,其控制及发布系统方案较为简单,大部分为标准化产品,附加值较低;该领域产品企业众多,总体市场集中度比较低,市场竞争比较充分。综合解决方案提供商具备广播级数字媒体技术,提供的方案具备综合性强、多应用功能等特点,不仅适用于广告展示应用领域,更重要的是可以应用于专业性要求更高的广电系统、政府企事业单位、高等院校等领域,主要为行业客户提高应用数字媒体进行宣传、教育的效率和效果,大部分为非标准的、需要定制化的产品,技术含量和附加值较高,市场竞争相对温和;这类厂商主要有中科大洋、索贝数码、新奥特、三奥科技、东软(数字媒体与教育事业部)等。

在上述数字媒体技术解决方案提供商中,近年发展较快的厂家多集中于具备较强研发实力和较高综合服务水平的方案提供商。其中,中科大洋总部在北京,是上市公司的子公司,是中国广电行业最知名的专业解决方案提供商和服务商之一;新奥特总部在北京,是国内著名的数字媒体技术厂商;捷成世纪是国内最具实力的专业音视频整体解决方案提供商之一,拥有国内首个面向广播电台的全台媒体资产管理系统;索贝数码是中日合资公司,总部在成都,是国内广播电视设备行业中规模较大的提供系统技术解决方案和实施系统集成的专业化企业;三奥科技总部在福州,是海峡西岸经济区的行业龙头企业,国内领先的数字媒体技术综合解决方案提供商之一;东软是中国最大的IT解决方案与服务供应商之一,数字媒体与教育事业部是东软旗下的事业部。因该行业是新兴领域,市场潜力大,目前还没形成有特别市场优势的企业,尤其在综合解决方案提供商中,各家企业的市场份额都比较低,2010市场份额最高的大洋也只有2.7%左右市场占有率。


