- 易迪拓培训,专注于微波、射频、天线设计工程师的培养
基于DSP控制的数字移相器—变压变频器模块的设计
移相器简介
两个同频信号,特别是工频信号之间的移相,在电力行业的继电保护领域中是一个模拟、分析事故的重要手段。传统的移相方式都是通过三相供电用特殊变压器抽头,以跨相的方法进行移相,可统称为电工式移相。还有一种方法就是在信号衰减后,经模拟电路或数字电路实现移相,再由功放进行放大输出,一般称为电子式移相。工频信号经倍频电路(一般为3600或36000倍频)产生倍频信号送至微CPU,由其经过D/A转换器进行波形重新合成,同时微CPU改变合成波形的起始点时间,再经功放放大输出实现移相,一般称为程控式移相。
现在常用的数字移相器由以下几个功能模块组成:变频单元(变压变频器),变流单元(升流器),移相单元(数字相位表),数字电压电流表及辅助电路。
变压变频器简介
输入为市电,整流成直流后经降压斩波后输出,再经过逆变电路变为SPWM波,其基频为变频电源的输出频率。SPWM波经过变压器隔离后,再用LC滤波,即可输出正弦波。这一能量转换过程通常表示为AC-DC-AC。
变频电源主要有以下功能:
● 变频,能将市电转换为用户所需要的频率,一般为40~1000Hz;
● 变相,能将三相交流电变为单相交流电,或者把单相交流电变为三相交流电;
● 变压,能将市电电压转换为可调的电压;
系统方案论证与工作原理
1 系统设计要求
本设计要求性能指标为:三相电压输出0~380V;电流输出0~10A;直流输出电压0~50V;频率范围0~100Hz;按键设定,操作简便,液晶显示。
2 方案分析与整体框图
根据实际要求,我们考虑可以采用以下方案:
①控制部分——使用DSP TMS320F2812内部外设EVA产生三相电压型逆变桥的SPWM,以控制逆变桥臂的IGBT导通关断;使用DSP内部EVA的定时器2来实现PWM驱动Buck电路;经过内部12位AD采样后反馈到PWM控制输出,以达到稳定直流电压的目的。经测试,直流电压输出比较稳定,负载调整率可以达到规定的要求,由于采用内部外设EVA来控制实现,调节方便,速度快,电压、频率可以达到要求的精度。
②主回路——直流输出采用降压斩波电路,直流转换的效率较高,输出采用二级LC滤波;逆变部分采用三相桥式逆变,选用大功率型IGBT。
③保护部分——采用硬件保护和软件保护的方式。硬件保护由模拟电路来实现;软件保护由软件A/D采样部分实现。
④设定与显示部分——由于DSP资源丰富,采用独立按键控制,LCD12864显示,具有良好的人机界面。
整个数字移相器系统如图1所示。

图1 系统结构框图
MCU通过总线将控制数据(移相角,输出频率和幅值等)送入DSP,使用线性光耦隔离,在DSP中,使用内部事件管理器EVA/EVB产生12路SPWM触发脉冲,分别控制电压型、电流型逆变桥IGBT的开关状态,DSP内部集成功率模块保护中断机制。
系统主回路的设计
1 Buck主电路设计
①整流部分
整流单元如图2,根据系统要求,交流输入220V,输出最大10A,整流后空载输出为约310V(最大),带负载(约5A)后,直流电压大约下降8~9V。

图2 整流滤波电路图
E1为整流后进行滤波,如果电容值过大,寄生电感电阻过大,会造成不必要的能量损耗,而且在上电瞬间,会造成整流桥瞬间冲击电流过大。
本次设计采用为耐压450V的电解电容C=1200μF。整流桥采用KBPC5010型二极管,耐压为1000V,正向平均整流电流IF(AV)=50.0A(t=55℃),且体积较小、发热低、较实用,所选器件符合本设计的要求。
②降压部分
降压电路如图3所示。

图3 Buck降压单元
根据系统要求,直流输入最大300V,直流输出最大60V,电流输出最大10A。本电路中的IGBT采用FGA25N120AND,VCES=1200V,IC=20A,trr=235ns,参数满足实验要求。
Vref为直流电压输入,R0、C0为无感阻容吸收部分,以吸收IGBT关断瞬间储存的能量和滤除尖峰,RS为采样电阻,DCA-DCA为电流互感器,采样输出电流,"Sample"为采样输出端。各参数具体选取如下:
A 无感电容C0、电阻R0的计算
C0=(2.5~5)×10-8×If;If为IGBT的电流(20A),可以得出C0=0.5~1μF;
R0=((2~4)×535)/If=53.5~107。
实际实验中,经过不同RC的匹配,最终选择电阻R0为100Ω/5W、C0为1μF/630V。
B 分压采样电阻的选择
为了不影响后级输出,分压支路电流应尽可能的小,分压电阻尽量大,但考虑到电阻越大,内部噪声也越大,二者折中。DSP采样电压最大为3V,而直流输出最大为60V,故设定分压比例为1/20,选取如下:RS=5KΩ/0.1,RS=250Ω/0.1。
C 电感L的选择
输出电感的量值对于在开关关断时维持到负载的电流十分关键。为了能在最极端的输出电压和输入电流条件下保证最小的电感值仍然支持降压变换器的输出电流,从而向负载输出电流,这个最小电感值是需要确定的一个量值。
下式为一经验公式,用于确定一个连续Buck变换器所需的临界电感值。

其中,f为IGBT的开关频率(10~20kHz),D为占空比,IO为输出电流(5~10A)。可计算得LC=2.5~5.0mH,本设计取5.0mH。
输出Vdc=50V,Imax=10A,Rs采样输出电压,通过线性光耦,由DSP进行PID运算调节输出PWM信号,使Buck电路输出电压恒定50V。
D 滤波电容E2的选择
输出端电容器(E2)是为了使输出电压变得平滑而使用的,升压型的产品因为针对负载电流而断续地流入电流,与降压型产品相比需要更大的电容值。在输出电压较高以及负载电流较大的情况下,由于纹波电压会变大,因此根据各自的情况而选用相应的电容值,推荐使用2000μF以上电容器。
为了获得稳定的输出电压,最好选用等效串联电阻(ESR)较小且容量较大的电容器。特别推荐使用低温特性及泄漏电流特性等优异的钽电解电容器或有机半导体电容器,而且采用小容值电容与大电容(耐压等级相同)并联可起到消除高次谐波与降低等效串联电容的作用。
本次设计中,设定IGBT开关频率为f=10kHz,电感L=5.0mH,E2=2000μF/400V,钽电解电容器。
③纹波改善
在实验中发现,纹波与电感有较大关系,当输出电流未达到电感磁芯的饱和电流时,输出尖峰较小;当达到电感磁芯的饱和电流时,输出尖峰瞬间增大。改善电感及磁芯,采用饱和电流较大的电感,在尖峰较小的情况下,可以达到电流标准值。
由实验波形图可知,在IGBT开关时刻产生纹波。改善IGBT开关状态可以降低纹波,在IGBT门极之前串联一25Ω电阻,可改善IGBT导通情况。输出直流50V纹波波形见图4。

图4 Buck单元输出直流50V时纹波波形(×10)
可见,纹波大小为530mV(+1.1%)满足本设计的要求。
2 三相桥式逆变的设计
图5给出了一个典型的三相逆变器的结构。其中,Va、Vb、Vc是逆变输出三相电压,分别接三相负载,D1~D6为续流二极管。PWMx和PWMx_(x=A、B、C)控制逆变器的6个电压功率管,当一个功率管的上臂导通时(PWMx=1),同一个功率的下臂关断(PWMx_=0)。

图5 三相逆变桥
①功率管IGBT的选取
系统要求直流输入Vdc最大60V,电流最大10A,输出频率最高100Hz,IGBT开关频率最高3.3kHz(载波比N=33)。根据系统要求,本设计选用FairChild公司FGA25N120AND型IGBT,参数为VCES=1200V,IC=20A,trr=235ns。
②无感阻容吸收RC的选取
RC选取如下:无感电阻R1~R6= 100Ω/5WΩ,无感电容C1~C6=1μF/630V。
③LC滤波的设计(无源滤波)
逆变输出三相电压Va、Vb、Vc经LC滤波后,以得到平滑的正弦波,分别接三相阻性负载(7Ω),负载连接方式为星形连接。LC原则上只允许基波(中心频率)通过。
本设计要求输出频率为50~100Hz,可计算得LC=1.01×10-5~2.53×10-6。
图6中,滤波LC的值由经验值和实际实验中比较确定,权衡最小值和最大值,最终选取LA~LC=0.98mH,CA~CC=2μF/500V±5%。

图6 LC滤波
本设计中,LC滤波为无源滤波,虽然结构简单,成本低,但是有一个缺点:只能有一个中心频率,当输出频率改变时,中心频率不能跟随变化,使输出波形稍有畸变。若采用有源滤波器,满足不同频率范围的输出,而波形畸变可以减小到最小,但是相应的成本则会增加。
本设计中无源滤波虽然在不同频率时使波形有些畸变,但是可以满足系统输出的要求。
系统控制模块的设计
1 驱动电路的设计
在本设计中Buck电路和三相逆变桥的驱动开关频率分别为10kHz和3.3kHz(最大),中小功率IGBT,采用此芯片作为驱动芯片满足系统设计的要求。
①Buck电路驱动的设计
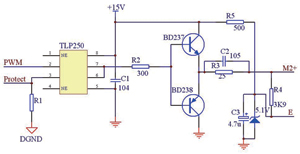
图7为TLP250光耦驱动电路。图中,光耦芯片TLP250供电电压+15V,输出IO=+1.5A,在中功率电路中可以直接驱动IGBT,使用TLP250时应在管脚8和5间连接一个0.1μF的陶瓷电容来稳定高增益线性放大器的工作,提供的旁路作用失效会损坏开关性能,电容和光耦之间的引线长度不应超过1cm。

图7 TLP250驱动IGBT
保护端为过压、过流保护输出端口,一旦过压、过流,保护模块将输出高电平并且保持,禁止TLP250输出脉冲,直到故障解除后复位。
本设计开关频率为10kHz,三极管BD237/238(NPN/PNP),VCBO=100V,集电极峰值电流Icm=6A(tP<5ms),完全可以达到要求。
R3、IGBT的门极之前,加一小电阻(一般为10~20Ω),用以改善IGBT的开关波形,降低高频噪声。DSP的PWM输出经过上述TLP250光耦电路后的波形输出见图8。

图8 Buck单元PWM经过光耦后的波形输出(×10)
可以看出,推挽后的电容C2为加速开通和关断作用;与C3并联稳压二极管产生恒定的5.1V反压,当PWM输出高电平,IGBT的CE两端电压差为8~9V,使IGBT导通;当PWM输出低电平,IGBT的E极的5.1V反压可以保证IGBT可靠关断。
②三相逆变桥SPWM驱动的设计
TLP250光耦驱动能力比较大(Io=±1.5A)可以直接驱动中功率IGBT,本文已在上节作了详细说明,在此不再赘述,具体驱动电路如图9所示。

图9 TLP250光耦直接驱动IGBT
系统启动后,设置输出调制正弦波频率为50Hz(±0.01Hz),死区时间4.0μs时的SPWM经过74HC244N缓冲驱动后波形如图10所示,死区时间如图11所示,以上桥臂1(PWM1)和下桥臂4(PWM2)为例,上下对称,其中CH1通道观测PWM1,CH2通道观测PWM2。

图10 EVA事件管理器输出的SPWM波经过光耦驱动后的SPWM波形
由DSP的EVA事件管理器输出的SPWM波经过光耦驱动后的SPWM波形见图10。
IGBT逆变桥上下桥臂波经过光耦驱动后死区时间情况如图11所示。

图11 EVA事件管理器输出的SPWM波经过光耦驱动后死区时间情况
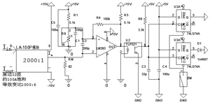
2 A/D转换采样电路的设计
本设计选用Agilent公司的HCNR200/201。线性光耦真正隔离的是电流,要想真正隔离电压,需要在输出和输出处增加运算放大器等辅助电路。
如图12所示,输入端电压为Vin,输出端电压为Vout,有:VOUT=K3(R2/R1)VIN,其中,K3=1+0.05。一般取R2=R1,达到只隔离,不放大的目的。
输入VIN=0~12V,输出等于输入,采用LM324运放集成芯片,电路如图12所示。

图12 线性光耦隔离电路
由于光耦会产生一些高频的噪声,通常在R2处并联电容,构成低通滤波器,取C=10pF,有微小相移,约1.5kHz—0.2°,可以忽略。电阻R1和R2采用精密电阻,以达到最好的线性关系1:1。
采样电阻分压后,通过高精度线性光耦隔离,采样信号Vout经过一级电压跟随器后,输入ADC,经ADC模块转换为数字量,进行PID运算处理后,输出给调节量。
3 过流、过压保护单元设计
①过流保护单元设计
过流保护电路如图13所示。

图13 过流保护电路图
过流保护的整定值可以通过改变R8来调节,当IIN—IOUT的电流超过整定值,电路输出端送给处理器(DSP)或逻辑控制电路一个高电平信号(+5V),最终由控制回路调整主回路设置(如断电),从而实现过流保护。
②过压保护单元设计
过压保护电路的基本原理和过流保护基本想同,唯一不同的是过压保护电路不需要电流互感器,将LM393第二引脚直接与分压采样电阻想连。这里不再赘述。
实验及结果分析
频率输出设定为50~100Hz时的测试结果如表1所示。
逆变输出接三相阻性负载。
过流保护测试:
设定输出门限直流电流为7.00A。保护电压电流分别如表2所示。

部分实验波形见图14和图15。

图14 频率设定为50Hz时的逆变输出三相负载线电压波形

图15 频率设定为60Hz时的逆变输出三相负载线电压波形
①实验结果表明,频率输出略有误差(+0.01Hz),但基本满足要求。输出频率的误差可能是由于DSP在进行浮点运算时,浮点比较没有绝对相等,只能无限逼近。
②无源LC滤波只有一个中心频率,当输出频率改变时,中心频率不能跟随变化,使输出波形稍有畸变。
③在进行输出频率(60Hz)或者直流电压设定后运行时,可以看到,输出频率或者输出直流电压逐渐上升达到设定值,以减小启动时的冲击电流;当系统停止时,输出频率或者输出直流电压逐渐下降为0。
实验证明,设计方案可行,系统性能和各项指标基本满足设计要求。
作者:冯长泳 河北申科电子股份有限公司研发二部 来源:今日电子
上一篇:保护USB的电源开关设计方案
下一篇:单对象人脸识别技术研究


