- 易迪拓培训,专注于微波、射频、天线设计工程师的培养
多功能红外线彩灯遥控器的研制
摘要:论述了以常用的NE555为核心组成多谐振荡器构成红外线发射机;用红外线接收头接收信号,进行光电转换,产生相应的方波,用NE567、 CD4017 、CC4081组成逻辑控制电路,实现彩灯的流水、追逐、跳闪等功能。
家用电器的遥控器多采用红外线遥控,随着电子科技的发展,遥控器的功能越来越强,其发射和接收部件也成品化、集成化,但其价格比较高。本文介绍的是以集成定时器NE555为核心组成的多功能红外线彩灯遥控器,主要用于对彩灯的遥控。其功能齐全原理简单、实用性强、成本低、市场潜力大,也可以推广到电子装饰广告玩具家电等其他用途。
1 电路组成及原理
1.1 系统框图与原理
彩灯控制器组成框图如图1所示,主要由红外线发射机、接收头、解码电路、逻辑控制电路等组成。遥控发射机按照键盘指令,产生约5kHz的红外线信号,通过红外线接收头接收并转换为相应频率的电信号后,将信号送到解码器解码器,负责完成对接收信号的解码,解码后信号通过积分电路,产生上升沿;振荡器产生1Hz标准信号以及反相器形成一对相位相同、极性相反的触发脉冲供逻辑控制部分用,逻辑控制部分将控制各组灯LA、LB 、LC、LD……的亮灭顺序。

图1 系统框图
1.2 红外线遥控器
红外线发射机的电路如图2所示。由NE555组成一个自激多谐振荡器时,在R3的两端并上一个二极管使电容C1只通过电阻R2充电。NE555输出方波周期T频率f及占空比D分别为:
![]()

为了使NE555输出方波的占空比为D=1/2取R2=R3,故:
![]()
为避免红外线接收头接收全波段的红外信号而使解码电路产生误解码,取R2=R3=220U,C1=0.68uF,代入公式(4),得遥控器发出的红外线的频率f=4823Hz。第5脚所接电容C2主要是防止干扰电路正常工作时,C2相当于交流短路。

图2 红外线发射机电路图
1.3 红外线接收放大电路
传统的红外线接收放大电路多采用分立元件组成2级到3级的反馈放大电路,对红外线接收头所产生的微弱的电流变化进行放大。
本系统采用了一体化红外线接收头可以接收并放大全波段的红外线这样既可省去外设放大电路又提高了输出幅度。
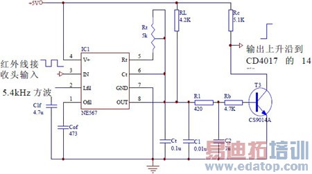
1.4 解码电路
解码电路主要由NE567组成如图3所示,其性能的好坏决定了系统的红外线遥控功能能否实现。NE567是一个高稳定性的低频集成锁相环,具有AM同步锁相检波及功率输出功能。NE567的中心频率,带宽和输出延时等由外接元件Rt、Ct、Cof、Clf 独立确定。电路的工作频率为:
![]()
式中Rt的阻值限定在2~20kΩ之间,Ct应采用温度稳定性好的电容器。
![]()
其中Vi是输入信号幅度的有效值,单位为V,fo 的单位为Hz,Clf的单位为uF。
![]()
Clf的容量对环路的性能有重要的影响,它的选择要兼顾以下两点:一是考虑到环路的带宽B时,如果已知输入信号幅度Vi,就可以根据公式(7)求出所需的Clf值。二是Clf对环路的锁定时间有影响,Clf容值越小,则环路的锁定时间也就越小,势必使带宽B加大。

图3 解码电路图
输出滤波电容Cof的选取一般不太严格,为滤除各种寄生输出,Cof可取大一些。但是Cof过大,会使Cof上电压变化太慢,将延迟输出级的开启时间,所以Cof也不宜取得太大,通常用下面公式计算:
![]()
为防止干扰造成对CD4017的多次触发,特在NE567的第8脚外接一个π型滤波器减少误触发。
1.5 秒脉冲发生器
秒脉冲发生器由NE555为核心的振荡器和反相器组成,占空比D=1/2,频率f=1Hz的方波发生器。电路图如图4所示。

图4 秒脉冲发生器原理图
秒脉冲发生器在系统中的作用是为逻辑控制电路中的从计数器CD4017(IC3)提供计数脉冲(实现"流水"、"追逐"功能)、为与门集成CC4081提供脉冲信号和反相脉冲信号(实现"跳闪"功能)。
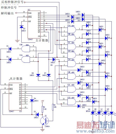
1.6 逻辑控制电路
逻辑控制电路的原理图如图5所示。电路中选用CD4017作为主控部件。

图5 逻辑控制电路
系统的工作过程如下(以4组彩灯为例并设主计数器初态为复位状态):
1) 主计数器CLK端(后用"主CLK" 表示,其它也类似)依次接收到第一、第二、第三、第四个脉冲,主Q1、Q2Q3、Q4 分别输出高电平,并依次使D11、D9、D12、D10导通,并分别驱动LA、LB、LC、LD发亮实现系统功能一。
2) 主CLK接收到第五个脉冲,主Q5输出高电平同时开启与门U3A,秒脉冲通过U3A和D2送至从CLK;通过D6向反相器输入高电平,D5输出低电平,解除对从计数器RST的锁定从计数器开始计数(每计到"5" 就立刻复位)。接着从Q1、Q2、Q3、Q4依次输出高电平,使D13、D14、D15、D16依次导通LA、LB、LC、LD依次点亮,实现系统功能二"流水"。
3) 主CLK接收到第六个脉冲,主Q6输出高电平,同时开启与门U3B,秒脉冲通过U3B和D1送至从CLK;通过D7向反相器输入高电平,D5输出低电平,解除对计数器RST的锁定,从计数器开始计数;通过D8开启与门U2A、B、C、D。接着从Q1输出高电平,使D13、U2A导通,即D13、D21、D28同时导通,LA、LB、LC同时点亮。类推得LA、LB 、LC亮,LB、LC、LD亮,LC、LD、LA亮,LD、LA、LB亮,从而实现系统功能三追逐。
4) 主CLK接收到第七个脉冲主,Q7输出高电平同时打开与门U1A、U1B。由于U1A的2脚一直接着反相秒脉冲,而U1B的6脚一直接着秒脉冲,所以U1A与U1B的输出始终反相,在秒脉冲处于高电平的半个周期里,D18和D29导通,LB和LD点亮;在秒脉冲处于低电平的半个周期里,D17和D26导通,LA和LC点亮。同理主CLK接收到第八个脉冲,在秒脉冲处于高电平时,LA和LD点亮,在秒脉冲处于低电平时,LB和LC点亮。这就是"跳闪一"和"跳闪二"。
5) 主CLK接收到第九个脉冲,主Q9输出高电,D3导通,系统立刻复位,系统功能实现一个循环。
2 结束语
本文以4组彩灯为例,把遥控功能引入到彩灯控制中,实现了一组彩灯的轮流一个点亮,依次熄灭以及交替点亮等多种功能,令彩灯的控制更加灵活、方便。系统经过反复试验应用,工作稳定、可靠、控制功能准确,达到了预期的研制目的。由于这种遥控器功能齐全,原理简单,实用性强,成本低,有一定的市场潜力。
作者:陈业仙 来源:《五邑大学学报(自然科学版)》
上一篇:论企业数据管理体系建设
下一篇:主从模式的TLC320AC01与DSP的接口设计


