- 易迪拓培训,专注于微波、射频、天线设计工程师的培养
基于IGBT的固态高压脉冲电源的研究与设计
由于脉冲电源有断续供电的特性,在很多领域都获得了广泛的应用。比如说高能量物理、粒子加速器、金属材料的加工处理、食品的杀菌消毒、环境的除尘除菌等方面,都需要这样一种脉冲能量--可靠、高能量、脉宽和频率可调、双极性、平顶的电压波形。无论将此高功率脉冲电源用于何种用途,高压脉冲电源均是其设计的核心部分。传统的高功率脉冲电源一般采用工频变压器升压,然后采用磁压缩开关或者旋转火花隙来获取高压脉冲,因而大都比较笨重,且获得的脉冲频率范围有限,其重复频率难以调节,脉冲波形易变化,可靠性较低,控制较困难,成本较高。文中采用固态电器--IGBT来获取高压脉冲波形。将IGBT作为获取高压脉冲的电子开关,利用IGBT构成LCC串并联谐振变换器作为高压脉冲电源的充电电源,同时利用IGBT构成全桥组成脉冲形成电路,输出双极性高压脉冲波形。文中给出了系统结构、系统各个部分功能说明,通过仿真电力电子仿真软件PSIM对LCC充电过程和脉冲形成电路进行仿真分析。
1 高压脉冲电源系统结构
1.1 高压脉冲电源的拓扑结构
高压脉冲电源常用的主电路拓扑可以归纳为两类:电容充放电式和高压直流开关电源加脉冲生成的两级式两种。电容充放电式是通过长时间充电、瞬间放电,即通过控制充放电的时间比例,达到能量压缩、输出高压大功率脉冲的目的。优点是可以输出的脉冲功率和电压等级较高,脉冲上升沿较陡;但是,输出脉冲的精度难以控制,而且重复频率低,因而应用范围比较有限,主要应用在核电磁物理研究、烟气除尘、污水处理、液体杀菌等场合。两级式结构为高压直流开关电源级加上脉冲形成级的结构。文中采用这种两级式拓扑结构,电源系统结构框图如图1所示。两级式有脉冲稳定、可控性好、精度高、重复频率变化范围大等特点,因而适用范围较广,通用性较好。

图1 高压脉冲电源系统结构框图
1.2 电源主电路结构和工作原理
电源主电路原理图如图2所示,电路由工频交流输入、整流滤波、LCC串并联谐振变换器、电容充电储能、电感的缓冲隔离、IGBT全桥逆变、脉冲升压变压器等单元构成。电路工作过程:220 V交流通过整流滤波后得到低压直流输出,通过LCC串并联谐振逆变经高频升压后向储能电容C充电,经过IGBT全桥逆变拓扑结构实现双极性脉冲输出。

图2 主电路原理图
图2中LCC串并联谐振变换器是此高压脉冲电源充电电路的核心部分,由4个功率开关管IGBT与谐振电感Ls、串联谐振电容Cs、并联谐振电容Cp组成,工作原理是:利用电感、电容等谐振元件的作用,使功率开关管的电流或电压波形变为正弦波、准正弦波或局部正弦波,这样能使功率开关管在零电压或零电流条件下导通或关断,减少开关管开通和关断时的损耗,同时提高开关频率,减小开关噪声,降低EMI干扰和开关应力。
分析LCC串并联谐振充电电路时,假设:1)所有开关器件和二极管均为理想器件;2)变压器分布电容为0;3)n2C》Cs;4)开关器件工作在全软开关状态。
根据开关频率fs与基本谐振频率fr的关系,LCC谐振变换器有3种工作方式:1)fs<0.5fr的电流断续模式(DCM),开关管工作在零电流/零电压关断、零电流开通状态,反并联二极管自然开通、自然关断;2)fr>fs>0.5fr的电流连续模式(CCM),开关管为零电流/零电压关断、硬开通,反并联二极管自然开通但关断时二极管有反向恢复电流,电路开关损耗较大;3)fs>fr仍然为电流连续模式(CCM),与2)的区别是开关管为零电流/零电压开通、硬关断,电路开关损耗同样较大。谐振频率为:

其中Lr为谐振电感,为谐振电容,视工作状况不同,由串联电容Cs与并联电容Cp共同决定。
在此设计中,选用合理的逆变设计参数,使LCC串并联谐振变换器工作在DCM模式下,结合软开关技术,使开关损耗达到最小。
1.3 高压脉冲形成电路
高压脉冲的形成是利用IGBT构成的全桥拓扑结构对前级产生的高电压进行开关控制从而实现双极性脉冲输出,如图2所示。
开关Q5、Q7与开关Q6、Q8分别在正负半周期交替导通,得到双极性的脉冲输出。改变两组开关的切换频率,即可改变输出双极性脉冲的频率,控制开关管的导通时间即可调节输出脉冲的占空比,得到脉宽与频率均可调的双极性高压脉冲波。
1.4 高压脉冲电源的控制
整个系统的控制由TMS320F2812 DSP芯片和IGBT驱动器来实现,主要通过恒定导通时间-恒频控制的方法实现LCC串并联谐振充电电路的软开关,减少开关损耗,调节输出电压;及利用变频变宽的控制方法实现后级脉冲形成电路的输出脉冲控制和IGBT同步触发等。
TMS320F2812开发板,内部集成了16路12位A/D转换器、两个事件管理器模块、一个高性能CPLD器件XC95144XL,可实现过压、过流保护在内的电源系统运行全数字控制,提高输出电压的精度和稳定度。且采用软件编程实现控制算法,使得系统升级、修改更为灵活方便。
1)过压保护
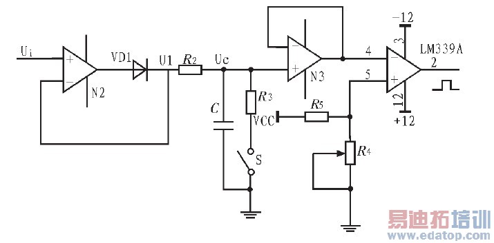
通过高频降压互感器检测脉冲升压变压器原边电压得到电压信号Ui,将Ui作为过压保护电路的输入电压,将过压保护电路的输出信号接到DSPF2812的引脚,这样迫使系统重新启动,实现过压保护的目的,以达到保护负载的安全。

图3 过压保护电路
2)过流保护
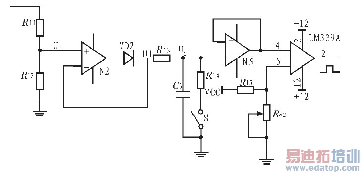
当负载电流超过设定值或发生短路时,需对电源本身提供保护,系统的过流保护在系统的安全性方面占有重要的地位。过流保护电路与过压保护电路相似,如图4所示。将转换的电压信号输入到F2812的,启动保护程序,故障锁存器置位,系统复位重新启动。

图4 过流保护电路
2 电路的仿真分析
令k=Cp/Cs,图5(a)为k=0.25谐振电流和谐振电压波形。选择直流母线电压Vin=300 V,开关频率fs=25 kHz,脉宽tw=10μs,Lr=50 μH,Cs=0.2μF,谐振频率kHz,即满足fs<1/2fr,LCC串并联谐振变换器工作在DCM模式下,高频升压变压器变比为1:4.高压脉冲形成电路中,脉冲升压变压器变比为1:12,双极性脉冲仿真波形如图5(b)所示。

图5 仿真波形图
3 结论
本文设计了一种基于IGBT的高压脉冲电源,分析了电源的各个组成部分及功能,并由DSP产生控制IGBT的触发信号,实现过压、过流保护,实现电源的数字化控制,可精确控制输出脉冲电压、输出脉冲宽度、频率和输出脉冲数等,且利用LCC串并联谐振充电电路作为对中间储能电容充电的结构,有利于实现装置的快速充电和小型化。
作者:罗廷芳 孟志强 来源:《电子设计工程》
上一篇:基于IEEE802.15.4的Ad
Hoc网络快速
网研究
下一篇:基于RS
485单片机多机串行通信的电子开关设计


