- 易迪拓培训,专注于微波、射频、天线设计工程师的培养
基于MSP430的高功率因数电源
摘要:基于有效提高电力资源利用率、减小谐波污染、提高电网输电效率和电质量的目的,设计了一款基于低功耗单片机MSP430的高功率因数电源。本系统以单片机MSP430为控制和运算核心,测量出系统的功率因数。采用非隔离式Boost电路作为主回路,采用PFC功率因数校正专用控制芯片UCC28019进行闭环反馈控制,将功率因数补偿到0.999以上,本系统具有一定的实用性。
在电力网的运行中,功率因数反映了电源输出的视在功率被有效利用的程度,我们希望的是功率因数越大越好。这样电路中的无功功率可以降到最小,视在功率将大部分转换为有功功率,从而提高电能输送的效率。提高功率因数必须从相位校正技术和谐波消除技术两个方面考虑,无功分量基本上为高次谐波,谐波电流在输电线路阻抗上的压降会使电网电压发生畸变,影响供电系统的供电质量,谐波会增加电网电路的损耗。解决用电设备谐波污染的主要途径有两种:
一是增设电网补偿设备(有源滤波器和无源滤波器)以补偿电力电子设备、装置产生的谐波;二是改进电力电子装置本身,使之不产生或产生很小的谐波,如采用功率因数校正技术。两者相比较前者是消极的方法,即在装置产生谐波后,进行集中补偿;后者是积极的方法,也是谐波抑制的重要方法。减小谐波污染、提高功率因数,对于提高电网电质量和用电效率、缓解我国的能源短缺问题等都具有重要的现实意义。本系统基于MSP430 的高功率因数电源对功率因数校正进行了一定的研究,MSP430 是低功耗单片机,将低功耗单片机与功率因数校正相结合具有深层次的研发意义。
1 系统总体方案设计及实现方框图系统主要包括整流、功率因数校正、Boost 升压等几个部分。电源变压器将较高的市电电压降低到符合整流电路所需要的交流电压,经整流电路后得到直流电。将得到的直流电送入Boost 升压电路进行升压,Boost 电路的输出电压极性与输入电压极性相同,但总高于输入电压,输入电流连续、输出电压与负载电流无关,输出阻抗非常低,通过控制开关管通断的占空比来控制输出电压。PFC 控制部分采用有源PFC(也称主动式PFC) 功率因数校正可以实现高输入功率因数和低输入电流谐波含量,并且开关管的电压应力和电流应力都比较小。电压适应范围宽,功率因数高。本系统采用两级PFC 技术,即在整流滤波和DC/DC 功率级之间加入有源PFC电路为前置级,用于调高功率因数和实现DC/DC 级输入的预稳,该技术一般用于大功率输出场合。
MSP430 作为控制和运算核心,它具有处理能力强,运行速度快、资源丰富、开发方便等优点。MSP430 系列单片机是16 位超低功耗的混合信号处理器,把许多模拟电路、数字电路和微处理器集成在一个芯片上,以提供"单片"解决方案。
MSP430 系列单片机的电源电压采用1.8~3.6 V 低电压,RAM数据保持方式下耗电仅0.1 μA,活动模式耗电250 μA/MIPS(MIPS: 每秒百万条指令数),I/O 输入端口的漏电流最大仅50 nA, 远低于其他系列单片机(一般为1~10 μA),MSP430系列单片机堪称目前世界上功耗最低的单片机,其应用系统可以做到用一枚电池使用10 年。系统整体设计如图1 所示。

图1 系统实现方框图
2 主要功能电路设计
2.1 隔离变压器部分
本系统中要做好隔离变压器本身接地的回路,变压器会产生漏磁及电磁干扰,如果没有配置好接地线路,即使做再多的隔离效果也是有限的。把隔离变压器用在交流电源输入端时,若电网3 次谐波和干扰信号比较严重,可以去掉3 次谐波和减少干扰信号, 采用隔离变压器可以产生新的中性线,避免由于电网中性线不良造成设备运行不正常,非线性负载引起的电流波形畸变可被隔离而不污染电网。
2.2 功率因数校正控制电路及数字设定电路的设计
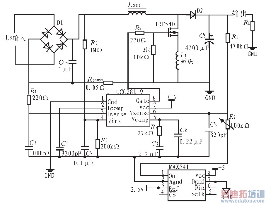
本系统选用CCM 模式PFC 控制器UCC28019 实现最终的功率因数校正,CCM 的输入电流畸变很小,动态响应快,不会有很高的峰值电流。该芯片通过双闭环控制:电流内环和电压外环。电流内环的作用是控制网侧输入电流的波形和相位;电压外环的作用是控制输入电流的幅度,以使输出直流电压在各种扰动下保持期望值。该控制系统具有许多系统级的保护功能,主要包括峰值电流限制、软过流保护、开环检测、输入掉电保护、输出欠压过压保护、软启动等功能。由芯片UCC28019 工作原理知其输出PWM 波形占空比是根据电压环路的反馈电压输入到Vsense 脚与芯片内部+5 V 基准电压进行比较, 经差分放大后改变PWM 斜率。系统稳定时Vsense 脚的电压为5 V.电阻R7、R8分压,通过控制D/A 的输出来控制UCC28019 的Vsense 脚电压, 进而控制最终的输出,即数字设定输出。D/A 转换器采用16 位数模转换器MAX541。
1)电感电流检测电阻的选取
在电感电流超过最大值电流25%时,ISENSE 脚电压达到软过流保护阀值的最小值,RSENSE将触发软过流保护。RSENSE应满足如下条件:

其中VSOC(min)=0.66 V。I L_PEAK(max)为最大峰值电流。
此外,为保护芯片免受冲击电流的冲击,在ISENSE 脚处串联一个阻值为的220 Ω 电阻(如图2 中的R1)。
2)输入滤波电容的选取
在允许有20%的电感电流纹波IRIPPLE和6%的高频电压纹波U IN_PIPPLE的情况下,输入滤波电容的最大值Cin由输入电流纹波IRIPPLE和输入电压纹波U IN_RIPPLE(max)决定。输入滤波电容的值可通过以下公式计算:

其中fsw =65 K,ΔI RIPPLE =0.2,IRIPPLE =ΔIRIPPLE I IN_PEAK (max),ΔV IN_RIPPLE =0.06,V IN_RECTIFED (max) = √2 V IN (max) ,V IN_RIPPLE (max) =ΔVIN_RIPPLE V IN_RECTIFED(max)
3)升压电感的选取。
升压电感的最小值根据最坏的情况(占空比D 为0.5)计算得出:

系统主回路如图2 所示。

图2 主回路
2.3 功率因数测量电路设计
采用相位差测量法。利用电压电流互感器分别对电压、电流信号进行提取, 然后用精密仪表放大器INA118 对电压电流进行放大至饱和,经TLC372 整形后,测出相位差,相位差Φ 的计算原理是利用输入2 路信号过零点的时间差,以及信号的频率来计算2 路信号的相位差,首先测量单路输入信号频率,方法是记录1 路方波信号2 次连续上升沿触发的定时器计数值N1和N2,计算出2 次上升沿计数器差值ΔN1=N1-N2, 以定时器工作频率fclk为参考, 求出输入信号的频率为Fin= fclk ΔN1 .运用TI 低功耗单片机MSP430F449 的捕获功能,捕获2 路信号的过零点,记录定时器这一时刻的计算值,计算出它们之间的时间差。TI 公司的所有的FLASH 型单片机都含有Timer_B,它是程序的核心,Timer_B 由1 个16 位定时器和多路比较/ 捕获通道组成,2 路信号的相位差,Δ=360°×Δt Ti其中,ΔN2为2 路信号的上升沿分别触发计数器的差值;Ti为输入信号的周期。由相位差的计算可简化为:ΔΦ=360°×Δt ΔN1 =360°×ΔN2 ΔN1×fclk , 为防止计数器溢出,参考时钟设置为1 MHz,测相时最大计数值为1000 000/50=20 000<2∧16-1=65 535;且每次测相前都对计数器B 清零。最后经余弦运算即可测得功率因数。负载端输出电压、电流经采样可算出系统视在功率。根据公式P=S×cosθ,Q=分别计算出电源的有功功率、无功功率。该方法操作简单、可达到很高的精度。电路如图3 所示。

图3 功率因数测量
2.4 过流保护电路的设计
通过单片机实时采样输出电流,当电流过大时单片机控制继电器模块使其断开,系统断电;当故障排除后测得电流值小于预设定值时单片机再次发指令使继电器闭合。电路重新正常工作。电路如图4 所示。

图4 过流保护
3 系统软件设计
本系统选用MSP430F449 低功耗单片机, 负责电压电流的相位检测、功率因数及电压电流峰值的显示、以及相应外部请求对电压值进行调整。相位检测用MSP430 定时器的捕获功能实现。首先对一路电压信号测频,外部信号的上升沿到来时触发中断,记录当前定时器计数器的数值,由两次定时器数值的差值,计算出信号的频率。然后测两路信号相位差,开始启动电压信号的捕获功能;当捕获到该路信号的上升沿并进入中断后,立刻启动定时器计数,开启电流信号的捕获功能,禁能电压信号的捕获功能。当捕获到电流信号的上升沿并进入中断后,记录当前定时器计数器的数值,由此便可计算出电压、电流的相位差,从而算出功率因数。程序中,TimerA 的外部引脚用于按键检测,故用TimerB 的捕获比较器实现[6].用MSP430 自带的AD 对电压、电流信号采样,采样模式为序列通道多次转换, 以便实时显示当前的电压、电流值。当检测到输出电流超过2.5 A 时,控制继电器的关断和电路的复位。流程如图5 所示。

图5 软件流程图
4 测试数据与分析
4.1 测试仪器
15 MHz 函数信号发生器,型号为Agilent33129A.数字示波器,型号为Tektronix TDS 1002,双通道,60 MHz .万用表的型号为FLUKE17B。
4.2 测试方案及结果如下
按照基本要求预置电压设为36 V,当负载变化时,输出电压理论值应不变恒为36 V,输出电流会随着负载的变化而变化。实际中由于各种误差的存在,输出电压和预置电压多少会有一些差距。检测实际输出电压电流,和理论值比较。
变压器副边电流通过电流I2互感器经电阻采样后送示波器显示,测其失真度。
采样电压电流经比较器后可以测得得到相位差,经余弦运算既得功率因数。减小负载使得输出电流增大, 当达到2.5 A 时,检测继电器是否调转,若跳转则过流保护功能可靠。
1)预置输出电压不变(36 V)时,改变负载,测得实际输出电压、电流和功率因数如表1 所示。
表1 负载变化时的电源参数

2)输出电压数字可调。通过按键预置输出电压,测量实际输出电压如表2 所示。
表2 输出电压数字调节

4.3 测试结果分析
测试数据显示,功率因数高达0.999 以上,测量误差的绝对值低于0.84%.测相时,两路信号经比较器之前先进行了饱和放大,让信号的幅值尽量靠近,这样减小了比较误差,在采用MSP430 测相,时钟可能会引来误差,但是参考时钟频率较高(1 MHz),时钟频率非常稳,输入信号频率低(50 Hz),在测相计数的过程中可能有的差距,多计一个数(或者少计一个数),会给测得的相位差带来的偏差,该误差完全可以忽略不计,但在输入信号频率较高时,该误差不能忽略。输出电压数字调节测量时,实际值和理论值有一定误差,但误差较小,在允许的范围内。
5 结束语
本系统较好地设计和实现了高功率因数的直流电源,电源波形畸变非常小,电源效率高,电质量得到改善。目前电能是使用最多的能源之一, 如果电能的使用效率得以提高,那么可以大大减少对能源的浪费。基于低功耗单片机MSP430的高功率因数电源有待进一步深究,有望融入日常生活。低污染、高效率、绿色化、低应力、低输出纹波,这是市场对新型电源的要求。本系统还有很大的发展空间,可以尝试与太阳能、风能相结合。
作者:高铭泽 周海兵 来源:《电子设计工程》
上一篇:浅析计算机网络通信协议
下一篇:基于PXA270的移动天文观测系统设计


