- 易迪拓培训,专注于微波、射频、天线设计工程师的培养
索尼最新的GNSS接收IC,是要“大跌手表”的节奏
索尼在半导体集成电路国际学会"ISSCC 2016"的Session 26.5上宣布,开发出了Global Navigation Satellite System (GNSS,全球卫星导航系统)的新型接收IC。GNSS泛指所有卫星导航系统,包括美国的GPS、欧洲的Galileo、俄罗斯的GLONASS及中国的北斗等。
索尼在ISSCC 2016上发表的新一代GNSS接收IC的RF电路部分

GPS、Galileo、GLONASS、Beidou的使用频率及支持的模式

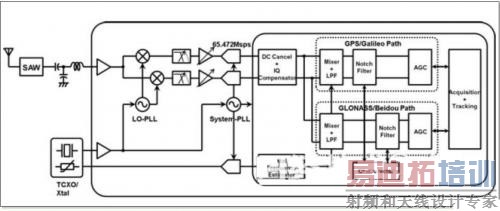
接收电路的块图 在基带处理中使用GPS、Galileo、GLONASS、Beidou通用电路

据索尼介绍,该接收IC的功耗对于GPS或Galileo只有1.5mW,对于局部振荡频率略有提高、可同时接收GPS和GLONASS的模式仅有2.3mW,比竞争产品低1/10左右。以前在学会上公布的最小值为9mW。并且,与索尼2013年推出的GNSS接收IC"CXD5600"的10mW相比,这款新型接收IC的功耗也大幅降低。
手表厂商在降低GNSS接收IC的功耗方面有着强烈需求。此次的演讲者、索尼器件解决方案事业本部研究开发部门数字模拟开发2部2课统括课长山本宪在演讲中说:"以前,支持GPS的手表必须要配备一定容量的二次电池,因此只局限于数字手表,并且尺寸都很大。很多厂商都希望能为模拟手表配备GPS功能,因此希望进一步降低功耗。我们打算将工作电压和功耗降低到能用手表上配备的太阳能电池工作的水平,去掉二次电池。"。
除手表外,其他领域也存在对GNSS的需求,其用途正在向活动量计、儿童监护、无人机追踪等物联网(Internet of Things)领域扩展。如果能在不降低灵敏度的情况下大幅降低功耗,便有助于大幅扩大GNSS的市场。
在DC反馈电路中使用运算放大器
此次开发的接收IC在降低功耗方面有两大基本方针。一是降低工作电压,此次降到了0.7V。另一个是采用工作效率比以往硅晶体管高的28nm工艺FD-SOI(Fully Depleted Silicon On Insulator)晶体管。该方针是索尼在2015年1月公布的。
不过,降低工作电压后存在工作不稳定、灵敏底下降等问题。索尼此次还介绍了用来实现稳定工作的两大技术,分别是(1)设置在低噪声放大器(LNA)中使用运算放大器的DC反馈电路、(2)在提取基带信号时利用的低通滤波器(LPF)中增加基于跨导运算放大器(OTA)的正反馈电路。此外还实施了其他改进,例如在OTA中追加3个用于降低输出阻抗的电阻元件等。


