- 易迪拓培训,专注于微波、射频、天线设计工程师的培养
基于CC2430的ZigBee无线网络节点设计
2.3 无线收发模块
CC2430发送数据时,信号从差分射频端口RF_P、RF_N经巴伦电路变为单端信号,由RXTX_SWITCH信号控制2个逻辑开关,选通功率放大电路(PA),放大后的信号从天线发射出去。接收信号时,在RXTX_SWITCH信号控制下,从天线接收的信号经低噪声放大电路(LNA)放大,巴伦电路转换,由RF_P、RF_N端口接收。图3为无线收发模块与CC2430的连接框图。

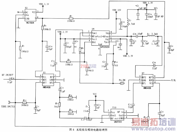
无线收发模块的电路原理如图4所示。该电路主要由2个逻辑开关电路、功率放大电路(PA)、低噪声功率放大电路(LNA)、阻抗匹配电路、电源滤波电路及偏置电路组成。功率放大电路采用Bubec公司的功放UP2202V,该器件由3.3 V电源供电,与CC2430供电电源相同,无需另外设计电源电路,l dB压缩点输出功率为23 dBm,线性增益为26 dB,内部输入已匹配到50Ω。

低噪声功率放大电路采用Bubec公司的UA2723,该器件采用3.3 v电源供电,内部输入输出均已匹配到50 Ω,设计时无需阻抗匹配,频率范围是0.05~4 GHz,在2.2 GHz时功率增益是20 dB,在2.5 GHz时1 dB压缩点输出功率大于-1.5 dBm。
为了保证低噪声功率放大器的灵敏度,3.3 V电源经Richtek公司的超低噪声,低静态电流电源调整器RT919333PB调整后再送给UA2723,如图5所示。

3 ZigBee无线网络节点的软件设计
3.1 ZigBee协议栈
ZigBee协议由一组子层构成。每层为其上层提供一组特定的服务;数据实体提供数据传输服务;管理实体提供全部其他服务。每个服务实体通过一个服务接入点(SAP)为其上层提供服务接口,并且每个SAP提供一系列基本服务指令来完成相应的功能。
ZigBee协议栈的体系结构包括:ZigBee应用层、ZigBee网络层、IEEE.802.15.4 MAC层和IEEE802.15.4 PHY层。IEEE.802.15.4 2003标准定义最下面的2层:物理层(PHY)和介质接入控制层(MAC)。ZigBee联盟提供了网络层和应用层(APL)框架的设计。其中应用层框架主要包括3部分:应用支持子层(APS)、ZigBee设备对象(ZDO)和由制造商制定的应用对象。
作者:梁光胜,刘丹娟,郝福珍 华北电力大学 来源:电子设计工程
上一篇:如何用LNA改善GPS的灵敏度
下一篇:无操作系统下的WiFi原理及应用


