- 易迪拓培训,专注于微波、射频、天线设计工程师的培养
一种嵌入式以太网/CAN网关的设计
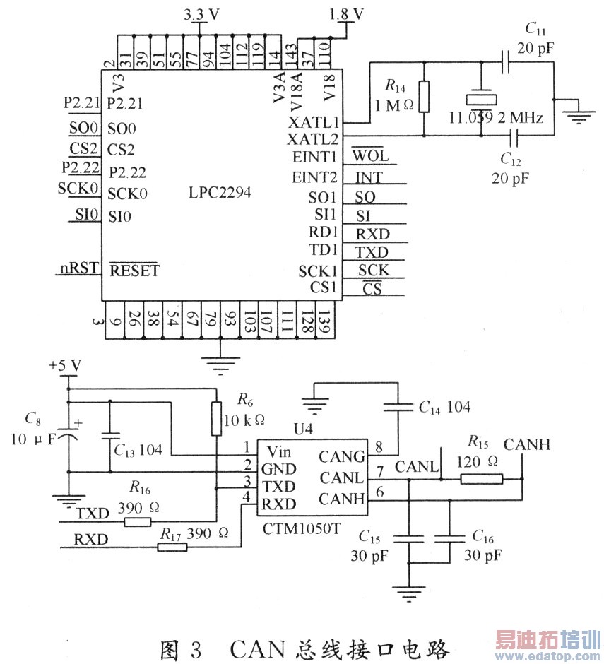
1.4 CAN总线接口
CAN总线接口由LPC2294和CAN总线收发器等构成。这里采用带隔离的高速cAN收发器CTMl050T,其主要功能是将CAN控制器的逻辑电平转换为CAN总线的差分电平,并且具有(DC2500V)隔离功能、ESD保护功能及TVS管防总线过压功能,其内带隔离器,可减少外部相关电路的设计。CAN总线接口电路如图3所示。CAN总线通过CAN收发器接口芯片82C250的两个输出端CANH和CANL与物理总线相连,而CANH端的状态只能是高电平或悬浮状态,CANL端只能是低电平或悬浮状态。这就保证不会在出现在RS-485网络中的现象,即当系统有错误,出现多节点同时向总线发送数据时,导致总线呈现短路,从而损坏某些节点的现象。而且CAN节点在错误严重的情况下具有自动关闭输出功能,以使总线上其他节点的操作不受影响,从而保证不会出现象在网络中,因个别节点出现问题,使得总线处于"死锁"状态。而且,CAN具有的完善的通信协议可由CAN控制器芯片及其接口芯片来实现,从而大大降低系统开发难度,缩短了开发周期,这些是仅有电气协议的RS-485所无法比拟的。
1.5 以太网接口
在系统设计中,采用ENC28J60作为网络接口芯片。ENC28J60是美国微芯科技公司推出的28引脚独立以太网控制器,内置以太网物理层器件(PHY)及介质访问控制器(MAC),可按以太网协议可靠地收发信息包数据。另外,它还具有可编程8 KB双端口SRAM缓冲器,数据传输速率高达10 Mb/s。ENC28J60具有多种集成功能,如CRC校验、可编程过滤、可自动评价、接收或拒收多种信息包、数据滤波等功能,能高效率地进行信息包的存储、检索和修改,可减轻主控微处理器的内存负荷。ENC28J60采用标准的SPI串行接口,只需4条连线即可实现与微处理器相连,而且它只有28个引脚,可以大大简化相关设计,减小空间。网络插座采用RJ45插座HR911102A,其内置网络变压器、状态显示灯和电阻网络,具有信号耦合电气隔离、阻抗匹配、抑制干扰等特点,可提高系统抗干扰能力和收发的稳定性。以太网接口电路如图4所示。图4中ENC28J60的2个中断引脚INT和WOL分别接LPC2294的EINTl,EINT2;ENC28J60的SPI脚SO,SI,SCK,CS分别接LPC2294的脚MISO1,MISll,SCKl,CSl,2个专用的引脚(LEDA,LEDB)用于连接HR911102A的LEDG,LEDY,进行网络活动状态指示。
1.6 外扩存储器接口
由于LPC2294内部只有16 KB的RAM,不能满足以太网数据存储的空间要求,该设计扩展了256 KB的外部存储器,选用RAMTRON公司的存储器芯片FM25256。FM25256是采用先进的铁电技术制造的非易失性存储器,具有比其他非易失性存储器高得多的读写操作次数,可以承受超过一万亿次的读写操作。存储器接口电路如图5所示。
1 2 3
上一篇:实现物联网的五大核心技术
下一篇:基于S3C2440的Ethercat实现


