- 易迪拓培训,专注于微波、射频、天线设计工程师的培养
2.4 GHz无线鼠标键盘接收器的设计
随着无线通信技术的不断发展,近距离无线通信领域出现了蓝牙、RFID、WIFI等技术。这些技术不断应用在嵌入式设备及PC外设中。 2.4 GHz无线鼠标键盘使用24~2.483 5 GHz无线频段,该频段在全球大多数国家属于免授权使用,这为无线产品的普及扫清了最大障碍。用户可迅速地进入与世界同步的无线设计领域,最大限度地缩短设计和生产时间,并且具有完美性能,能够替代蓝牙技术。
1 系统硬件结构
2.4 GHz无线鼠标键盘接收器主要实现鼠标、键盘等HID类设备在PC机上的枚举识别过程和接收无线鼠标或键盘发送的数据(包括按键值、鼠标的上下左右移动 等),并将接收到的数据通过USB接口传送给PC机,实现鼠标键盘的无线控制功能。接收器主要由USB接口部分、MCU和无线接收部分组成。系统硬件框图 如图l所示。

1. 1 USB接口部分
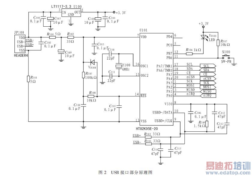
系统采用HOLTEK公司生产的8位USB多媒体键盘编码器HT82K95E作为系统核心。鼠标、键盘等HID类设备为低速设备,所以接 收器要能同时实现鼠标和键盘数据同PC机的双向传输。MCU首先必须具有低速的USB接口,并且最少支持3个端点(包括端点O)。综合考虑选用了 HT82K95E作为本系统的主控芯片。
本系统的USB接口部分电路图如图2所示,其中电阻R100、R101、R102、R103、R104和电容C102、C114和C115用于EMC。由于鼠标和键盘设备属于从设备,所以应在USB-信号线上加1.5 kΩ的上拉电阻。

1.2 MCU部分
MCU的复位电路采用由R108和C105组成的RC积分电路实现上电复位功能。上电瞬间,由于电容电压不能突变,所以复位引脚为低电平,然后电容开始缓 慢充电,复位引脚电位开始升高,最后变为高电平,完成芯片的上电复位。HT82K95E微控制器内部还包含一个低电压复位电路(LVR),用于监视设备的供电电压。如果设备的供电电压下降到0.9 V~VLVR的范围内并且超过1 ms的时间,那么LVR就会自动复位设备。
应当注意的是对于该设备的复位电路,还应加1个二极管1N4148,接法如图2中的VD100。如果不加此二极管,设备在第一次使用时能够正常复位,但在以后的使用却无法正常复位,原因是电容中的电荷无法释放掉,而该二极管可以通过整个电路快速释放掉电容中的电荷。
由于nRF24L01的数据包处理模式支持与单片机低速通信而无线部分高速通信,并且nRF24L01内部有3个不同的RX FIFO寄存器和3个不同的TX FIFO寄存器,在掉电模式下、待机模式下和数据传输的过程中MCU可以随时访问FIFO寄存器。这就允许SPI接口低速传送数据,并且可以应用于MCU 硬件上没有SPI接口的情况下。因此在设计中使用HT82K95E的PA口模拟SPI总线与nRF42L01的SPI接口通信。
1 2 3

