- 易迪拓培训,专注于微波、射频、天线设计工程师的培养
汽车AM/FM有源天线LNA解决方案
引言
本应用笔记介绍AM/FM汽车天线的一个参考设计(RD)。设计采用了适用于有源天线模块的高度集成AM/FM低噪声放大器(LNA) MAX2180。LNA在AM和FM信号通路上均集成了Maxim的自动增益控制技术,带有用户可选设置点。AM和FM信号通路的最大增益亦可变,以满足各种各样的用户需求。RD详尽展示了该集成式汽车解决方案的灵活性和性能。
概述
汽车天线要求更小、集成度更高的解决方案,并同时保证现代AM/FM无线通信装置所需的高性能。有些解决方案需要自动增益控制(AGC),而有些则采用固定增益LNA,以获得最低成本。有些解决方案为有源天线提供一个稳压电源电压,但是大多数仍然采用电池供电。对天线方案提供商的挑战是:如何在避免需要反复设计的分立式解决方案或不使用昂贵IC (仍然需要外部PIN二极管和调节器)的情况下满足各种各样的行业要求。在资源和空间有限的情况下,天线供应商的理想解决方案必然是高性能、低成本且非常灵活的IC,并且无需重新设计、BOM变化及电路板变动,即可轻松满足各种要求。
现在有少数厂商为有源天线提供集成式AM/FM解决方案。可惜的是他们需要外部PIN二极管提供AGC。这些解决方案在使用电池供电时,还需要一个稳压电源,或者一个外部调整管。外部元件增加了成本,扩大了解决方案的占位面积。如果不需要AGC,解决方案通常采用分立器件,以获得最低成本。分立设计的问题是,增益、电源电压或占位面积的任何变化都将导致重新设计,从而占用更多的设计资源,而设计资源在多数情况下非常匮乏。
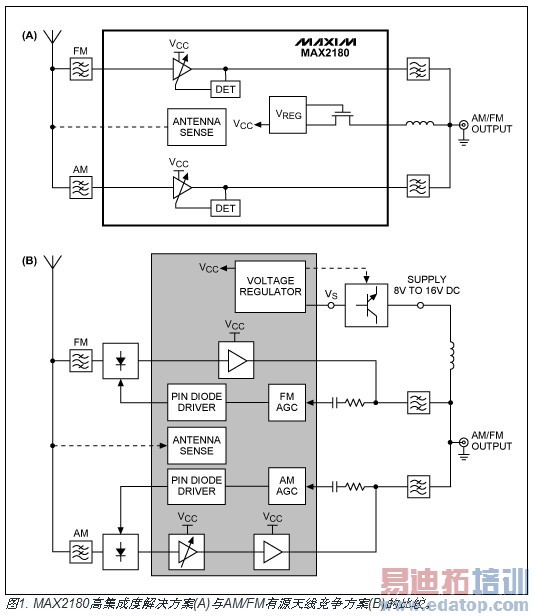
最优天线解决方案和MAX2180
Maxim Integrated Products开发了一套AM/FM天线解决方案,其中集成了全部有源元件,满足当今苛刻的汽车天线需求。天线采用MAX2180 LNA。MAX2180采用了内部高压CMOS工艺,在一片小型4mm x 4mm TQFP封装内集成了AM和FM AGC,以及高压调节器。这种设计避免了所有PIN二极管和外部稳压电路或传输晶体管,同时还可采用电池或稳压电源工作。MAX2180可实现最大AM和FM增益,并且AGC设置点可变。它还包括天线监测功能,在故障条件下吸入15mA电流。
LNA的片上稳压电路工作于7V至24V。为防止过热损坏,集成温度传感器通过折返电流限制最高结温。这样可保证放大器在任何环境条件下都保持工作。
AM输入为高阻、输出为低阻,FM放大器提供50Ω输入和输出阻抗。最大AM增益可通过改变外部电阻在0dB至6dB范围内设置。最大FM增益可在5.8dB至8.5dB (R1 = 0Ω)范围内变化。为了改善噪声系数,R1应为390Ω,从而将增益范围提高至10.0dB至10.8dB。两条信号通路均采用Maxim拥有专利的AGC电路,增益控制范围为30dB。此外,AGC设置点可变,为主机提供希望的最大输出水平。
采用MAX2180进行设计时,利用数据资料中的表格选择所需的信号通路增益和AGC设置点,可简化设计。这种自定义参数值范围使得一款设计即可满足多种需求,无需重新布置电路板。如图1所示,与竞争方案相比,MAX2180提供了更高的集成度,同时又具有满足各种需求的灵活性。图2所示为单天线解决方案的应用原理图。


设计实例
我们的测试实例为用于小型汽车的一款低增益天线。这种应用需要更大增益,但是小型汽车中的短电缆减小了从天线至主机的损耗,目标最大输入水平对AM来说为+80dBµV,FM为+95dBµV。
AM:引脚1电阻= 0Ω,增益为6.5dB (表1);引脚17短路至地,AM输出AGC设置点为+79dBµV (表2)。
FM:引脚10短路至地,FM增益为8.5dB (表3);引脚12对地电阻= 39kΩ,FM输出AGC保护点为+94dBµV (表4)。
表1. AM信号通路增益

表2. AM信号通路设置点

表3. FM信号通路增益

表4. FM信号通路设置点



