- 易迪拓培训,专注于微波、射频、天线设计工程师的培养
浅谈传输网络的评估
摘要 首先简单介绍了传输网络评估的概念和目的,然后详细分析了网络评估的内容及指标要求,最后总结了实际工作中的一些体会。
1、概述
传输网络是电信基础网络,其安全性、业务配置及资源利用的合理性,对后期网络的发展至关重要,同时影响所承载的业务网络的发展和安全。因此作为维护工程师如何掌握全网资源现状,发现网络中的风险点,通过优化改造来提高现有网络的资源利用率和维护效率,已成为传输网络维护的重要课题。
所谓网络评估,简单地说就是对现有网络各项指标进行量化考查,找出网络的弱点并提出参考性解决方案。通过量化手段,从而对现网的资源利用情况、网络的合理性和安全性有一个直观的、全面的了解。
任何一个网络的建设都要考虑投资收益比,传输网络的建设也不例外。在传输网络的建设和运用中,如何以最小的投入取得最大的效益,如何通过合理的配置达到最大的利用,如何通过优化网络来降低运行维护成本和提高网络使用效率,已成为传输网络运行维护的重点,这也正是网络评估和优化的最终目的。
2、网络评估的内容及指标
2.1 评估步骤
网络评估和优化贯穿于网络发展的全过程。它是运行维护工作的重要组成部分,是架构在传输维护基础上的、更高层次的工作。它与网络规划、工程建设密不可分,网络评估的结果对后期工程建设具有一定的指导作用。
网络评估工作需要对现网的数据进行分析,因此它主要包括原始数据采集、数据分析和网络优化方案的制定和选择三个部分。其中数据采集是网络评估分析和网络优化的基础,数据采集是否全面和准确将影响到整个网络评估的结果,因此原始数据采集工作非常重要。数据分析是在原始数据基础上对网络现状进行量化分析,是非常复杂、繁琐的工作,工作量很大,也是网络评估的关键步骤。通过数据分析可找出网络的瓶颈,作为全网优化的依据。网络优化方案的制定和选择是如何利用少的投入获得最大的收益的关键体现。
2.2 评估内容
传输网络评估涉及传输网络的各个方面,结合传输维护的实际情况评估的主要内容包括业务评估、保护评估、同步评估、网络管理和ECC通信评估、故障告警性能分析评估、备件评估等。下面对传输网络评估的主要指标进行阐述。
2.2.1 业务评估
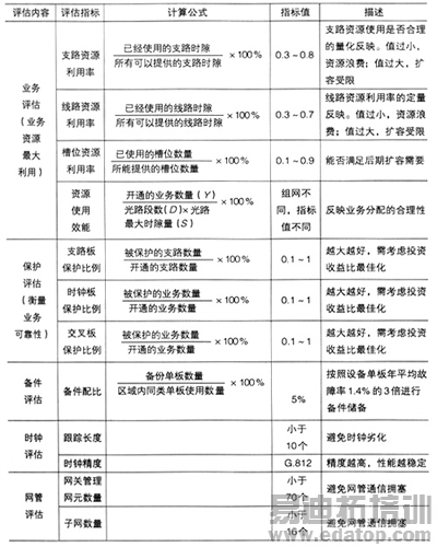
业务评估是传输网络评估中重要的一项。业务评估的主要目的是分析现有的网络资源是否得到充分利用,网络资源利用是否合理,是否存在网络"瓶颈"以及网络的经济合理性。
业务评估主要包括设备的支路端口利用率、线路端口利用率、全网资源使用效能。支路端口利用率反映各独立网元支路资源使用情况,线路端口利用率反映两网元之间线路时隙的利用情况。它们定量反映出各独立网元及光纤段网络资源的使用是否合理,能否满足电路开放的需求。全网资源使用效能综合反映出整个网络的资源情况,能够体现网络保护和实际容量的平衡情况,反映网络的业务分配合理性和网络业务整体的经济性(指标越高,业务分配就越合理且网络的经济性越好)。
2.2.2 保护评估
保护评估是指网络运行的业务中受到保护的比例,是衡量业务可靠性的重要指标,理想值为100%。保护评估反映了网络生存能力的高低。它主要考虑网络保护是否安全,硬件保护是否全面,是否存在故障隐患等。保护评估主要包含网络级保护和设备级保护两方面内容。网络级保护的好坏,对全网业务影响很大。它反映全网组网方式是否合理,光板和光缆保护是否全面等。网络级保护关心的是如何在网络故障或网元失效时,最大限度地减少全网电路阻断时间。设备级保护是针对各独立网元而言的,关心的是如何减少单站业务阻断。
2.2.3 同步评估
时钟同步是传输系统中最重要的部分之一,当时钟源等级低或系统中存在多个时钟源时,会产生频偏,严重时会导致时钟劣化,引起业务中断。因此合理选择时钟源将可以提高整个系统的性能,降低误码率,提高网络的传输质量和效率。
传输网络在进行时钟选择时,应充分考虑以下几方面。
(1)在同步时钟链路不应存在环路,否则时钟信号会逐渐劣化,导致全网业务阻断。
(2)尽量减少定时传递链路的长度,避免链路太长影响传输的时钟信号的质量。
(3)考虑到全网业务的安全性,应从分散路由获得主、备用时钟基准,防止主用时钟传递链路中断导致时钟基准丢失。
同步评估充分考虑了网络的时钟提供和接入能力,通过评估为全网提供最优化的时钟,保证全网业务的正常运行。
2.2.4 网管通信评估
网管通信评估是分析现有网管系统对当前网络和未来的管理是否存在能力不够问题,网管是否采用分级管理制度等。网关网元和通过它管理的所有网元组成一个ECC子网。在日常维护工作中,一个网关网元所辖的网元数是有限的,ECC子网最佳值不超过70个网元;一个网管可以对多个ECC子网同时进行管理,同一网管可以管理不超过16个网关网元。网管采用分级管理可以方便维护,保障网络安全,防止网管误操作。
2.2.5 故障评估
故障评估就是根据以往故障统计资料进行分类汇总,找出故障原因及各类故障发生的概率。对于故障概率较大的,应找出根源并及时解决,以降低故障发生概率。
2.2.6 备件评估
备件评估是考察目前的备品备件设置是否合理,备件中心的设置和重要站点的备件放置是否合理。备件的数量和分布直接决定了备件响应时间,决定了需更换备件的故障处理时间,关系到网络的可用性。合理配置备件可以有效降低备件响应时间,减轻维护压力,减少出错率和提高维护效率。
2.3 网络评估指标要求
根据网络稳定运行的需要并充分考虑投资收益比,总结出的网络评估各项指标及取值见表1。
表1 网络评估各项指标及取值

根据以上指标计算方法,以网络使用效能为例,可以算出不同组网使用效能的最大值。
(1)复用段环
设为N个节点的环,可开通最大业务量为N×STM-N/2,复用段环最大使用效能为:

(2)链型无保护
设为N个节点的链路,最大使用效能为:

(3)通道环
设为N个节点,可开通最大业务量为STM-N,通道环最大使用效能为:

对于通道环,除特殊情况两点组环外,三点组环资源使用效能最高,网络资源利用率最大。通道环上节点越多,穿通业务越多,网络资源浪费越大,因此在网络建设时,应充分考虑各网元位置的合理分配,以做到网络资源的最大利用。
从以上分析可以看出,各网络最大使用效能为全网业务满配时的效能,是理想值。为达到这个标准,各网元硬件配置、业务配置均应合理,使可开通的业务量变大,才能使指标值接近理想值。
对于一般的网络,组网方式多种多样,集中业务和离散型业务并存。承载集中型业务,因业务遍历全环,穿通业务多,所以网络资源使用效能低;承载离散型业务,网络资源使用效能较高。采用混合组网方式,网络的资源使用效能一般在10%以上,甚至可以达到20%左右。
3、小结
网络评估是网络优化的第一步,它从网络资源利用率、业务分布的合理性、组网的安全性、保护是否完善等方面展现了传输网络的状况,从而方便找出网络瓶颈所在,进而制定合理的网络优化方案,提高全网的安全性和稳定性,并充分发挥网络效能。笔者在实际工作中深切地体会到以下几点。
(1)网络评估和优化工作不是空中楼阁,而是架构在日常传输维护工作上的、高层次的工作,是以维护为基础同时对维护工作起一定的指导作用。网络评估结果是维护人员优化业务配置和合理利用资源的依据。
(2)网络评估是网络优化的基础,因此网络评估是连接网络维护与工程建设的桥梁,是网络运维工作的重要组成部分。网络评估对工程建设起着重要的指导作用,也为后期整体网络规划提供了依据。在工程建设中,组网结构的选择,网元备件的设置,备品备件的配比都对网络的安全和稳定运行起重要作用。在日常维护工作中,应避免网络评估脱离维护、脱离工程建设。
(3)网络评估是长期的、阶段性的工作,作为维护人员应充分认识到评估工作的重要性和连续性,要制定网络评估计划,及时发现和解决问题。
(4)目前正在实施网络转型,随着软交换的引入,IP承载网对传统的传输承载网产生很大的冲击。作为传输维护人员在做好维护的同时,也应顺应时代潮流,逐步向数据方面渗透。传输网络评估应逐步纳入数据方面相关知识,做好网络转型的过渡工作。
总之,传输网络评估是一项长期的、重要的工作,通过定期进行阶段性评估,可以保证在原有网络投资的基础上提高网络的安全性和稳定性,优化网络资源利用率,最终提高投资收益比,实现网络业务规模和质量的持续发展。
来源:中国联通网站
上一篇:看如何打造可靠的电力数据通信网
下一篇:移动IPv6中的切换问题详解


