- 易迪拓培训,专注于微波、射频、天线设计工程师的培养
多系统合路平台(POI)应用
录入:edatop.com 点击:
摘要:本文对多系统合路平台(POI)的设计原理及作用进行了阐述,并以地铁多系统接入具体案例来说明。
一、概述
我国现有的移动通信网络有中国移动的GSM900/DCS1800,中国联通的GSM900/ DCS1800和CDMA800,中国电信、网通的PHS,WLAN,数字集群及其他通信系统。在不久的将来会存在WCDMA、CDMA2000、TD-SCDMA 3G系统。室外场所网络信号可以通过各自的基站进行覆盖,室内信号可以通过传统的室内覆盖系统来解决。然而各运营商分别建设自己的覆盖系统所带来的重复建设等问题越来越突出。针对这样的问题,我们提出了多系统合路平台(POI)的解决方案。
POI(POINT OF INTERFACE),即多系统合路平台。主要应用在需要多网络系统接入的大型建筑、市政设施内,如大型展馆、地铁、火车站、机场、政府办公机关等场所。该POI产品实现了多频段、多信号合路功能,避免了室内分布系统建设的重复投资,是一种实现多网络信号兼容覆盖行之有效的手段。
二、POI介绍
作为连接信源和分布系统的桥梁,POI的主要作用在于对CDMA、GSM、DCS、PHS、WLAN、3G及集群等系统的下行信号进行合路,同时对各系统的上行信号进行分路,并尽可能抑制掉各频带间的无用干扰成分。
国人通信自主研发的POI系统特点:模块化设计,扩容性好;满足不同系统/频段的个性需求;系统具有整体监控功能,维护方便;信号合路损耗小;功率容量大;三阶互调性能好;可以预留端口,方面升级。
根据系统隔离度要求不同,通常POI可以有两种设计方案,系统信号分离方案和上/下行分离方案。
方案一:系统信号分离方案
从基站来的各系统双工信号各通过一个端口接入POI,设备天馈侧一个端口接出。下行信号体现为多路合一路进行信号下行覆盖,用户终端来的上行信号则是通过原通道反向传输,为一路信号分为多路分别回到各自的系统完成系统的上下行通信。
以下是某系统信号分离方案内部示意图:

方案二:上/下行信号分离方案
从基站来的各制式(频分双工)系统分上下行两个端口接入POI,通过设备后两个端口接出。下行信号体现为多路合一路从Tx口输出进行信号下行覆盖,用户终端来的上行信号则是通过另外一路Rx上行通道反向传输,然后分路回到各自的通信系统。
以下是某上/下行信号分离方案内部示意图:

两种POI方案优缺点比较:

三、方案应用
以某地铁为例我们阐述POI设计过程中需要考虑的问题。
1、方案接入系统要求:
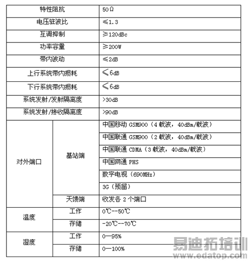
地铁分为站间隧道及车站两部份区域,其中站间隧道需要覆盖的通信系统有联通CDMA和GSM900,移动GSM900,3G系统,公安消防数字集群等12个系统。车站需要覆盖上述通信系统外还有中国移动DCS1800中国网通PHS,WLAN,数字电视及调频广播系统。另外系统要预留TD-SCDMA和CDMA2000端口。
POI作为无线通信分布系统的前端设备,是整个分布系统的关键设备,为确保系统的可靠性及各项指标的高性能,我们着重考虑以下几个重点环节:
1) POI设备为不同网络系统提供系统接口,接口指标满足网络运行要求。POI处理800~2500MHz带宽内信号,为3G、WLAN等系统做预留。POI天馈系统端,通过低频接入器把公安消防集群系统及FM广播融合;
2) 由于车站和隧道区间需要覆盖的信号有所差异,所以POI设备天馈端设计两路通道,一路输出到车站分布系统,一路输出到隧道分布系统;
3) 由于接入的通信系统较多,有些系统间或一个系统内部上下行频率非常靠近,采用系统信号分离方案进行覆盖时容易出现干扰,如中国联通的CDMA下行对中国移动的GSM的上行的信号的干扰等。

为了保证良好的覆盖效果,采用上/下行信号分离的设计方案。POI系统天馈侧有两对上行/下行端口分别覆盖车站和隧道区间;信源侧预留有数字电视、3G和WLAN三个端口。
2、POI构成原理图

POI系统内部结构图(上行)略。
应客户要求POI设备里面上、下行部分都包含了中国网通的PHS系统。

4、FM、公安消防系统的引入方式及系统扩容
(1)、对于隧道区间部分,考虑到信号的覆盖质量,本工程采用宽频带同轴漏泄电缆进行信号覆盖。考虑到频率原因,调频FM和公安、消防集群系统不直接接入POI系统。为共享资源,在POI天馈侧添加低频接入器。把低频的调频FM和公安消防数字集群系统直接引入覆盖系统,完成信号覆盖需求。
(2)、系统扩容分析
系统设计时按单扇区设计,如上述原理图所示。当系统需要扩容时,GSM900有两种方法,一是在原小区中直接增加载频板,另一种是增加载频板后分裂成几个小区,将车站的前后方分成一个小区,站台站厅为一个小区。CDMA系统建议采用采取增加PN的方式后分裂成几个小区,同时也是将站台和隧道分成几个小区;DCS1800系统建议直接增加载频板即可;PHS采用组控技术,如原来采用1C3T,利用两个1C3T的通过主控技术,升级成1C7T实现扩容。
5、监控系统组成
监控系统由监控中心、监控中心操作终端、便携维护操作终端、各POI监控单元,直放站/干放(具备本地及远程监控能力)以及SDH-AN传输网络组成。
监控中心可以对POI进行实时监测。在系统需要扩容时可以将扩容设备直接接入监控中心进行监
监控系统原理
POI内部配有监控单元,监控单元可以完成对POI的各种工作数据的采集,可以实现本地及远程的监控,监控单元配备多种监控专用接口,通过SDH-AN网络将设备的信息传回到监控中心。
另外我公司也可以提供远程无线方式实现对设备的远程监控,例如使用短信、拨号等多种方式实现对设备的远程监控;
POI监控单元结构及监控方式如下图所示:

结束语:POI的广泛应用可以避免各运营商信号分布系统重复建设造成的资源浪费,大大降低了系统的维护成本。因此POI不但具有一定的经济意义,而且具有深远的社会意义。但POI是一个复杂的系统,不同的应用场所对POI要求可能不一样,需要根据具体情况来设计。
参考文献:
1、《移动通信室内信号覆盖系统》 中国建筑标准设计研究院 2004 .1
2、《蜂窝移动通讯信射频工程》人民邮电出版社 2005.1
[作者简介]
宋金刚:大连交通大学工学硕士毕业,曾从事交换机、射频等研发工作,现任深圳国人通信有限公司产品行销部经理,主要负责产品策划、产品管理及产品推广等工作。
高鹏:产品经理,目前主要从事移动通信网络网优工程设计、产品推广及工程项目技术支持等工作。
作者:宋金刚 高鹏 深圳国人通信有限公司 来源:《网络通信世界》
上一篇:TOPAccess――新型SDH多业务接入平台
下一篇:宽带无线通信技术比较略论


